Например TDA7294

Форум РадиоКот • Просмотр темы - Управление одной кнопкой.
Форум РадиоКот
Здесь можно немножко помяукать :)

Текущее время: Вс дек 14, 2025 22:37:15

Часовой пояс: UTC + 3 часа


ПРЯМО СЕЙЧАС:



Начать новую тему Ответить на тему  [ Сообщений: 1053 ]     ... , , , 46, , , ...  
Автор Сообщение
Не в сети
 Заголовок сообщения: Re: Мелкие практические вопросы
СообщениеДобавлено: Сб дек 01, 2018 22:10:26 
Поставщик валерьянки для Кота
Аватар пользователя

Карма: 20
Рейтинг сообщений: 648
Зарегистрирован: Пт май 31, 2013 17:14:38
Сообщений: 2081
Откуда: Украина, Винница
Рейтинг сообщения: 0
я бы вход притянул к земле резистором килоом на 500.


Вернуться наверх
 
Не в сети
 Заголовок сообщения: Re: Мелкие практические вопросы
СообщениеДобавлено: Сб дек 01, 2018 22:21:10 
Друг Кота
Аватар пользователя

Карма: 127
Рейтинг сообщений: 11154
Зарегистрирован: Ср янв 08, 2014 04:21:09
Сообщений: 32325
Откуда: Москва
Рейтинг сообщения: 0
А что триггер должен надежно срабатывать от кривой наводки на палец и потом держать состояние с висячим в воздухе входом? Имхо надо и к земле притянуть и хоть подобие положительного импульса на входе сформировать.


Вернуться наверх
 
Не в сети
 Заголовок сообщения: Re: Мелкие практические вопросы
СообщениеДобавлено: Сб дек 01, 2018 22:28:40 
Друг Кота
Аватар пользователя

Карма: 182
Рейтинг сообщений: 8322
Зарегистрирован: Пт фев 04, 2011 17:57:51
Сообщений: 20007
Откуда: Рыбинск
Рейтинг сообщения: 0
Медали: 1
Лучший человек Форума 2017 (1)
Его еще и от статики нужно защищать при таком пальцевом управлении, а то прошел по синтетическому ковру, зарядился до нескольких кВ относительно земли и прикоснулся ко входу КМДП триггера, даже и не заметишь, как был триггер и нет триггера.


Вернуться наверх
 
Не в сети
 Заголовок сообщения: Re: Мелкие практические вопросы
СообщениеДобавлено: Сб дек 01, 2018 22:39:09 
Друг Кота
Аватар пользователя

Карма: 127
Рейтинг сообщений: 11154
Зарегистрирован: Ср янв 08, 2014 04:21:09
Сообщений: 32325
Откуда: Москва
Рейтинг сообщения: 0
Просто надо наводку детектировать фильтровать и ограничивать перед тем как... Но вообще работать от наводки не надежно и серьезные сенсорные переключатели так не делали.


Вернуться наверх
 
Эиком - электронные компоненты и радиодетали
Не в сети
 Заголовок сообщения: Re: Мелкие практические вопросы
СообщениеДобавлено: Сб дек 01, 2018 22:59:20 
Грызет канифоль
Аватар пользователя

Карма: 5
Рейтинг сообщений: 7
Зарегистрирован: Пн окт 10, 2016 18:31:24
Сообщений: 258
Рейтинг сообщения: 0
Та вообще будет от датчика китайского сигнал получать, датчик освещенности. Палец разряжал, чтоб статикой не повредить) Ладно попробую по новой спаять, я то навесным монтажом паял, и короче заметил что моргает вообще от положения. В общем походу в куче проводов чет не то :)) Спасибо за помощь, если шо, еще напишу :)


Вернуться наверх
 
Не в сети
 Заголовок сообщения: Re: Мелкие практические вопросы
СообщениеДобавлено: Вс дек 02, 2018 05:07:05 
Мучитель микросхем
Аватар пользователя

Зарегистрирован: Пт ноя 09, 2018 23:24:27
Сообщений: 418
Откуда: 54° с.ш.
Рейтинг сообщения: 0
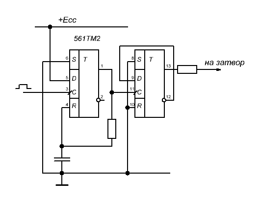
...надо для одного дела сделать электро-тумблер, при подаче сигнала на один вывод включало и вырубало...

Это что? Курсовая работа (я про схемотехнику) в радиокружке СЮТа? :shock: Вот перерисовал в нормальный вид. Вот и как, будет работать? Будет, но через ж...
9 вывод надо отрывать от 3-го и сажать на 13.
И как вам нравится, что на тактовом (11 выв) постоянно торчит "1", вход которого работает по фронту?


Вложения:
on-off.GIF [4.26 KiB]
Скачиваний: 492

_________________
...а вместо пуповины у меня был шнур от паяльника.
Вернуться наверх
 
Не в сети
 Заголовок сообщения: Re: Управление одной кнопкой.
СообщениеДобавлено: Вс дек 02, 2018 08:41:41 
Друг Кота
Аватар пользователя

Карма: 123
Рейтинг сообщений: 7959
Зарегистрирован: Сб сен 13, 2014 16:27:32
Сообщений: 39199
Откуда: СпиртоГонск созвездия Омега
Рейтинг сообщения: 0
похожая схема но не эт0 бла у мя в сенсорном комутаторе в далекие 80е... но у мя работало четка ибо одновибратор был настроен на подавление дребезга четка хроме того задействован был и перекресный сброс соседних ячеек... мк тогда еще не изобрели а логики кмопной 164 и 564 хватало...
попытки кемто пофторить это познее на 176почемуто не удались схему они у мя спиздили

Добавлено after 3 minutes 2 seconds:
кстати потом я и регистр приладил 164ир2 все рулилось от 1 кнопки!!

_________________
ZМудрость(Опыт и выдержка) приходит с годами.
Все Ваши беды и проблемы, от недостатка знаний.
Умный и у дурака научится, а дураку и ..
Алберт Ейнштейн не поможет и ВВП не спасет.и МЧС опаздает


Вернуться наверх
 
Не в сети
 Заголовок сообщения: Re: Управление одной кнопкой.
СообщениеДобавлено: Вс дек 02, 2018 09:37:19 
Друг Кота
Аватар пользователя

Карма: 142
Рейтинг сообщений: 5961
Зарегистрирован: Чт авг 09, 2012 01:09:39
Сообщений: 6642
Откуда: Ливны
Рейтинг сообщения: 1
SW_Сервис писал(а):
Вот перерисовал в нормальный вид. Вот и как, будет работать? Будет, но через ж...
9 вывод надо отрывать от 3-го и сажать на 13
В нормальном виде похоже так и надо, :) ибо состояние вкл./выкл. определяется длительностью нажатия кнопки (кратковременно - выкл., длительно, более длительности импульса формируемым одновибратором - вкл.).
SW_Сервис писал(а):
И как вам нравится, что на тактовом (11 выв) постоянно торчит "1", вход которого работает по фронту?
Не постоянно, :wink: при нажатии кнопки на нём формируется импульс низкого уровня длительностью определяемой постоянной времени RC цепочки. Если во время этого промежутка времени отпустить кнопку, то второй триггер установится в нулевое состояние. Если отпустить кнопку после того как уровень на этом входе примет исходное состояние (одновибратор на первом триггере полностью сформирует импульс), то второй триггер установится в единичное состояние.

_________________
Большой опыт, порой, не даёт находить/видеть нам простые и очевидные решения. :(
Всегда с уважением, Александр.


Вернуться наверх
 
Не в сети
 Заголовок сообщения: Re: Управление одной кнопкой.
СообщениеДобавлено: Вс дек 02, 2018 11:19:38 
Мучитель микросхем
Аватар пользователя

Зарегистрирован: Пт ноя 09, 2018 23:24:27
Сообщений: 418
Откуда: 54° с.ш.
Рейтинг сообщения: 1
Тогда вот так. И воткнуть цепь установки второго триггера в "0" (при необходимости).


Вложения:
on-off-2.GIF [5.06 KiB]
Скачиваний: 11391

_________________
...а вместо пуповины у меня был шнур от паяльника.
Вернуться наверх
 
Не в сети
 Заголовок сообщения: Re:
СообщениеДобавлено: Вс дек 02, 2018 11:54:08 
Мудрый кот
Аватар пользователя

Карма: 35
Рейтинг сообщений: 279
Зарегистрирован: Сб июл 30, 2011 08:40:10
Сообщений: 1713
Откуда: Россия
Рейтинг сообщения: 0
...

Изображение

Я ёмкость С1 ставил 0,68 мкф и у меня получалось, что нажимать на кнопку нужно не чаще, чем через секунду. Дальнейшее уменьшение ёмкости ни к чему хорошему не привело. Мы об этом где то говорили.


Вернуться наверх
 
Не в сети
 Заголовок сообщения: Re: Управление одной кнопкой.
СообщениеДобавлено: Вс дек 02, 2018 12:04:23 
Друг Кота
Аватар пользователя

Карма: 142
Рейтинг сообщений: 5961
Зарегистрирован: Чт авг 09, 2012 01:09:39
Сообщений: 6642
Откуда: Ливны
Рейтинг сообщения: 0
Две последние это классическая схема из начала темы, а Prostoy 4elovek привёл схему с несколько иным принципом действия, где независимо от предыдущего состояния длинное нажатие переводит второй триггер в единичное состояние (даже неоднократное), а короткое в нулевое, т.е. длинным - включаем, а коротким - выключаем, и всё это не зависит от того сколько раз и в какой последовательности нажимать. :wink:

_________________
Большой опыт, порой, не даёт находить/видеть нам простые и очевидные решения. :(
Всегда с уважением, Александр.


Вернуться наверх
 
Не в сети
 Заголовок сообщения: Re: Управление одной кнопкой.
СообщениеДобавлено: Вс дек 02, 2018 13:07:12 
Грызет канифоль
Аватар пользователя

Карма: 5
Рейтинг сообщений: 7
Зарегистрирован: Пн окт 10, 2016 18:31:24
Сообщений: 258
Рейтинг сообщения: 0
:kill: Фух, дочитал до 23 страницы, там такое как мне надо. А когда вернулся обратно на эту, то вижу что вы тут уже мне специально для меня схему кинули :beer:


Вернуться наверх
 
Не в сети
 Заголовок сообщения: Re: Управление одной кнопкой.
СообщениеДобавлено: Вс дек 02, 2018 13:08:54 
Открыл глаза

Карма: 1
Рейтинг сообщений: 46
Зарегистрирован: Пт май 11, 2018 11:48:44
Сообщений: 59
Рейтинг сообщения: 0
длинное нажатие переводит второй триггер в единичное состояние (даже неоднократное), а короткое в нулевое, т.е. длинным - включаем, а коротким - выключаем, и всё это не зависит от того сколько раз и в какой последовательности наж
Здесь все это сделано намного проще.
Изображение

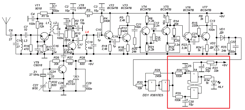
А это реализация этого принципа в системе дистанционного управления.
Это приемник. Полоса пропускания порядка 1 кГц, промежуточная частота порядка 5 кГц. Зеркальный канал конечно не подавляется и это недостаток. В другой версии приемника я от этого избавился.

Изображение

Передатчик(пульт) просто включение одной несущей кнопкой без модуляции(короткое или длинное нажатие).
В пределах комнаты даже такой подойдет.
Изображение


Вложения:
1.gif [5.35 KiB]
Скачиваний: 1637
маяк.GIF [3.81 KiB]
Скачиваний: 1657
4.gif [31.13 KiB]
Скачиваний: 1701
4.gif [29.65 KiB]
Скачиваний: 342
Вернуться наверх
 
Не в сети
 Заголовок сообщения: Re: Управление одной кнопкой.
СообщениеДобавлено: Вс дек 02, 2018 13:09:27 
Грызет канифоль
Аватар пользователя

Карма: 5
Рейтинг сообщений: 7
Зарегистрирован: Пн окт 10, 2016 18:31:24
Сообщений: 258
Рейтинг сообщения: 0
Две последние это классическая схема из начала темы, а Prostoy 4elovek привёл схему с несколько иным принципом действия, где независимо от предыдущего состояния длинное нажатие переводит второй триггер в единичное состояние (даже неоднократное), а короткое в нулевое, т.е. длинным - включаем, а коротким - выключаем, и всё это не зависит от того сколько раз и в какой последовательности нажимать. :wink:

А я даже этого не знал :))) :shock: надо запомнить, тоже пригодится.
Кстати тоже недавно пробовал эту схемку
Изображение
и работало зашибись. Все-таки 4013 классная микросхема.
P.S. Никто часом не создавал тему где в одном собраны проверенные, работающие схемы по данной микросхеме и ее аналогами? Ибо в данной теме много полезного есть, но уж очень много перечитать надо.


Вернуться наверх
 
Не в сети
 Заголовок сообщения: Re: Управление одной кнопкой.
СообщениеДобавлено: Вс дек 02, 2018 13:32:49 
Друг Кота
Аватар пользователя

Карма: 123
Рейтинг сообщений: 7959
Зарегистрирован: Сб сен 13, 2014 16:27:32
Сообщений: 39199
Откуда: СпиртоГонск созвездия Омега
Рейтинг сообщения: 1
ниче в ней класного вы еще 164ир2 (4015а) не юзали! вот там класно можно даже помигать диодиками
если память не изменяет в 176тоже были ир2

_________________
ZМудрость(Опыт и выдержка) приходит с годами.
Все Ваши беды и проблемы, от недостатка знаний.
Умный и у дурака научится, а дураку и ..
Алберт Ейнштейн не поможет и ВВП не спасет.и МЧС опаздает


Вернуться наверх
 
Не в сети
 Заголовок сообщения: Re: Управление одной кнопкой.
СообщениеДобавлено: Вс дек 02, 2018 20:23:24 
Мучитель микросхем
Аватар пользователя

Зарегистрирован: Пт ноя 09, 2018 23:24:27
Сообщений: 418
Откуда: 54° с.ш.
Рейтинг сообщения: 1
...Здесь все это сделано намного проще...

На первом рисунке на элементах "&" нужно написать "NAND" и на выходе инверсию поставить (дорисовать). Там элементы 2И-НЕ нужны.
А для надежности я бы применил 561ТЛ1 (4093) - всё-таки переключение по уровню заряда конденсатора.

Добавлено after 16 minutes 19 seconds:
...
Кстати тоже недавно пробовал эту схемку...

8,9,10 и 11 ноги на общий посадить надо. Для надежности.

_________________
...а вместо пуповины у меня был шнур от паяльника.


Вернуться наверх
 
Не в сети
 Заголовок сообщения: Re: Управление одной кнопкой.
СообщениеДобавлено: Пн дек 03, 2018 00:09:30 
Открыл глаза

Карма: 1
Рейтинг сообщений: 46
Зарегистрирован: Пт май 11, 2018 11:48:44
Сообщений: 59
Рейтинг сообщения: 0
На первом рисунке на элементах "&" нужно написать "NAND" и на выходе инверсию поставить (дорисовать). Там элементы 2И-НЕ нужны.
Здесь Вы правы. Недоглядел. Там поправили.
sPlan меня подвел и моя невнимательность.
В схеме приемника я инвертора 2ИЛИ-НЕ сам рисовал, поэтому и такого недоразумения в той схеме нет. В приемнике управление триггером соответственно идет высоким уровнем.
А для надежности я бы применил 561ТЛ1
Да нет у меня их. В приемнике я поставил К561ЛЕ5, а вот в другую схему и К561ЛЕ5 не нашел :cry: и пришлось делать на К561ЛА9 и управлять нулями, а Вы мне про 561ТЛ1 говорите. :) Их я только на картинке видел, а покупать и ждать неделями не имеет смысла, т.к. паяю только ради своего удовлетворения и из того, что есть под рукой и триггер Шмитта в приемнике по этой причине я тоже делал на инверторах, а не на 561ТЛ1

Изображение


Вложения:
2.gif [28.88 KiB]
Скачиваний: 1651
Вернуться наверх
 
Не в сети
 Заголовок сообщения: Re: Управление одной кнопкой.
СообщениеДобавлено: Пн дек 03, 2018 00:52:34 
Мучитель микросхем
Аватар пользователя

Зарегистрирован: Пт ноя 09, 2018 23:24:27
Сообщений: 418
Откуда: 54° с.ш.
Рейтинг сообщения: 0
Да ладно. Я же писАл: "...я бы применил...". :beer: Релакс!
ЗЫ. Нужны какие ИМС - в личку, чёньть придумаем

_________________
...а вместо пуповины у меня был шнур от паяльника.


Вернуться наверх
 
Не в сети
 Заголовок сообщения: Re: Управление одной кнопкой.
СообщениеДобавлено: Пн дек 03, 2018 10:33:00 
Грызет канифоль
Аватар пользователя

Карма: 5
Рейтинг сообщений: 7
Зарегистрирован: Пн окт 10, 2016 18:31:24
Сообщений: 258
Рейтинг сообщения: 0
SW_Сервис, соединить эти ноги между собой, или на минус общий?


Вернуться наверх
 
Не в сети
 Заголовок сообщения: Re: Управление одной кнопкой.
СообщениеДобавлено: Пн дек 03, 2018 10:54:11 
Друг Кота

Карма: 68
Рейтинг сообщений: 1408
Зарегистрирован: Сб янв 29, 2011 00:28:48
Сообщений: 7774
Рейтинг сообщения: 0
SW_Сервис писал(а):
8,9,10 и 11 ноги на общий посадить надо.

...какие-то смутные мысли после вашего вопроса...)))))
Prostoy 4elovek писал(а):
SW_Сервис, соединить эти ноги между собой, или на минус общий?

...и про "баден-баден" вспоминается....


Вернуться наверх
 
Показать сообщения за:  Сортировать по:  Вернуться наверх
Начать новую тему Ответить на тему  [ Сообщений: 1053 ]     ... , , , 46, , , ...  

Часовой пояс: UTC + 3 часа


Кто сейчас на форуме

Сейчас этот форум просматривают: himikat123 и гости: 54


Вы не можете начинать темы
Вы не можете отвечать на сообщения
Вы не можете редактировать свои сообщения
Вы не можете удалять свои сообщения
Вы не можете добавлять вложения

Найти:
Перейти:  


Powered by phpBB © 2000, 2002, 2005, 2007 phpBB Group
Русская поддержка phpBB
Extended by Karma MOD © 2007—2012 m157y
Extended by Topic Tags MOD © 2012 m157y