Например TDA7294

Форум РадиоКот • Просмотр темы - Мелкие вопросы по УНЧ.
Форум РадиоКот
Здесь можно немножко помяукать :)

Текущее время: Ср дек 17, 2025 20:16:45

Часовой пояс: UTC + 3 часа


ПРЯМО СЕЙЧАС:



Начать новую тему Ответить на тему  [ Сообщений: 13457 ]     ... , , , 665, , , ...  
Автор Сообщение
В сети
 Заголовок сообщения: Re: Мелкие вопросы по УНЧ.
СообщениеДобавлено: Ср июл 30, 2025 20:15:44 
Вымогатель припоя

Зарегистрирован: Пт май 20, 2022 12:28:46
Сообщений: 610
Рейтинг сообщения: 0
я не про декодер. Гадит на землю не он. Я про остальное цифровое хозяйство, которое, подозреваю, куплено где-то на али...


Вернуться наверх
 
Не в сети
 Заголовок сообщения: Re: Мелкие вопросы по УНЧ.
СообщениеДобавлено: Ср июл 30, 2025 20:16:33 
Друг Кота
Аватар пользователя

Карма: 107
Рейтинг сообщений: 3801
Зарегистрирован: Пн фев 09, 2009 22:19:49
Сообщений: 24312
Откуда: Когда-то был прекрасный город для людей
Рейтинг сообщения: 0
Это на стороне усилителя звука или на стороне источника ?


Вернуться наверх
 
Не в сети
 Заголовок сообщения: Re: Мелкие вопросы по УНЧ.
СообщениеДобавлено: Ср июл 30, 2025 20:32:10 
Первый раз сказал Мяу!

Зарегистрирован: Чт окт 08, 2020 16:38:42
Сообщений: 39
Рейтинг сообщения: 0
я не про декодер. Гадит на землю не он. Я про остальное цифровое хозяйство, которое, подозреваю, куплено где-то на али...

Цифровое хозяйство не причём. Вы видимо не поняли, что усилитель реагируют на колебания напряжения между SGND и PGND в рамках частоты звука или длину их соединения. Меня интересует как мне правильно соединить PGND и SGND с AGND VS1063A, поскольку последнее плавает относительно их из-за падения напряжение на проводе GND аналоговой части. То есть какая-либо микросхема помимо вычитателя или DAC.


Вернуться наверх
 
В сети
 Заголовок сообщения: Re: Мелкие вопросы по УНЧ.
СообщениеДобавлено: Ср июл 30, 2025 20:48:13 
Вымогатель припоя

Зарегистрирован: Пт май 20, 2022 12:28:46
Сообщений: 610
Рейтинг сообщения: 0
Вы написали
PavelPic писал(а):
Если оставить согласующий резистор на 10 Ом, то поскольку в главном блоке есть светодиодная матричная динамическая индикация, то, в момент выключения экрана для записи в него новой информации, получается изменение разности потенциалов между SGND и PGND, которую в свою очередь усилитель переводит в звук. Подобное происходит 1000 раз в секунду и получается что-то вроде барабана. Образуется из-за разной величины сопротивления проводов, которыми подключается земля SGND и PGND к GND блока питания.

Подобное поведение лечится перепроектированием земли и развязкой цифры и аналога через те же самые ферриты

А вообще, что мешает этот резистор закоротить и никаких длинных проводов не понадобится?
Резистор в 10Ом между 8 и 9 ногой, это чья-то отсебятина. Согласно датащиту на 7297 эти ноги просто замыкаются.


Вернуться наверх
 
Эиком - электронные компоненты и радиодетали
Не в сети
 Заголовок сообщения: Re: Мелкие вопросы по УНЧ.
СообщениеДобавлено: Ср июл 30, 2025 20:59:16 
Друг Кота
Аватар пользователя

Карма: 107
Рейтинг сообщений: 3801
Зарегистрирован: Пн фев 09, 2009 22:19:49
Сообщений: 24312
Откуда: Когда-то был прекрасный город для людей
Рейтинг сообщения: 0
А я так понял, что 10 ом стоит между питанием унч и схемой декодера.

И шум по земляному провожу между устройствами следствие плохой фильтрации питания платы декодера.


Вернуться наверх
 
Не в сети
 Заголовок сообщения: Re: Мелкие вопросы по УНЧ.
СообщениеДобавлено: Ср июл 30, 2025 21:01:15 
Первый раз сказал Мяу!

Зарегистрирован: Чт окт 08, 2020 16:38:42
Сообщений: 39
Рейтинг сообщения: 0
В самом начале написано что используется два блока питания (всё работает хорошо), вопрос стоит об использовании одного. 10 ом согласуют SGND и PGND, поскольку те подключены к разным источникам питания. Подключишь накоротко будет течь ток по оплётке из одного источника питания в другой. SGND - сигнальная земля, то есть земля относительно которой усилитель принимает входящий сигнал, соединена внутри микросхемы усилителя резисторами с входящими линиями. Если вы не понимаете сути вопроса проигнорируйте его.


Вернуться наверх
 
Не в сети
 Заголовок сообщения: Re: Мелкие вопросы по УНЧ.
СообщениеДобавлено: Ср июл 30, 2025 21:02:19 
Друг Кота
Аватар пользователя

Карма: 107
Рейтинг сообщений: 3801
Зарегистрирован: Пн фев 09, 2009 22:19:49
Сообщений: 24312
Откуда: Когда-то был прекрасный город для людей
Рейтинг сообщения: 0
10 ом землю согласуют ?????

Когда появятся слова, я выйду из под стола...


Вернуться наверх
 
Не в сети
 Заголовок сообщения: Re: Мелкие вопросы по УНЧ.
СообщениеДобавлено: Ср июл 30, 2025 21:08:10 
Первый раз сказал Мяу!

Зарегистрирован: Чт окт 08, 2020 16:38:42
Сообщений: 39
Рейтинг сообщения: 0
Выше я написал что внутри VS1063A есть соединение AGND и DGND резистором 7 Ом. Чтобы ток через DGND и AGND не тек в PGND надо поставить резистор более 7 Ом. Если бы надо было соединять SGND и PGND накоротко, то производитель микросхемы сделал бы это сразу внутри неё.


Вернуться наверх
 
В сети
 Заголовок сообщения: Re: Мелкие вопросы по УНЧ.
СообщениеДобавлено: Ср июл 30, 2025 21:40:26 
Вымогатель припоя

Зарегистрирован: Пт май 20, 2022 12:28:46
Сообщений: 610
Рейтинг сообщения: 0
PavelPic, Зачем?!
Развязка между цифровой и аналоговой землей резистором в 7 Ом логична. Чтобы цифровая земля уходила на свой цифровой провод, а аналоговая земля на свой аналоговый, но зачем две аналоговых земли разделять в данном случае? В мощных усилителях это делается, чтобы исключить протекание сильного тока по сигнальным цепям при плохой разводке, но тут.. Зачем?

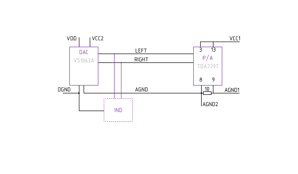
Муркиз, если я правильно понял логику рассказа структурная схема сего аппарата видится так
Изображение

А вообще, подобную картинку хотелось бы увидеть от PavelPic, А еще лучше схему

Добавлено after 12 minutes 32 seconds:
упс.. на картинке 9 и 8 вывод перепутал местами



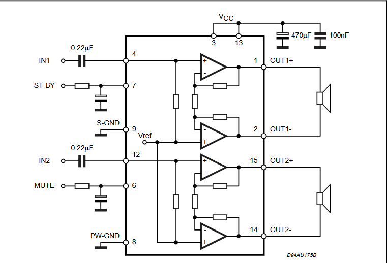
Изображение
Вот типовая схема включения TDA7297
Резистора между 8 и 9 ногой не наблюдается, как между 3 и 13


Вернуться наверх
 
Не в сети
 Заголовок сообщения: Re: Мелкие вопросы по УНЧ.
СообщениеДобавлено: Ср июл 30, 2025 23:14:19 
Друг Кота
Аватар пользователя

Карма: 107
Рейтинг сообщений: 3801
Зарегистрирован: Пн фев 09, 2009 22:19:49
Сообщений: 24312
Откуда: Когда-то был прекрасный город для людей
Рейтинг сообщения: 0
С чего вы взяли, что ток в цепь + 7 ом не пойдет ? Он пойдет всегда и туда, где есть меньший потенциал. И при этом фактически без разницы, какая цепь будет общей - либо земли, либо питания - лишь бы выполнялось условие - все фильтрующие и блокирующие конденсаторы и стабилитроны и пр. должны замыкаться на ней. (Для звуковых аналоговых устройств без вариантов). Так сказать, вариант соединения по цветам проводов здесь не прокатит.

И как я понимаю, теперь без точной схемой ( не принципиальной, а фактической в модулях и между модулями не разобраться.
Что-то много там напутано...


Вернуться наверх
 
В сети
 Заголовок сообщения: Re: Мелкие вопросы по УНЧ.
СообщениеДобавлено: Чт июл 31, 2025 01:22:13 
Вымогатель припоя

Зарегистрирован: Пт май 20, 2022 12:28:46
Сообщений: 610
Рейтинг сообщения: 0
Муркиз, Пойдет, конечно, куда же он денется, только сила тока будет на порядки меньшей, чем по основной линии (при правильной трассировке платы, разумеется). Это касается в том числе и помех.


Вернуться наверх
 
Не в сети
 Заголовок сообщения: Re: Мелкие вопросы по УНЧ.
СообщениеДобавлено: Чт июл 31, 2025 06:45:17 
Первый раз сказал Мяу!

Зарегистрирован: Чт окт 08, 2020 16:38:42
Сообщений: 39
Рейтинг сообщения: 0
Третья мысль - поставить фильтр подавления ЭМП на вход SGND при убирании резистора на 10 Ом между SGND и PGND. Муркиз, Silicoid успокойтесь и проигнорируйте вопрос, Silicoid уже ответил, спасибо за внимание.


Вернуться наверх
 
Не в сети
 Заголовок сообщения: Re: Мелкие вопросы по УНЧ.
СообщениеДобавлено: Чт июл 31, 2025 07:18:36 
Друг Кота
Аватар пользователя

Карма: 107
Рейтинг сообщений: 3801
Зарегистрирован: Пн фев 09, 2009 22:19:49
Сообщений: 24312
Откуда: Когда-то был прекрасный город для людей
Рейтинг сообщения: 0
А мне то чего волноваться, у меня проблем с сопряжением подобных схем не бывает. Все работают, как положено и без всяких смещений.
Но ладно, я успокоился. И под столом так уютно...

ЗЫ. Да, и покопацтесь в литературе о фокусе с внедрением сопротивления между 8 из ногами на режим работы усилителя....


Вернуться наверх
 
В сети
 Заголовок сообщения: Re: Мелкие вопросы по УНЧ.
СообщениеДобавлено: Чт июл 31, 2025 10:03:24 
Вымогатель припоя

Зарегистрирован: Пт май 20, 2022 12:28:46
Сообщений: 610
Рейтинг сообщения: 0
PavelPic, Когда заработает, вы отпишитесь, плиз. поделитесь знаниями, в чем дело было и как вылечили.
Дюже интересно. Люблю я такие загадки.


Вернуться наверх
 
Не в сети
 Заголовок сообщения: Re: Мелкие вопросы по УНЧ.
СообщениеДобавлено: Чт авг 28, 2025 20:21:41 
Первый раз сказал Мяу!
Аватар пользователя

Зарегистрирован: Пн сен 30, 2024 00:51:42
Сообщений: 30
Рейтинг сообщения: 0
Подскажите пожалуйста, подойдут ли в унч Агеева 87, в качестве DA2 оперы ad817? В моем понимании должны работать хорошо, ведь у них мощный выходной каскад. Но возможно есть какие то подводные камни? Изображение


Вложения:
DOC000143823.pdf [210.44 KiB]
Скачиваний: 29
Вернуться наверх
 
Не в сети
 Заголовок сообщения: Re: Мелкие вопросы по УНЧ.
СообщениеДобавлено: Сб авг 30, 2025 22:59:39 
Друг Кота
Аватар пользователя

Карма: 31
Рейтинг сообщений: 880
Зарегистрирован: Пт сен 10, 2021 15:19:36
Сообщений: 6109
Откуда: Протвино
Рейтинг сообщения: 0
вроде подводных не видно если стабилитроны до 15V

интересная бутстреп задумка на С17С18
и это правда дает размах больше питания ОУ в 2+раза ? :shock:
или схема неправильно нарисована и там таки с ОЭ предоконечный каскад :))


Вернуться наверх
 
Не в сети
 Заголовок сообщения: Re: Мелкие вопросы по УНЧ.
СообщениеДобавлено: Вс авг 31, 2025 10:07:12 
Модератор
Аватар пользователя

Карма: 159
Рейтинг сообщений: 4072
Зарегистрирован: Пт янв 23, 2009 19:20:05
Сообщений: 45186
Рейтинг сообщения: 0
Медали: 1
Получил миской по аватаре (1)
Схема рабочая, нарисована правильно... (но я бы повторять не стал...)


Вернуться наверх
 
Не в сети
 Заголовок сообщения: Re: Мелкие вопросы по УНЧ.
СообщениеДобавлено: Вс авг 31, 2025 15:33:36 
Друг Кота
Аватар пользователя

Карма: 107
Рейтинг сообщений: 3801
Зарегистрирован: Пн фев 09, 2009 22:19:49
Сообщений: 24312
Откуда: Когда-то был прекрасный город для людей
Рейтинг сообщения: 0
Вольтдобавка заодно ещё и искажений добавляет...


Вернуться наверх
 
Не в сети
 Заголовок сообщения: Re: Мелкие вопросы по УНЧ.
СообщениеДобавлено: Вс авг 31, 2025 15:58:10 
Друг Кота
Аватар пользователя

Карма: 31
Рейтинг сообщений: 880
Зарегистрирован: Пт сен 10, 2021 15:19:36
Сообщений: 6109
Откуда: Протвино
Рейтинг сообщения: 0
As писал(а):
Схема рабочая, нарисована правильно...

а гдето есть результаты измерений выходного сигнала и подтверждения что амплитуды существенно больше питания оу?
откуда на предоконечном _повторителе_ (на базах VT3,VT4) размах больше?? вольтдобавка же только позволяет падение на эмиттере выходного каскада нивилировать в таком включении :?

хотяб в спайсе пробовал кто? (я только через пару недель наверн смогу найти время на подобное :( )


Вернуться наверх
 
Не в сети
 Заголовок сообщения: Re: Мелкие вопросы по УНЧ.
СообщениеДобавлено: Вс авг 31, 2025 17:40:05 
Друг Кота
Аватар пользователя

Карма: 107
Рейтинг сообщений: 3801
Зарегистрирован: Пн фев 09, 2009 22:19:49
Сообщений: 24312
Откуда: Когда-то был прекрасный город для людей
Рейтинг сообщения: 0
В железе пробовали...


Вернуться наверх
 
Показать сообщения за:  Сортировать по:  Вернуться наверх
Начать новую тему Ответить на тему  [ Сообщений: 13457 ]     ... , , , 665, , , ...  

Часовой пояс: UTC + 3 часа


Кто сейчас на форуме

Сейчас этот форум просматривают: Silicoid, vlasovzloy и гости: 35


Вы не можете начинать темы
Вы не можете отвечать на сообщения
Вы не можете редактировать свои сообщения
Вы не можете удалять свои сообщения
Вы не можете добавлять вложения

Найти:
Перейти:  


Powered by phpBB © 2000, 2002, 2005, 2007 phpBB Group
Русская поддержка phpBB
Extended by Karma MOD © 2007—2012 m157y
Extended by Topic Tags MOD © 2012 m157y