Например TDA7294

Форум РадиоКот • Просмотр темы - Простейший тиристорный ключ
Форум РадиоКот
Здесь можно немножко помяукать :)

Текущее время: Пт дек 26, 2025 12:57:45

Часовой пояс: UTC + 3 часа


ПРЯМО СЕЙЧАС:



Начать новую тему Ответить на тему  [ Сообщений: 13 ] 
Автор Сообщение
Не в сети
 Заголовок сообщения: Простейший тиристорный ключ
СообщениеДобавлено: Вт апр 23, 2024 22:31:18 
Открыл глаза

Зарегистрирован: Вт дек 30, 2014 12:46:49
Сообщений: 42
Рейтинг сообщения: 0
Доброго времени суток, радио и электрокотята :)) . Снова обращается к вам за помощью инженер-механик с некоторыми познаниями в электротехнике.
Подарите схему простейшего тиристорного (или транзисторного) ключа, подключающего нагрузку в цепи постоянного тока ( 1А, напряжение 3,7 В) при подаче на него (на ключ) +1,5 В от ДРУГОГО источника питания (так надо). Я бы поставил реле да и все, но не смогу найти реле, надежно срабатывающее при подаче на него 1...1,5 В. Нагрузка включается на очень короткое время (соленоид), затем цепь нагрузки разрывается концевиком, так что напрашивается тиристор, но вот как его подключить не соображу. Спасибо.


Вернуться наверх
 
Не в сети
 Заголовок сообщения: Re: Простейший тиристорный ключ
СообщениеДобавлено: Вт апр 23, 2024 22:57:50 
Нашел транзистор. Понюхал.
Аватар пользователя

Карма: 6
Рейтинг сообщений: 57
Зарегистрирован: Вс мар 18, 2018 22:12:38
Сообщений: 189
Рейтинг сообщения: 0
JMO писал(а):
напрашивается тиристор
тиристор вряд ли подойдет, т.к. на нем падает 1-2 вольта, а у вас напряжение 3.7В
берите транзистор и подавайте ему на базу через резистор ваши 1 вольт

_________________
все гениальное просто. чем проще - тем надежнее


Вернуться наверх
 
Не в сети
 Заголовок сообщения: Re: Простейший тиристорный ключ
СообщениеДобавлено: Вт апр 23, 2024 23:29:20 
Друг Кота
Аватар пользователя

Карма: 107
Рейтинг сообщений: 3308
Зарегистрирован: Сб фев 11, 2017 15:59:13
Сообщений: 14811
Откуда: 57 RUS
Рейтинг сообщения: 0
Вам нужен ключ на полевике с малым падением напряжения на переходе:
Изображение

_________________
НАРОДОВЛАСТИЕ а не дерьмократия!!!
Суверенным и независимым может считаться только то государство, против которого англосаксонские разносчики кланово-олигархической дерьмократии и еврогейских "ценностей" со своими пособниками ввели санкции!


Вернуться наверх
 
Не в сети
 Заголовок сообщения: Re: Простейший тиристорный ключ
СообщениеДобавлено: Вт апр 23, 2024 23:45:36 
Нашел транзистор. Понюхал.
Аватар пользователя

Карма: 6
Рейтинг сообщений: 57
Зарегистрирован: Вс мар 18, 2018 22:12:38
Сообщений: 189
Рейтинг сообщения: 0
Вам нужен ключ на полевике с малым падением напряжения на переходе:

нужен мосфет с низким пороговым напряжением открытия
https://vpayaem.ru/inf_MOSFET_low_Usg.html
который не так легко найти, как биполярный + реле, которое включит соленоид

_________________
все гениальное просто. чем проще - тем надежнее


Вернуться наверх
 
Эиком - электронные компоненты и радиодетали
Не в сети
 Заголовок сообщения: Re: Простейший тиристорный ключ
СообщениеДобавлено: Вт апр 23, 2024 23:48:22 
Друг Кота

Карма: 67
Рейтинг сообщений: 1964
Зарегистрирован: Сб дек 18, 2021 19:25:32
Сообщений: 12867
Рейтинг сообщения: 0
Сейчас достаточно легко найти.
а вот будет ли биполярный в режиме насыщения ещё неизвестно - ТС умалчивает о токе управления. Может, там 1 мА всего.


Вернуться наверх
 
Не в сети
 Заголовок сообщения: Re: Простейший тиристорный ключ
СообщениеДобавлено: Ср апр 24, 2024 00:00:25 
Друг Кота
Аватар пользователя

Карма: 197
Рейтинг сообщений: 8594
Зарегистрирован: Пн ноя 30, 2009 03:00:01
Сообщений: 43141
Откуда: Нерезиновая
Рейтинг сообщения: 0
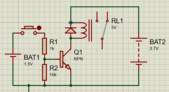
JMO писал(а):
схему простейшего тиристорного (или транзисторного) ключа, подключающего нагрузку в цепи постоянного тока ( 1А, напряжение 3,7 В) при подаче на него (на ключ) +1,5 В от ДРУГОГО источника питания (так надо). Я бы поставил реле да и все, но не смогу найти реле, надежно срабатывающее при подаче на него 1...1,5 В.
А зачем вам реле с напряжением 1,5 вольта? У вас же есть 3,7? (если 3,7, то это, наверное, литиевый аккумулятор)

Реле на 1,5 вольта: https://www.chipdip.ru/product/tx2-1.5v ... t-30vdc-2a

Управление реле на 3 вольта:
Изображение

Реле на 3 вольта:
https://www.chipdip.ru/catalog-show/ele ... fice&ps=x3


Если применять мосфет, то надо искать транзистор с малым напряжением на затворе- Gate Threshold Voltage
Например- https://www.chipdip.ru/product/ao3416a , этот параметр у него- 0,4~1,1 вольта, и ток 5~6 ампер.

зы.. Ссылки на чипдип не потому, что этот магазин мне так нравится, а потому, что у него неплохой поиск с фильтрами, да и сам сайт- более-менее грамотный..


Вложения:
реле.PNG [16.59 KiB]
Скачиваний: 827
Вернуться наверх
 
Не в сети
 Заголовок сообщения: Re: Простейший тиристорный ключ
СообщениеДобавлено: Ср апр 24, 2024 00:01:13 
Друг Кота

Карма: 6
Рейтинг сообщений: 303
Зарегистрирован: Вт авг 26, 2008 14:36:02
Сообщений: 5248
Откуда: москва
Рейтинг сообщения: 0
Какие там 1 ма, если он хотел релюхой управлять. Любой транзистор типа кт819 пойдет


Вернуться наверх
 
Не в сети
 Заголовок сообщения: Re: Простейший тиристорный ключ
СообщениеДобавлено: Ср апр 24, 2024 00:06:22 
Друг Кота

Карма: 67
Рейтинг сообщений: 1964
Зарегистрирован: Сб дек 18, 2021 19:25:32
Сообщений: 12867
Рейтинг сообщения: 0
ну раз ТС такую несложную задачу не может решить самостоятельно и не считает, что ток управления тоже важно указывать, то можно что угодно предполагать, как максимальное "сколько хочется" так и внезапное "ой, там очень мало"

Добавлено after 1 minute 45 seconds:
да и P-канальных вариантов достаточно много, например IRLML2244 https://www.promelec.ru/product/204663/
P.S. Ссылка на Промэлектронику не потому что там поиск хороший, а потому что компания нравится.


Вернуться наверх
 
Не в сети
 Заголовок сообщения: Re: Простейший тиристорный ключ
СообщениеДобавлено: Ср апр 24, 2024 08:39:54 
Первый раз сказал Мяу!

Зарегистрирован: Вт апр 23, 2024 11:36:23
Сообщений: 24
Рейтинг сообщения: 0
Оптрон вместо транзистора. 2 источника питания, может и общие разные.


Вернуться наверх
 
Не в сети
 Заголовок сообщения: Re: Простейший тиристорный ключ
СообщениеДобавлено: Ср апр 24, 2024 10:12:27 
Открыл глаза

Зарегистрирован: Вт дек 30, 2014 12:46:49
Сообщений: 42
Рейтинг сообщения: 0
Всем спасибо ! Попробую и с полевыми и с типа кт819, может что найду и у себя, да и схема управления с реле пригодится. Спасибо за таблицу с характеристиками полевиков.


Вернуться наверх
 
Не в сети
 Заголовок сообщения: Re: Простейший тиристорный ключ
СообщениеДобавлено: Ср апр 24, 2024 12:04:14 
Нашел транзистор. Понюхал.
Аватар пользователя

Карма: 6
Рейтинг сообщений: 57
Зарегистрирован: Вс мар 18, 2018 22:12:38
Сообщений: 189
Рейтинг сообщения: 0
Martian писал(а):
ну раз ТС такую несложную задачу не может решить самостоятельно и не считает, что ток управления тоже важно указывать
он сказал же, что
JMO писал(а):
обращается к вам за помощью инженер-механик с некоторыми познаниями в электротехнике.

_________________
все гениальное просто. чем проще - тем надежнее


Вернуться наверх
 
Не в сети
 Заголовок сообщения: Re: Простейший тиристорный ключ
СообщениеДобавлено: Чт апр 25, 2024 00:33:35 
Открыл глаза

Зарегистрирован: Вт дек 30, 2014 12:46:49
Сообщений: 42
Рейтинг сообщения: 1
Александр Л., спасибо! Собрал по предложенной Вами схеме, и даже реле не нужно, КТ805 обеспечивает уверенную работу исполнительного механизма.


Вернуться наверх
 
Не в сети
 Заголовок сообщения: Re: Простейший тиристорный ключ
СообщениеДобавлено: Сб апр 27, 2024 10:13:14 
Друг Кота
Аватар пользователя

Карма: 17
Рейтинг сообщений: 467
Зарегистрирован: Ср ноя 11, 2009 17:19:30
Сообщений: 5581
Откуда: Воронеж
Рейтинг сообщения: 0
В качестве мелкого хулиганства предложу что-то типа КП948. По входу биполяр, по выходу полевик. С низкими напряжениями работает неплохо.

_________________
"Привет!" - соврал он.


Вернуться наверх
 
Показать сообщения за:  Сортировать по:  Вернуться наверх
Начать новую тему Ответить на тему  [ Сообщений: 13 ] 

Часовой пояс: UTC + 3 часа


Кто сейчас на форуме

Сейчас этот форум просматривают: нет зарегистрированных пользователей и гости: 16


Вы не можете начинать темы
Вы не можете отвечать на сообщения
Вы не можете редактировать свои сообщения
Вы не можете удалять свои сообщения
Вы не можете добавлять вложения

Найти:
Перейти:  


Powered by phpBB © 2000, 2002, 2005, 2007 phpBB Group
Русская поддержка phpBB
Extended by Karma MOD © 2007—2012 m157y
Extended by Topic Tags MOD © 2012 m157y