Достался мне в руки сломанный Жираф DLT , включаешь в розетку не работает. Путем небольших познаний решил попробовать починить, разобрал нашел и почистил окислы на некоторых элементах, визуально ничего сгоревшего и с нагаром не увидел. снял плату регулировки оборотов воткнул напрямую в розетку жираф работает и крутит шлифовальный диск.
прозвонил кнопку - работает
снял с кнопки странный 3-х пиновый конденсатор прозвонил на ELM тестере выдал странные показания, но думаю дело не в нем.
Подцепил плату регулировки напрямую к 220 на выходе мельком появляется около 20В и падает в ноль.
разобрал плату прозвонил большую часть обвязки все вроде как рабочее. замерил сопротивление на маленьком электролитическом конденсаторе показало несколько ом пока не выпаял 8-ми ногую микруху сопротивление оставалось маленьким.
Помогите опознать микруху (
es7p153p4da) и подобрать аналог, или подскажите, что проверить по схеме чтобы оживить это "животное"

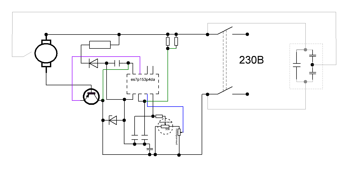
Постарался перерисовать схему(возможно неправильно поставил подстроечные резисторы и другие элементы), больше всего микруха похожа на U2008 но на моей плате два пина незадействованные
Спойлер
