Например TDA7294

Форум РадиоКот • Просмотр темы - Нужна помощь в программировании
Форум РадиоКот
Здесь можно немножко помяукать :)

Текущее время: Вт дек 16, 2025 05:42:08

Часовой пояс: UTC + 3 часа


ПРЯМО СЕЙЧАС:



Начать новую тему Ответить на тему  [ Сообщений: 407 ]  1, , , , ...  
Автор Сообщение
Не в сети
 Заголовок сообщения: Нужна помощь в программировании
СообщениеДобавлено: Вс авг 28, 2016 17:37:49 
Родился

Зарегистрирован: Сб авг 27, 2016 19:17:39
Сообщений: 12
Рейтинг сообщения: 0
Вложение:
2.doc [77.5 KiB]
Скачиваний: 1047
Доброго времени суток всем!
Очень нужна помощь. С чего все началось. 2 года назад купил пару часов «VST». Во-первых очень врут, во-вторых часть сегментов почти погасла. Решил сделать что-то своими руками. Но так как радиолюбительством последние 25 лет не занимаюсь (последние часы еще делал на 155 серии с газоразрядными индикаторами), то на АлиЭкспресс набрел на часы-конструктор (DS1302 и STC15F204EA_20). Заказал, пришли. Очень хорошо сделана печатная плата. Собрал, сделал корпус из дуба. Все хорошо. Но врут – убегают за сутки на 8-10 секунд. Как не бился, не смог добиться нужной точности. Прочитал на форуме о замене DS1302 на DS3231. Заменил и тут начались танцы с бубном.
Прочитал даташиты на эти м/схемы. У DS1302 и DS3231 прописаны разные регистры. Поэтому микроконтроллер STC15F204EA_20 не считывает информацию.
А так как я в программировании «черный квадрат Малевича», то встал вопрос как (и можно ли) перепрограммировать микроконтроллер? А заодно и убрать будильники и т.д. Тупо оставить одни часы.
Мужики! Помогите, в долгу не останусь.


Вложения:
2.doc [77.5 KiB]
Скачиваний: 1149
Вернуться наверх
 
Не в сети
 Заголовок сообщения: Re: Нужна помощь в прогаммировании
СообщениеДобавлено: Вс авг 28, 2016 22:39:03 
Модератор
Аватар пользователя

Карма: 90
Рейтинг сообщений: 1432
Зарегистрирован: Чт мар 18, 2010 23:09:57
Сообщений: 4594
Откуда: Планета Земля
Рейтинг сообщения: 0
Медали: 1
Получил миской по аватаре (1)
Попробуйте поставить, параллельно одной из ёмкостей на кварце, подстроечную ёмкость. И понастраивайте.


Вернуться наверх
 
Не в сети
 Заголовок сообщения: Re: Нужна помощь в прогаммировании
СообщениеДобавлено: Пн авг 29, 2016 09:05:35 
Родился

Зарегистрирован: Сб авг 27, 2016 19:17:39
Сообщений: 12
Рейтинг сообщения: 0
Пробовал все, не помогает. Есть зависимость от окружающей температуры. Температура повышается - бегут быстрее. Поменял порядка 10 кварцев (даже брал старые из материнки). С какими то быстрее, с какими то медленнее. Но все равно погрешность большая.


Вернуться наверх
 
Не в сети
 Заголовок сообщения: Re: Китайский набор часы
СообщениеДобавлено: Вт авг 30, 2016 01:22:21 
Потрогал лапой паяльник
Аватар пользователя

Карма: 1
Рейтинг сообщений: 14
Зарегистрирован: Вт дек 31, 2013 17:36:43
Сообщений: 311
Рейтинг сообщения: 5
Первым делом поменяй кварцевый резонатор ds1302 ведь он в первую очередь овечает за тактирование часов менять на что то другое ненадо потому что контроллер считывает по протоколу i2c данные о времени и запрограммирован под эти часы реального времени. Просто немодно нынче изобретать велосипед а насчет индикаторов проверяй резисторы и транзисторы и посмотри даташит если они трех вольтовые то расчет правельный каждый из сегментов потребляет 4 мА вполне щадящий ток но что туда китайцы засунули один Будда знает и как они умерли тоже так что пробуй :tea:
Хорошие вещи небывают дешевыми :solder:


Вернуться наверх
 
Эиком - электронные компоненты и радиодетали
Не в сети
 Заголовок сообщения: Re: Китайский набор часы
СообщениеДобавлено: Вт авг 30, 2016 01:34:10 
Друг Кота
Аватар пользователя

Карма: 52
Рейтинг сообщений: 846
Зарегистрирован: Вт сен 07, 2010 03:01:06
Сообщений: 16545
Откуда: Moscow-Izmaylovo
Рейтинг сообщения: 6
Изображение
во вторую очередь
подобрать конденсаторы
можно с пола.
Цитата:
Во-первых очень врут, во-вторых часть сегментов почти погасла.
Изначально видно нужно было увеличить кучу резисторов на индикатор.
Хорошо что ещё пока что хоть как то горят.

_________________
Лечу лечить WWWашу покалеченную технику.


Вернуться наверх
 
Не в сети
 Заголовок сообщения: Re: Нужна помощь в прогаммировании
СообщениеДобавлено: Вт авг 30, 2016 10:37:25 
Друг Кота
Аватар пользователя

Карма: 96
Рейтинг сообщений: 1493
Зарегистрирован: Вт мар 16, 2010 22:02:27
Сообщений: 15288
Откуда: ДОНЕЦК
Рейтинг сообщения: 0
У DS3231 кварцевый резонатор интегрирован в составе изделия...
И подстройка там цифровая...
:shock:


Вернуться наверх
 
Не в сети
 Заголовок сообщения: Re: Китайский набор часы
СообщениеДобавлено: Вт авг 30, 2016 11:19:27 
Сверлит текстолит когтями
Аватар пользователя

Карма: 25
Рейтинг сообщений: 168
Зарегистрирован: Ср янв 29, 2014 08:41:31
Сообщений: 1231
Откуда: Баку
Рейтинг сообщения: 5
Они пихают в набор дешевые кварцы, потому и уход большой. У меня с аналогичным набором (только в акриловом корпусе) тоже неприличный уход вперед. Как советовали выше, поменяйте кварц или с кондерами поиграйтесь.
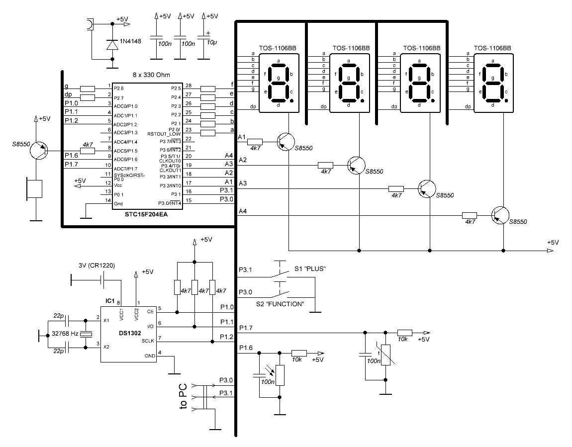
Вот их схема, сам рисовал :write:
Вложение:
Chinese_clock.GIF [32.78 KiB]
Скачиваний: 2164


Что касается остального, то, если не сильно горит, подождите чуток. Закончу с паяльным контроллером, вернусь к часам.

Я своими уже начал заниматься. Время и остальное из ДС1302 читает, выводит, при желании пикает по часам. Перебирает время/дату/день. Сделал 16 уровней яркости в зависимости от освещенности (у родной прошивки 2 уровня), хотя даже на минимальной яркости ночью некоторым ( :)) ) мешает.
Остановился на управлении, конкретно вводе данных.
В планах есть замена терморезистора на ДС1820.

Для прошивки вам понадобится USB-UART (TTL) переходник, т.е. Rx-Tx-GND. На плате часов есть место под разъем +5/Р3.0/Р3.1/GND.

m.ix писал(а):
Цитата:
Во-первых очень врут, во-вторых часть сегментов почти погасла.
Изначально видно нужно было увеличить кучу резисторов на индикатор.
Хорошо что ещё пока что хоть как то горят.

Это про другие часы, которые 2 года назад были.


P.S. Только что обратил внимание. У вас урезанный вариант на 20-ногом микроконтроллере без Port2. STC15F204EA бывают на 20 и 28 ног. Соответственно на ваших часов отсутствуют датчик освещенности (фоторезистор) и терморезистор. Надо будет прошивку переделывать (переназначать порты).

_________________
Каждый имеет право на свое личное ошибочное мнение.

У меня было тяжелое детство - я до 14 лет смотрел черно-белый телевизор.


Вернуться наверх
 
Не в сети
 Заголовок сообщения: Re: Нужна помощь в прогаммировании
СообщениеДобавлено: Вт авг 30, 2016 11:47:07 
Друг Кота

Карма: 49
Рейтинг сообщений: 547
Зарегистрирован: Чт фев 20, 2014 18:57:55
Сообщений: 19492
Рейтинг сообщения: 0
Так с ним вроде и не работает - софт несовместим. Подозреваю, что быстрее будет под какой нибудь другой проект девайс переделать.

_________________
"Вся военная пропаганда, все крики, ложь и ненависть исходят от людей, которые на эту войну не пойдут !" / Джордж Оруэлл /
"Война - это,когда за интересы других,гибнут совершенно безвинные люди." / Уинстон Черчилль /


Вернуться наверх
 
Не в сети
 Заголовок сообщения: Re: Китайский набор часы
СообщениеДобавлено: Вт авг 30, 2016 12:23:35 
Друг Кота
Аватар пользователя

Карма: 52
Рейтинг сообщений: 846
Зарегистрирован: Вт сен 07, 2010 03:01:06
Сообщений: 16545
Откуда: Moscow-Izmaylovo
Рейтинг сообщения: 0
если добавить один фото транзистор и транзистор, то можно и без смены ПО обойтись.

Термодатчик лучше DS1820 чем резистор.

_________________
Лечу лечить WWWашу покалеченную технику.


Вернуться наверх
 
Не в сети
 Заголовок сообщения: Re: Китайский набор часы
СообщениеДобавлено: Вт авг 30, 2016 13:07:56 
Родился

Зарегистрирован: Сб авг 27, 2016 19:17:39
Сообщений: 12
Рейтинг сообщения: 0
Уважаемые Коты! Дело в том, что на первые часы (VST) не обращайте внимания. Я их выкинул, а привел для примера. Т.к. они сделаны не руками, что в общем-то нормально для массового китайского производства.
По набору: пробовал все, менял микросхему, не помогает. Есть зависимость от окружающей температуры. Температура повышается - бегут быстрее. Поменял порядка 10 кварцев (даже брал старые из материнки). С какими то быстрее, с какими то медленнее. Но все равно погрешность большая. Пробовал и подстроечными конденсаторами – результата нет.
Поэтому пришел к выводу, что самой малой кровью-только перепрограммирование или замена на другой контроллер. Кстати краем уха где-то слышал, что есть переходники. И в плату очень хорошо подходит модуль 3231, если убрать всю обвязку 1302.


Вложения:
2.(1).JPG [232 KiB]
Скачиваний: 1689
Вернуться наверх
 
Не в сети
 Заголовок сообщения: Re: Нужна помощь в прогаммировании
СообщениеДобавлено: Вт авг 30, 2016 13:10:30 
Друг Кота
Аватар пользователя

Карма: 96
Рейтинг сообщений: 1493
Зарегистрирован: Вт мар 16, 2010 22:02:27
Сообщений: 15288
Откуда: ДОНЕЦК
Рейтинг сообщения: 0
STC15F204EA_20 - разновидность mcs51...
НО... поскольку выпускается китаями - то с прошивкой могуть быть затруднения весьма великие.
Аналогии по выводам... практически нету.
Ежли и оживлять часеи - то или под АВР или под ПИК.
Для того чтоб мудрить - надо скан "не набитой" платки 1:1 с обеих сторон иметь в виде *.jpeg или *.bmp файлов и сыхемку...
:roll:


Вернуться наверх
 
Не в сети
 Заголовок сообщения: Re: Китайский набор часы
СообщениеДобавлено: Вт авг 30, 2016 13:22:40 
Друг Кота
Аватар пользователя

Карма: 96
Рейтинг сообщений: 1493
Зарегистрирован: Вт мар 16, 2010 22:02:27
Сообщений: 15288
Откуда: ДОНЕЦК
Рейтинг сообщения: 0
1302 предпочтительно сменить на 1307...
Та с внешним кварцем работает.
3231 пока не пробовал - в ней кварц (или чего его замещает) встроен в корпус.
Плюсик - цифровая коррекция возможна для энергонезависимого режима.
Минусик - надо еще прожки делать...
:sleep:


Вернуться наверх
 
Не в сети
 Заголовок сообщения: Re: Китайский набор часы
СообщениеДобавлено: Вт авг 30, 2016 13:50:53 
Родился

Зарегистрирован: Сб авг 27, 2016 19:17:39
Сообщений: 12
Рейтинг сообщения: 0
1307 и 3231 работают на одних регистрах. Обе имеют резервную батарею.


Вернуться наверх
 
Не в сети
 Заголовок сообщения: Re: Нужна помощь в прогаммировании
СообщениеДобавлено: Вт авг 30, 2016 14:00:23 
Сверлит текстолит когтями
Аватар пользователя

Карма: 25
Рейтинг сообщений: 168
Зарегистрирован: Ср янв 29, 2014 08:41:31
Сообщений: 1231
Откуда: Баку
Рейтинг сообщения: 1
BOB51 писал(а):
STC15F204EA_20 - разновидность mcs51...
НО... поскольку выпускается китаями - то с прошивкой могуть быть затруднения весьма великие.

Ничего сложного там нет.

Программа пишется под Кайлом, прошивается своей программой через Rx-Tx (ТТЛ). Отключается питание, дается команда прошить, подается питание. 5 секунд на всю процедуру.
А это мой текущий испытательный стенд на STC15F204EA_28:
Вложение:
WP_20160830_001.jpg [125.73 KiB]
Скачиваний: 1712

_________________
Каждый имеет право на свое личное ошибочное мнение.

У меня было тяжелое детство - я до 14 лет смотрел черно-белый телевизор.


Вернуться наверх
 
Не в сети
 Заголовок сообщения: Re: Нужна помощь в прогаммировании
СообщениеДобавлено: Вт авг 30, 2016 14:45:34 
Друг Кота
Аватар пользователя

Карма: 96
Рейтинг сообщений: 1493
Зарегистрирован: Вт мар 16, 2010 22:02:27
Сообщений: 15288
Откуда: ДОНЕЦК
Рейтинг сообщения: 0
При наличии самих МК великой сложности нет.
8)
Только вот мурыжится с "добыванием эксклюзива" саапсем влоомуушкии...
:sleep:


Вернуться наверх
 
Не в сети
 Заголовок сообщения: Re: Нужна помощь в прогаммировании
СообщениеДобавлено: Вт авг 30, 2016 15:12:20 
Сверлит текстолит когтями
Аватар пользователя

Карма: 25
Рейтинг сообщений: 168
Зарегистрирован: Ср янв 29, 2014 08:41:31
Сообщений: 1231
Откуда: Баку
Рейтинг сообщения: 0
Этого "эксклюзива" на Али предостаточно за вполне демократичную, на мой взгляд, цену ))
Главное найти лот, где меньше 5-10-50 штук за раз продают. Конечно, если есть стимул все это делать.

Я, чтобы не портить оригинальную прошивку часов своими экспериментами, прикупил парочку.
Вот на них и набиваю руку.

А ведь вначале тоже думал заменить на ПИК на отдельной платке, как здесь делал товарищ на Атмеге. Кстати, как и у ТС урезанный 20-ногий варинт. С Атмегами я никак, потому искал подходящий ПИК, прикидывал по ногам и функционально, и чтобы на другие хотелки хватило.
Но потом наткнулся на экстремала, который не испугался китайского 51-го и выложил свои наработки по этим часам (в полном 28-ногом варианте, как у меня). Качнул даташит, почитал и решил рискнуть. Вот так и втянулся.
Те исходники пришлось переделывать, т.к. Кайлу они не нравились, а в Си я совсем начинающий. Потом по мере освоения стал вообще вырубать куски кода топором и писать по-своему. Единственное неудобство с ними - отладка в Протеусе. Поэтому в основном отлаживаю в железе.
Хотя я к ним и Кайлу я уже привык, но все равно жду не дождусь того времени, когда смогу вернуться к ПИКам ))

_________________
Каждый имеет право на свое личное ошибочное мнение.

У меня было тяжелое детство - я до 14 лет смотрел черно-белый телевизор.


Последний раз редактировалось Zhuk72 Вт авг 30, 2016 15:20:35, всего редактировалось 1 раз.

Вернуться наверх
 
Не в сети
 Заголовок сообщения: Re: Нужна помощь в прогаммировании
СообщениеДобавлено: Вт авг 30, 2016 15:17:41 
Друг Кота

Карма: 49
Рейтинг сообщений: 547
Зарегистрирован: Чт фев 20, 2014 18:57:55
Сообщений: 19492
Рейтинг сообщения: 0
Zhuk72 писал(а):
но все равно жду не дождусь того времени, когда смогу вернуться к ПИКам ))

в общем создали себе проблемы и мужественно их преодолели :)) я бы воткнул знакомый мк

_________________
"Вся военная пропаганда, все крики, ложь и ненависть исходят от людей, которые на эту войну не пойдут !" / Джордж Оруэлл /
"Война - это,когда за интересы других,гибнут совершенно безвинные люди." / Уинстон Черчилль /


Вернуться наверх
 
Не в сети
 Заголовок сообщения: Re: Нужна помощь в прогаммировании
СообщениеДобавлено: Вт авг 30, 2016 15:26:54 
Сверлит текстолит когтями
Аватар пользователя

Карма: 25
Рейтинг сообщений: 168
Зарегистрирован: Ср янв 29, 2014 08:41:31
Сообщений: 1231
Откуда: Баку
Рейтинг сообщения: 0
Очень не хотелось дизайн портить, корпус же у часов прозрачный. И паял я эти часики так, чтобы взгляд смотрящего на них с любой стороны радовался :)))
А как бы смотрелась заплатка в виде отдельной платы в той панельке? Да мне бы в глаза плюнули за нее :))

А потом еще и контроллер для Хакко Т12 с паяльником прикупил, а он на том же МК оказался, правда в SMD корпусе. Тут уж сама судьба повелела ))

_________________
Каждый имеет право на свое личное ошибочное мнение.

У меня было тяжелое детство - я до 14 лет смотрел черно-белый телевизор.


Вернуться наверх
 
Не в сети
 Заголовок сообщения: Re: Нужна помощь в прогаммировании
СообщениеДобавлено: Вт авг 30, 2016 17:52:07 
Родился

Зарегистрирован: Сб авг 27, 2016 19:17:39
Сообщений: 12
Рейтинг сообщения: 0
Zhuk72 я выбросил прозрачный корпус и сделал из дубовых реек, а рейки и доски. Почему и хочется довести эти часы до ума. Второй корпус сделал из ясеня. Покупал брус. Работы с этими корпусами было много. Но получились, по моему, хорошо.


Вложения:
1.(2).JPG [47.95 KiB]
Скачиваний: 1891
Вернуться наверх
 
Не в сети
 Заголовок сообщения: Re: Нужна помощь в прогаммировании
СообщениеДобавлено: Вт авг 30, 2016 18:03:49 
Родился

Зарегистрирован: Сб авг 27, 2016 19:17:39
Сообщений: 12
Рейтинг сообщения: 0
А вот из ясеня.


Вложения:
P1010278(1).JPG [243.05 KiB]
Скачиваний: 1856
Вернуться наверх
 
Показать сообщения за:  Сортировать по:  Вернуться наверх
Начать новую тему Ответить на тему  [ Сообщений: 407 ]  1, , , , ...  

Часовой пояс: UTC + 3 часа


Кто сейчас на форуме

Сейчас этот форум просматривают: нет зарегистрированных пользователей и гости: 23


Вы не можете начинать темы
Вы не можете отвечать на сообщения
Вы не можете редактировать свои сообщения
Вы не можете удалять свои сообщения
Вы не можете добавлять вложения

Найти:
Перейти:  


Powered by phpBB © 2000, 2002, 2005, 2007 phpBB Group
Русская поддержка phpBB
Extended by Karma MOD © 2007—2012 m157y
Extended by Topic Tags MOD © 2012 m157y