Например TDA7294

Форум РадиоКот • Просмотр темы - Котуинко
Форум РадиоКот
Здесь можно немножко помяукать :)

Текущее время: Вт дек 16, 2025 21:59:49

Часовой пояс: UTC + 3 часа


ПРЯМО СЕЙЧАС:



Начать новую тему Ответить на тему  [ Сообщений: 2313 ]     ... , , , , 116
Автор Сообщение
Не в сети
 Заголовок сообщения: Re: Котуинко
СообщениеДобавлено: Сб ноя 15, 2025 17:37:00 
Собутыльник Кота
Аватар пользователя

Карма: 21
Рейтинг сообщений: 252
Зарегистрирован: Ср янв 16, 2008 08:34:04
Сообщений: 2560
Откуда: KMV
Рейтинг сообщения: 0
Значит у Вас какая-то из библиотек не соответствует стандарту С99. Или же некая функция написана в стандарте С99, а компилятор не умеет. И для того, чтобы найти, надо покопаться в коде. У меня ничего подобного не наблюдается. Но я то в LGT8 пока только один Blink и шил то. А у Вас наверное там код посерьёзнее?

_________________
"Чтобы правильно задать вопрос, нужно знать бо́льшую часть ответа." Ро́берт Ше́кли
Я правильных ответов знаю мало, поэтому не стесняюсь и много спрашиваю.


Вернуться наверх
 
В сети
 Заголовок сообщения: Re: Котуинко
СообщениеДобавлено: Сб ноя 15, 2025 17:45:16 
Друг Кота
Аватар пользователя

Карма: 96
Рейтинг сообщений: 1493
Зарегистрирован: Вт мар 16, 2010 22:02:27
Сообщений: 15293
Откуда: ДОНЕЦК
Рейтинг сообщения: 0
Скорее последствия изготовления программатора на IDE версии 1.8.9, а работа с прошивкой платок LGT на IDE версии 1.8.19.
У меня обе версии установлены и допускают независимую работу.
Позже ещё разок соберу макет для перепроверки, как настроение будет.
8)


Вернуться наверх
 
В сети
 Заголовок сообщения: Re: Котуинко
СообщениеДобавлено: Вт ноя 18, 2025 17:23:48 
Друг Кота
Аватар пользователя

Карма: 96
Рейтинг сообщений: 1493
Зарегистрирован: Вт мар 16, 2010 22:02:27
Сообщений: 15293
Откуда: ДОНЕЦК
Рейтинг сообщения: 0
Интересно, это только у меня так?...
Изображение
или только "местные особенности" влияют?
или моё "КАРР" (viewtopic.php?p=4752270#p4752270) сбылося?
Любая попытка входа на сайт ардуино (https://www.arduino.cc/)
:roll:


Вернуться наверх
 
Не в сети
 Заголовок сообщения: Re: Котуинко
СообщениеДобавлено: Вт ноя 18, 2025 19:15:38 
Ум, честь и совесть. И скромность.
Аватар пользователя

Карма: 98
Рейтинг сообщений: 2135
Зарегистрирован: Чт дек 28, 2006 08:19:56
Сообщений: 18446
Откуда: Новочеркасск
Рейтинг сообщения: 0
Медали: 2
Получил миской по аватаре (1) Мявтор 3-й степени (1)
В нынешнее время надо пользоваться тем, что запрещено рекламировать, чтобы увидеть, что нам недоступно из-за блокировок...

_________________
если рассматривать человека снизу, покажется, что мозг у него глубоко в жопе
при взгляде на многих сверху ничего не меняется...

Мой уютный бложик... заходите!


Вернуться наверх
 
Эиком - электронные компоненты и радиодетали
В сети
 Заголовок сообщения: Re: Котуинко
СообщениеДобавлено: Вт ноя 18, 2025 19:52:17 
Друг Кота
Аватар пользователя

Карма: 96
Рейтинг сообщений: 1493
Зарегистрирован: Вт мар 16, 2010 22:02:27
Сообщений: 15293
Откуда: ДОНЕЦК
Рейтинг сообщения: 0
Причем тут "запрещенная реклама"???
Простейший вопрос в скачивании дистрибутива ардуино IDE (без разницы какой из версий) да доступ к онлайн хелпу (с версии 2.х.х эта функция стала "он лайн").
Доступ к обновлению платформ...
Ранее таки было "свободно- бесплатное".
:sleep:
Проблемы пошли недели две -три назад... Причем случайно обнаружил - попытка переустановки "с нуля" ардуиноIDE и\или обновления через менеджер платформ для версий 1.8.9 и 1.8.19. Да и из 2.3.6 уже справочки с сайта недоступны.
Хотя... Я предполагал очередную "прихватизацию" (чтоб простолюбителям проблемы создавать - "...уж слишком моного вумных появилось...")...
С другой стороны - переживемс и этот "эксцесс" - не в первый раз уже...
8)
:beer:


Вернуться наверх
 
Не в сети
 Заголовок сообщения: Re: Котуинко
СообщениеДобавлено: Ср ноя 19, 2025 19:38:23 
Ум, честь и совесть. И скромность.
Аватар пользователя

Карма: 98
Рейтинг сообщений: 2135
Зарегистрирован: Чт дек 28, 2006 08:19:56
Сообщений: 18446
Откуда: Новочеркасск
Рейтинг сообщения: 0
Медали: 2
Получил миской по аватаре (1) Мявтор 3-й степени (1)
То, что не заблокировали нам в качестве санкций, блокируем мы в качестве безопасности. Вдруг вы на том сайте начнете ВСУ финансировать?! А так - нет доступа, и все за вас спокойны...

_________________
если рассматривать человека снизу, покажется, что мозг у него глубоко в жопе
при взгляде на многих сверху ничего не меняется...

Мой уютный бложик... заходите!


Вернуться наверх
 
Не в сети
 Заголовок сообщения: Re: Котуинко
СообщениеДобавлено: Ср ноя 19, 2025 19:48:45 
Сверлит текстолит когтями
Аватар пользователя

Карма: 1
Рейтинг сообщений: 23
Зарегистрирован: Чт авг 21, 2014 11:11:48
Сообщений: 1264
Откуда: краснодарский край
Рейтинг сообщения: 0
ARV писал(а):
А так - нет доступа, и все за вас спокойны...

Да. И дулю всем. :))


Вернуться наверх
 
В сети
 Заголовок сообщения: Re: Котуинко
СообщениеДобавлено: Ср ноя 19, 2025 22:44:56 
Друг Кота
Аватар пользователя

Карма: 96
Рейтинг сообщений: 1493
Зарегистрирован: Вт мар 16, 2010 22:02:27
Сообщений: 15293
Откуда: ДОНЕЦК
Рейтинг сообщения: 0
Собственно ничего нового - единственно надо к подобной ситуации заранее готовиться.
О чем ранее уже не раз говаривалось (те же микрощип да атмел в не столь далеком прошлом)...
Нынче стоит присмотреться к группе ARM микроконтроллеров и особо к средствам разработки для ESP8266/ESP32 (наверняка будут следующими в группе "подссакционных")...
Жаль только "отечественного софта/IDE" да еще и свободно - бесплатного пока не наблюдается...
8)
Кстати...
Рекомендую вспомнить работу с разграфленными под линеечку (собственными лапками да карандашиком) листочками, нарисованными от руки таблицами команд для "ручного ассемблера" и старые-добрые MCS51, MCS48, Z80, I8080 (в старых кладовках валяющиеся).
Ну и архивными копиями старого софта под ДОС не брезговать.
Мало ли чего нас еще из "нежданчиков" ожидает.
:wink:
Весьма хорошо архивируются для резервного восстановления/переноса портабле версии ардуиноIDE 1.8.9 и 1.8.19
:tea:
:beer:


Вернуться наверх
 
Не в сети
 Заголовок сообщения: Re: Котуинко
СообщениеДобавлено: Чт ноя 20, 2025 08:50:08 
Сверлит текстолит когтями
Аватар пользователя

Карма: 1
Рейтинг сообщений: 23
Зарегистрирован: Чт авг 21, 2014 11:11:48
Сообщений: 1264
Откуда: краснодарский край
Рейтинг сообщения: 0
BOB51 писал(а):
Рекомендую вспомнить работу с разграфленными под линеечку (собственными лапками да карандашиком) листочками, нарисованными от руки таблицами команд для "ручного ассемблера" и старые-добрые MCS51, MCS48, Z80, I8080 (в старых кладовках валяющиеся).

Вот вот. Самое время. Валяется целая куча ВЕ31, ВЕ51, ВЕ39, Z80, 580ВМ80 похищенных в своё время ещё предками. Так толком и не освоенных. Мне стыдно. :cry:


Вернуться наверх
 
В сети
 Заголовок сообщения: Re: Котуинко
СообщениеДобавлено: Чт ноя 20, 2025 10:47:20 
Друг Кота
Аватар пользователя

Карма: 96
Рейтинг сообщений: 1493
Зарегистрирован: Вт мар 16, 2010 22:02:27
Сообщений: 15293
Откуда: ДОНЕЦК
Рейтинг сообщения: 0
Для 51 особо проблем нет (если со встроенным ПЗУ)...
А вот с внешним - там заморочек заметно больше.
Надо и со схемотехникой и с железом сопровождения (программатор для ПЗУшек и эмулятор ПЗУ) иметь под руками...
Да и жреть по питанию такая конструкция по нынешний меркам весьма крокодилисто.
Однако при продолжении проблем с "ссакциями" (как внешними так и со стороны "внутренних дурней") вполне может сгодиться " на "безрыбье"".
Хотя... Возможно братцы с Китая да Северной Кореи нам помогут.
(Правда там иероглифы учить... :facepalm: :cry: )
8)
А насчет освоения - не нужно печалиться!
В каждой эпохе свои предпочтения и необходимости изучения, связанные с практическим применением.
Что просто "для беглого ознакомления", а что и фундаментально изучать надо.
Элементная база меняется с геометрической прогрессией - все детально знать - мозги взррвутся.
На сегодня надо скорее " изучение по прециденту" применять.
:beer:


Вернуться наверх
 
В сети
 Заголовок сообщения: Re: Котуинко
СообщениеДобавлено: Пт ноя 21, 2025 11:49:55 
Друг Кота
Аватар пользователя

Карма: 96
Рейтинг сообщений: 1493
Зарегистрирован: Вт мар 16, 2010 22:02:27
Сообщений: 15293
Откуда: ДОНЕЦК
Рейтинг сообщения: 0
Значит у Вас какая-то из библиотек не соответствует стандарту С99 .....

Нашел я таки откуда выскакивает
Warning: linked C library does not conform to C99; avrdude may not work as expected
Только вот устранить пока можно только "шаманизмом"... цепочкой манипуляций при открытии проекта...
Вероятная причина - у меня в обновлениях платформ от MCUdude появилась аврдуде 8... и какого то х... по умолчанию запуск программатора иногда на нее перескакивает... Поточнее надо б статистику собрать, да весьма нудно-долго (на сегодня в моих краях с эляктричеством нестабильно)...
Помимо прочего рекомендуется временные файлы предыдущего "мусора" в случае с эксплуатацией портабле версий поудалять.
Размещение этого мусора ищем в скрытых папках по этому пути:
Код:
C:\Users\comp\AppData\Local\Temp\arduino_build_845037

удаляются все arduino_хххххххх_ххххххххх
Воть пока вкратце все, что пособирал...
:dont_know:


Вернуться наверх
 
В сети
 Заголовок сообщения: Re: Котуинко
СообщениеДобавлено: Сб ноя 22, 2025 14:27:04 
Друг Кота
Аватар пользователя

Карма: 96
Рейтинг сообщений: 1493
Зарегистрирован: Вт мар 16, 2010 22:02:27
Сообщений: 15293
Откуда: ДОНЕЦК
Рейтинг сообщения: 0
Окончание разборок с надоедливым сообщением
Код:
Warning: linked C library does not conform to C99; avrdude may not work as expected

по завершении операций загрузки в МК платформы lgt8fx версии 2.0.7 для портабле версий ардуиноIDE 1.8.9 и/или
1.8.19...
Речь о довольно бессистемном выбросе таких сообщений как для режима загрузки через программатор/загрузки бутлоадера, так и при загрузке через СОМ порт (USB-COM переходник).
Причем при компиляции-проверке (без загрузки в МК) данное сообщение никогда не появляется.
При включенных опциях подробного вывода сообщений по компиляции/загрузке было обнаружено, что сообщению об ошибке обычно предшествует ошибочный вызов avrdude более старшей версии (данная версия появилась в составе обновлений платформ от MCUdude)...
Каким то образом происходит перидическая случайная подстановка этих "чужих адресов", что выглядит вот таким образом:
Код:
D:\Arduino\portable\packages\MegaCoreX\tools\avrdude\8.0-arduino.1/bin/avrdude -CD:\Arduino\portable\packages\MegaCoreX\tools\avrdude\8.0-arduino.1/etc/avrdude.conf -v -patmega328p -carduino -PCOM5 -b57600 -D -Uflash:w:C:\Users\asus\AppData\Local\Temp\arduino_build_604424/blinklgt.ino.hex:i
Warning: linked C library does not conform to C99; avrdude may not work as expected

в данном случае сама IDE на диске D, а вместо MegaCoreX может выскочить любая из обновленных платформ от MCUdude, имеющая в составе avrdude\8.0-arduino.1
....
Собственно кардинальным лечением после плясок шамана стало изменение содержимого в файле по адресу
Код:
диск:\Arduino\portable\packages\lgt8fx\hardware\avr\2.0.7\platform.txt

в фрагменте
Код:
# AVR Uploader/Programmers tools
# ----------

tools.avrdude.path={runtime.tools.avrdude.path}
tools.avrdude.cmd.path={path}/bin/avrdude
tools.avrdude.config.path={path}/etc/avrdude.conf

сделать замену на
Код:
tools.avrdude.path={runtime.tools.avrdude-6.3.0-arduino17.path}

Осталась только еще одна "нервность" - двойной вызов и исполнение аврдуде при операции загрузки бутлоадера - но там х/з... может для LGT так и надо - в принципе "работает - не тронь"...
8)


Вернуться наверх
 
В сети
 Заголовок сообщения: Re: Котуинко
СообщениеДобавлено: Сб дек 13, 2025 16:31:49 
Друг Кота
Аватар пользователя

Карма: 96
Рейтинг сообщений: 1493
Зарегистрирован: Вт мар 16, 2010 22:02:27
Сообщений: 15293
Откуда: ДОНЕЦК
Рейтинг сообщения: 0
Новогод скоро...
:roll:
Задумка сделать несколько проектов АВРкиных замигаек под ассемблером, под адуринкой и под Си в атмелстудии...
На одном и том же МК (тинька 2313 и тинька 13 планируются).
А задача одна и та же - программный ШИМ с мультиплексированным выходом х4 плюс собственно для замигаек там ГСЧ...
Интересно - чего в сравнении результатов будет?
:tea:
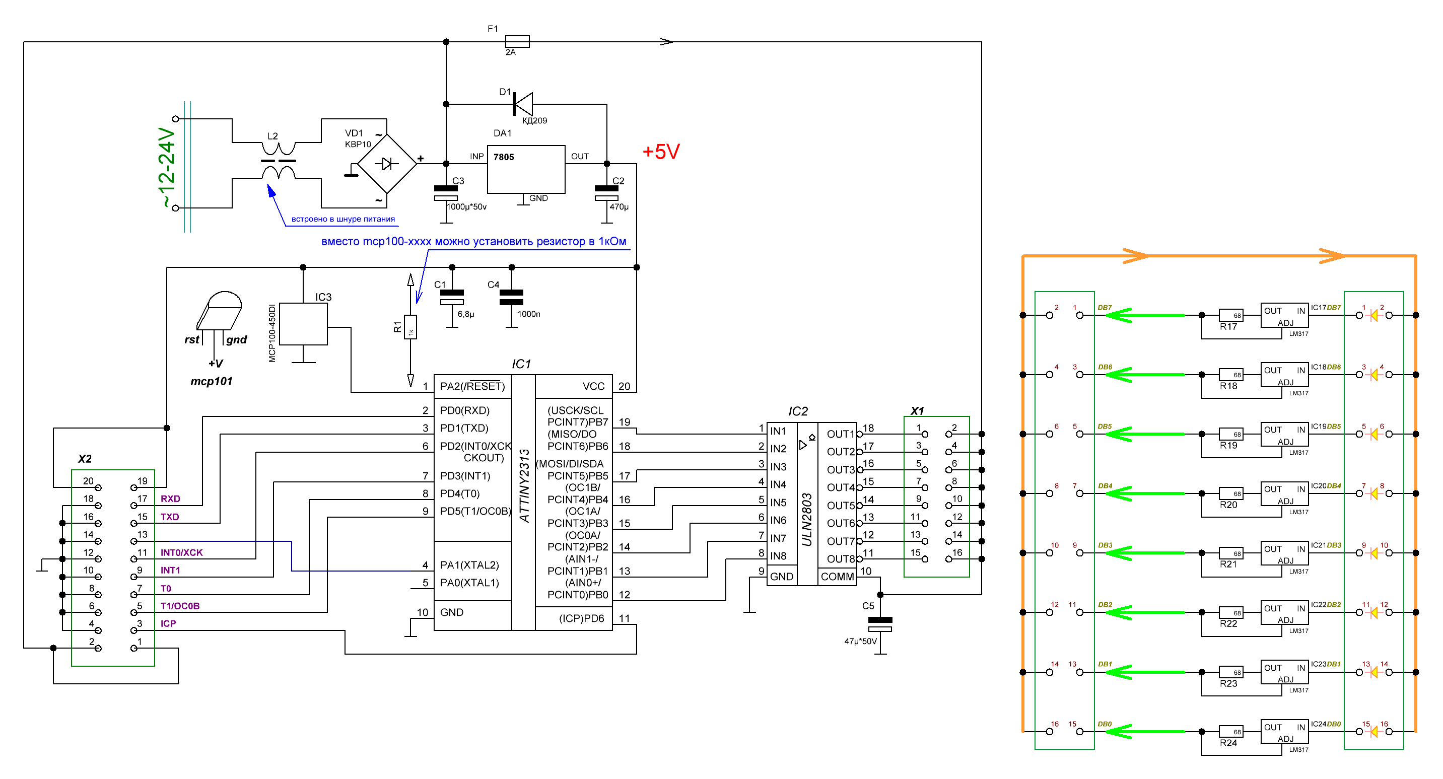
Вот собственно под ассемблером для Аттини2313 вариант:
схема макета
https://img.radiokot.ru/files/20529/3xtvmrbi8a.GIF
и сам проект
Вложение:
tn2313ast.zip [172 KiB]
Скачиваний: 5

следующее буду под адуринку неспешно мудрить - задача та же, макет тот же, платформа ATTinyCore-2.0.0... поглядим, что будет...
:write:
Кыстати...
раздумья гложуть...
в системах команд есть косвенное обращение к регистрам, к ячейкам памяти по содержимому находящихся в регистр - указателях данных...
НО... что то не попадалось команд косвенного обращения к битам - есть только прямоуказываемый в команде номер бита.
А вот есть ли МК, система команд у которого имеет именно косвенное обращение к отдельному биту (адрес бита не явно задан, а находится в регистре, указанном в команде)...??...
:dont_know:
К примеру (для АВРок) для модификации бита n регистра M используется не
SBI M,n
а
SBI M,Rx где адрес n содержится в регистре Rx...
:wink:


Вернуться наверх
 
Показать сообщения за:  Сортировать по:  Вернуться наверх
Начать новую тему Ответить на тему  [ Сообщений: 2313 ]     ... , , , , 116

Часовой пояс: UTC + 3 часа


Кто сейчас на форуме

Сейчас этот форум просматривают: нет зарегистрированных пользователей и гости: 18


Вы не можете начинать темы
Вы не можете отвечать на сообщения
Вы не можете редактировать свои сообщения
Вы не можете удалять свои сообщения
Вы не можете добавлять вложения

Найти:
Перейти:  


Powered by phpBB © 2000, 2002, 2005, 2007 phpBB Group
Русская поддержка phpBB
Extended by Karma MOD © 2007—2012 m157y
Extended by Topic Tags MOD © 2012 m157y