Например TDA7294

Форум РадиоКот • Просмотр темы - Передача данных усарт по шине питания.
Форум РадиоКот
Здесь можно немножко помяукать :)

Текущее время: Ср дек 17, 2025 17:18:05

Часовой пояс: UTC + 3 часа


ПРЯМО СЕЙЧАС:



Начать новую тему Ответить на тему  [ Сообщений: 7 ] 
Автор Сообщение
Не в сети
 Заголовок сообщения: Передача данных усарт по шине питания.
СообщениеДобавлено: Вс фев 03, 2013 01:22:43 
Нашел транзистор. Понюхал.

Карма: 1
Рейтинг сообщений: 8
Зарегистрирован: Вс ноя 06, 2011 20:47:11
Сообщений: 185
Рейтинг сообщения: 0
Есть пульт управления. На атмеге. Говорит с основной платой uart'om. То есть - два провода данных и два питания.

Увидел: http://www.domoticaforum.eu/uploaded/Ar ... 20v2-2.pdf

Захотел. Два провода и в любой полярности. В шине ниже 7 вольт - логический 0, выше 15 вольт - 1.

Как и просто реализуемо, но - делал ли кто подобное, какие возможные подовные камни ? Скорость до 9600, расстояние до 60 метров.


Вернуться наверх
 
Не в сети
 Заголовок сообщения: Re: Передача данных усарт по шине питания.
СообщениеДобавлено: Вс фев 03, 2013 01:38:21 
Говорящий с текстолитом
Аватар пользователя

Карма: 11
Рейтинг сообщений: 143
Зарегистрирован: Пт дек 28, 2012 21:56:46
Сообщений: 1518
Откуда: St. Petersburg
Рейтинг сообщения: 0
Первый камень - в доке по ссылке написано, что максимальная длинна линии составляет 50 метров (стр. 12).

_________________
Изображение only pure true norwegian blackx Изображение


Вернуться наверх
 
Не в сети
 Заголовок сообщения: Re: Передача данных усарт по шине питания.
СообщениеДобавлено: Вс фев 03, 2013 01:45:49 
Нашел транзистор. Понюхал.

Карма: 1
Рейтинг сообщений: 8
Зарегистрирован: Вс ноя 06, 2011 20:47:11
Сообщений: 185
Рейтинг сообщения: 0
blackx писал(а):
Первый камень - в доке по ссылке написано, что максимальная длинна линии составляет 50 метров (стр. 12).


Это гарантировано.. В живую он и на сотне работает.


Вернуться наверх
 
Не в сети
 Заголовок сообщения: Re: Передача данных усарт по шине питания.
СообщениеДобавлено: Вс фев 03, 2013 08:57:23 
Грызет канифоль
Аватар пользователя

Карма: 2
Рейтинг сообщений: 2
Зарегистрирован: Вт июн 15, 2010 07:16:42
Сообщений: 299
Откуда: Иркутск
Рейтинг сообщения: 0
Staska писал(а):
Есть пульт управления. На атмеге. Говорит с основной платой uart'om. То есть - два провода данных и два питания.

Увидел: http://www.domoticaforum.eu/uploaded/Ar ... 20v2-2.pdf

Захотел. Два провода и в любой полярности. В шине ниже 7 вольт - логический 0, выше 15 вольт - 1.

Как и просто реализуемо, но - делал ли кто подобное, какие возможные подовные камни ? Скорость до 9600, расстояние до 60 метров.


Если внимательно читать спецификацию протокола на физическом уровне, то можно заметить, что данные передаются не изменением значения напряжения на линии, а с помощью токовой петли. Так что запитать устройство от этой же линии, будет делом слишком специфичным, но извратиться конечно можно, но это чисто радиогубительский подход :)


Вернуться наверх
 
Эиком - электронные компоненты и радиодетали
Не в сети
 Заголовок сообщения: Re: Передача данных усарт по шине питания.
СообщениеДобавлено: Вс фев 03, 2013 15:31:24 
Нашел транзистор. Понюхал.

Карма: 1
Рейтинг сообщений: 8
Зарегистрирован: Вс ноя 06, 2011 20:47:11
Сообщений: 185
Рейтинг сообщения: 0
Rimsky писал(а):
Если внимательно читать спецификацию протокола на физическом уровне, то можно заметить, что данные передаются не изменением значения напряжения на линии, а с помощью токовой петли.


А в чем необходимость токовой петли? Сделал модельку из источника тока (25 ма логическая 1 или 12 ма логический 0), нагрузил на 600 ом, получил на выходе 15 или 7.2 вольт. Компаратор плюс шунт или просто компаратор и источник опорного напряжения в 11 вольт дает такой же красивый сигнал на выходе.


Вернуться наверх
 
Не в сети
 Заголовок сообщения: Re: Передача данных усарт по шине питания.
СообщениеДобавлено: Вс фев 03, 2013 22:46:55 
Потрогал лапой паяльник
Аватар пользователя

Карма: 2
Рейтинг сообщений: 13
Зарегистрирован: Чт июн 23, 2011 07:55:51
Сообщений: 330
Рейтинг сообщения: 0
Можно посмотреть в сторону 1-Wire.


Вернуться наверх
 
Не в сети
 Заголовок сообщения: Re: Передача данных усарт по шине питания.
СообщениеДобавлено: Пн фев 11, 2013 18:28:01 
Нашел транзистор. Понюхал.

Карма: 1
Рейтинг сообщений: 8
Зарегистрирован: Вс ноя 06, 2011 20:47:11
Сообщений: 185
Рейтинг сообщения: 0
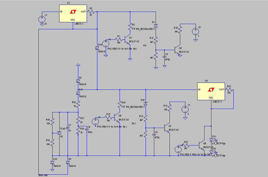
Убил демона. :kill:

Схему прицепил. Модельку тоже. Опробовано в железе, 50 метров, помехи - все вполне красиво работает. Питание микроконтроллера есть, экрана подсветки тоже, до 12 ма. Правда ушел от усарт аппаратного. Так как с ним нужно было по два транзистора ставить. Потом плавно усарт перешел в манчестер, но все работает, не боится колебаний частоты процессора.


Вложения:
openterma.png [19.55 KiB]
Скачиваний: 720
Вернуться наверх
 
Показать сообщения за:  Сортировать по:  Вернуться наверх
Начать новую тему Ответить на тему  [ Сообщений: 7 ] 

Часовой пояс: UTC + 3 часа


Кто сейчас на форуме

Сейчас этот форум просматривают: нет зарегистрированных пользователей и гости: 14


Вы не можете начинать темы
Вы не можете отвечать на сообщения
Вы не можете редактировать свои сообщения
Вы не можете удалять свои сообщения
Вы не можете добавлять вложения

Найти:
Перейти:  


Powered by phpBB © 2000, 2002, 2005, 2007 phpBB Group
Русская поддержка phpBB
Extended by Karma MOD © 2007—2012 m157y
Extended by Topic Tags MOD © 2012 m157y