Например TDA7294

Форум РадиоКот • Просмотр темы - проверка фотодатчика на обрыв.
Форум РадиоКот
Здесь можно немножко помяукать :)

Текущее время: Чт дек 18, 2025 22:43:32

Часовой пояс: UTC + 3 часа


ПРЯМО СЕЙЧАС:



Начать новую тему Ответить на тему  [ Сообщений: 26 ]  1,  
Автор Сообщение
Не в сети
 Заголовок сообщения: проверка фотодатчика на обрыв.
СообщениеДобавлено: Вт сен 05, 2023 08:25:20 
Родился

Зарегистрирован: Вт май 07, 2019 14:50:34
Сообщений: 12
Рейтинг сообщения: 0
Изображение

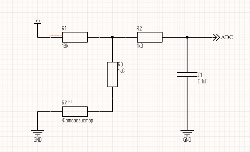
Всем доброго дня товарищи!)
Приложил схемку моего датчика пламени. Но есть одно НО.
Мне нужно определять как КЗ, так и обрыв фоторезистора.
Определить КЗ просто, а вот обрыв. Непонятно.
Если у кого-то есть мысли, прошу вас их изложить)).


Вернуться наверх
 
Не в сети
 Заголовок сообщения: Re: проверка фотодатчика на обрыв.
СообщениеДобавлено: Вт сен 05, 2023 08:52:44 
Мучитель микросхем

Карма: 6
Рейтинг сообщений: 112
Зарегистрирован: Пн май 27, 2019 07:18:28
Сообщений: 437
Откуда: ВВХ-ск
Рейтинг сообщения: 0
Изображение


Вернуться наверх
 
Не в сети
 Заголовок сообщения: Re: проверка фотодатчика на обрыв.
СообщениеДобавлено: Чт сен 07, 2023 22:08:51 
Потрогал лапой паяльник

Зарегистрирован: Пт окт 28, 2011 16:01:18
Сообщений: 347
Рейтинг сообщения: 3
Сопротивление полностью затемненного фоторезистора какое?
Там и мегаомы могут быть, соответственно все 5в на входе АЦП, и что там мерить в этом случае?

Может подумать в сторону переделки схемы, что бы напряжение находилось в интервале 20...80% опорного, при любых условиях.
Тогда считывание с АЦП значений близких к 0x000 и 0x3ff однозначно укажет на неисправность.


Вернуться наверх
 
Не в сети
 Заголовок сообщения: Re: проверка фотодатчика на обрыв.
СообщениеДобавлено: Ср сен 13, 2023 09:07:00 
Родился

Зарегистрирован: Вт май 07, 2019 14:50:34
Сообщений: 12
Рейтинг сообщения: 0
Изображение


К сожалению поставить источник света туда нельзя, т.к. в этом пространстве будет пламя


Вернуться наверх
 
Эиком - электронные компоненты и радиодетали
Не в сети
 Заголовок сообщения: Re: проверка фотодатчика на обрыв.
СообщениеДобавлено: Ср сен 13, 2023 10:55:49 
Мудрый кот

Карма: 25
Рейтинг сообщений: 489
Зарегистрирован: Сб май 05, 2012 20:24:52
Сообщений: 1806
Откуда: KN34PC, Болгария
Рейтинг сообщения: 0
Вариант: подключите фоторезистор к схеме преобразователя тока в напряжение. Учитывая большая разница между минимальным и максимальным сопротивлением (совершенно произвольный тип LDR: 5kΩ..0,5MΩ), вероятно потребуется логарифмический преобразователь (но добавятся и другие минусы: напр. доп. "плавания" х-ки с температурой и напряжением).


Вернуться наверх
 
Не в сети
 Заголовок сообщения: Re: проверка фотодатчика на обрыв.
СообщениеДобавлено: Ср сен 13, 2023 11:04:58 
Друг Кота
Аватар пользователя

Карма: 17
Рейтинг сообщений: 467
Зарегистрирован: Ср ноя 11, 2009 17:19:30
Сообщений: 5562
Откуда: Воронеж
Рейтинг сообщения: 0
Можно поставить там, где нет пламени и светить на испытуемое устройство. Луч света в огне не горит.

_________________
"Привет!" - соврал он.


Вернуться наверх
 
Не в сети
 Заголовок сообщения: Re: проверка фотодатчика на обрыв.
СообщениеДобавлено: Ср сен 13, 2023 13:24:01 
Мучитель микросхем

Карма: 6
Рейтинг сообщений: 112
Зарегистрирован: Пн май 27, 2019 07:18:28
Сообщений: 437
Откуда: ВВХ-ск
Рейтинг сообщения: 0
Изображение


Вернуться наверх
 
Не в сети
 Заголовок сообщения: Re: проверка фотодатчика на обрыв.
СообщениеДобавлено: Ср сен 13, 2023 13:25:35 
Друг Кота

Карма: 67
Рейтинг сообщений: 1964
Зарегистрирован: Сб дек 18, 2021 19:25:32
Сообщений: 12867
Рейтинг сообщения: 0
R3 бесполезен. И даже R2


Вернуться наверх
 
Не в сети
 Заголовок сообщения: Re: проверка фотодатчика на обрыв.
СообщениеДобавлено: Ср сен 13, 2023 13:39:50 
Электрический кот

Карма: 5
Рейтинг сообщений: 163
Зарегистрирован: Пн май 01, 2017 20:01:45
Сообщений: 1033
Рейтинг сообщения: 3
И даже R1. Забавно то, что его устранение решает все проблемы ТС.


Вернуться наверх
 
Не в сети
 Заголовок сообщения: Re: проверка фотодатчика на обрыв.
СообщениеДобавлено: Ср сен 13, 2023 13:45:37 
Мучитель микросхем

Карма: 6
Рейтинг сообщений: 112
Зарегистрирован: Пн май 27, 2019 07:18:28
Сообщений: 437
Откуда: ВВХ-ск
Рейтинг сообщения: 0
Нет, не решает. Нужно диагностировать неисправность датчика. И просто какое-то постоянное сопротивление на контактах датчика не говорит об исправности / неисправности.


Вернуться наверх
 
Не в сети
 Заголовок сообщения: Re: проверка фотодатчика на обрыв.
СообщениеДобавлено: Ср сен 13, 2023 13:52:03 
Друг Кота

Карма: 67
Рейтинг сообщений: 1964
Зарегистрирован: Сб дек 18, 2021 19:25:32
Сообщений: 12867
Рейтинг сообщения: 2
Тогда надо второй датчик, который будет диагностировать светодиод, а то может светодиод сгорел и тогда тоже непонятно состояние.
Какова вероятность того, что наличие сопротивления у датчика и соответствие его требуемому значению будет у неисправного датчика?
Да и вообще, надо всю систему рассматривать. Есть одно состояние датчика, зажгли огонь - стало другое. Не стало - значит, перекрываем топливо, включаем систему пожаротушения, а также сообщаем о возможной неисправности датчика, пробитом порту АЦП и т.д.


Вернуться наверх
 
Не в сети
 Заголовок сообщения: Re: проверка фотодатчика на обрыв.
СообщениеДобавлено: Ср сен 13, 2023 14:30:31 
Мучитель микросхем

Карма: 6
Рейтинг сообщений: 112
Зарегистрирован: Пн май 27, 2019 07:18:28
Сообщений: 437
Откуда: ВВХ-ск
Рейтинг сообщения: 0
Вряд ли эта штука причастна к управлению поджигом котла. Там всё же сертификация и разработчики на форумах советов не ищут.


Вернуться наверх
 
Не в сети
 Заголовок сообщения: Re: проверка фотодатчика на обрыв.
СообщениеДобавлено: Ср сен 13, 2023 14:32:23 
Родился

Зарегистрирован: Вт май 07, 2019 14:50:34
Сообщений: 12
Рейтинг сообщения: 0
Тогда надо второй датчик, который будет диагностировать светодиод, а то может светодиод сгорел и тогда тоже непонятно состояние.
Какова вероятность того, что наличие сопротивления у датчика и соответствие его требуемому значению будет у неисправного датчика?
Да и вообще, надо всю систему рассматривать. Есть одно состояние датчика, зажгли огонь - стало другое. Не стало - значит, перекрываем топливо, включаем систему пожаротушения, а также сообщаем о возможной неисправности датчика, пробитом порту АЦП и т.д.

Если АЦП не увидит пламя, можно предположить что закрыт газ или он закончился.


Вернуться наверх
 
Не в сети
 Заголовок сообщения: Re: проверка фотодатчика на обрыв.
СообщениеДобавлено: Ср сен 13, 2023 14:38:59 
Друг Кота

Карма: 67
Рейтинг сообщений: 1964
Зарегистрирован: Сб дек 18, 2021 19:25:32
Сообщений: 12867
Рейтинг сообщения: 0
или что сдох АЦП. Или резистор один из трёх. Или микротрещина в пайке, обрыв дорожки из-за температурных колебаний или замыкание выросшим оловянным усом и т.д. и т.п. То есть, в любом случае нужно сделать максимум возможного: перекрыть подачу топлива, прекратить попытки поджига, известить пользователя. А уж пользователь пускай разбирается, почему произошло.

Добавлено after 1 minute 59 seconds:
я бы воспользовался комбинированным вариантом от ~Dimon~ и u37, обычно, так исправность АЦП и всей цепи и проверяют: крайние значения принимают за неисправность.


Вернуться наверх
 
Не в сети
 Заголовок сообщения: Re: проверка фотодатчика на обрыв.
СообщениеДобавлено: Ср сен 13, 2023 14:45:19 
Друг Кота
Аватар пользователя

Карма: 17
Рейтинг сообщений: 467
Зарегистрирован: Ср ноя 11, 2009 17:19:30
Сообщений: 5562
Откуда: Воронеж
Рейтинг сообщения: 0
Нужно сунуть в пламя термопару. Так мы узнаем актуальное состояние: есть пламя или нет. Конечно, с учётом тепловой инерции. А дальше надо сравнить показания с показаниями фотодатчика. Чтобы раздобыть такую термопару надо купить газовый котёл и выкинуть из него всё лишнее. "Почистить" нашу термопару. Подобно тому, как чистят пельмени, добывая фрикадельки. Для контроля исправности термопары можно использовать ионный щуп пламени.

Ну а на самом деле
Рай писал(а):
поставить источник света туда нельзя, т.к. в этом пространстве будет пламя

Это как? Фотодиод можно, а светодиод нельзя? Какие-то особые огнеупорные фотодиоды получаются. Можно же их прямо рядом расположить, пускай сбоку светит. Будет достаточно. А для пущего контроля ещё и модулировать испытательный сигнал и смотреть на отклик датчика.

_________________
"Привет!" - соврал он.


Вернуться наверх
 
Не в сети
 Заголовок сообщения: Re: проверка фотодатчика на обрыв.
СообщениеДобавлено: Ср сен 13, 2023 15:18:48 
Мучитель микросхем

Карма: 6
Рейтинг сообщений: 112
Зарегистрирован: Пн май 27, 2019 07:18:28
Сообщений: 437
Откуда: ВВХ-ск
Рейтинг сообщения: 0
Я беру первый попавшийся фоторезистор, предназначенный для "Flame Detection"
https://www.advancedphotonix.com/wp-con ... L-5150.pdf
Какое крайнее значение сопротивления принимаем за неисправность?
Изображение


Вернуться наверх
 
Не в сети
 Заголовок сообщения: Re: проверка фотодатчика на обрыв.
СообщениеДобавлено: Ср сен 13, 2023 15:24:25 
Электрический кот

Карма: 5
Рейтинг сообщений: 163
Зарегистрирован: Пн май 01, 2017 20:01:45
Сообщений: 1033
Рейтинг сообщения: 0
100 МОм, видимо. Есть проблемы с определением?


Вернуться наверх
 
Не в сети
 Заголовок сообщения: Re: проверка фотодатчика на обрыв.
СообщениеДобавлено: Ср сен 13, 2023 15:30:46 
Друг Кота
Аватар пользователя

Карма: 17
Рейтинг сообщений: 467
Зарегистрирован: Ср ноя 11, 2009 17:19:30
Сообщений: 5562
Откуда: Воронеж
Рейтинг сообщения: 0
Но там может быть и 102 МОм.

_________________
"Привет!" - соврал он.


Вернуться наверх
 
Не в сети
 Заголовок сообщения: Re: проверка фотодатчика на обрыв.
СообщениеДобавлено: Ср сен 13, 2023 15:37:22 
Родился

Зарегистрирован: Вт май 07, 2019 14:50:34
Сообщений: 12
Рейтинг сообщения: 0
Нужно сунуть в пламя термопару. Так мы узнаем актуальное состояние: есть пламя или нет. Конечно, с учётом тепловой инерции. А дальше надо сравнить показания с показаниями фотодатчика. Чтобы раздобыть такую термопару надо купить газовый котёл и выкинуть из него всё лишнее. "Почистить" нашу термопару. Подобно тому, как чистят пельмени, добывая фрикадельки. Для контроля исправности термопары можно использовать ионный щуп пламени.

Ну а на самом деле
Рай писал(а):
поставить источник света туда нельзя, т.к. в этом пространстве будет пламя

Это как? Фотодиод можно, а светодиод нельзя? Какие-то особые огнеупорные фотодиоды получаются. Можно же их прямо рядом расположить, пускай сбоку светит. Будет достаточно. А для пущего контроля ещё и модулировать испытательный сигнал и смотреть на отклик датчика.


Нельзя поставить источник света из-за конструкции и жгута.
Термопара там стоит, но только на выхлопе. Соответственно пока термопара начнёт менять показания, пройдёт много времени.
Вообще если что, это устройство ПОДОГРЕВАТЕЛЬ ВОДЫ (ГАЗОВЫЙ).
Поэтому, нужно проверить фотодатчик без света и до розжига котла(


Вернуться наверх
 
Не в сети
 Заголовок сообщения: Re: проверка фотодатчика на обрыв.
СообщениеДобавлено: Ср сен 13, 2023 15:42:27 
Друг Кота
Аватар пользователя

Карма: 17
Рейтинг сообщений: 467
Зарегистрирован: Ср ноя 11, 2009 17:19:30
Сообщений: 5562
Откуда: Воронеж
Рейтинг сообщения: 0
На выхлопе скорее всего защитное термореле. Ну да сути дела не меняет.
Так измените конструкцию и жгут новый. Один провод добавится.

_________________
"Привет!" - соврал он.


Вернуться наверх
 
Показать сообщения за:  Сортировать по:  Вернуться наверх
Начать новую тему Ответить на тему  [ Сообщений: 26 ]  1,  

Часовой пояс: UTC + 3 часа


Кто сейчас на форуме

Сейчас этот форум просматривают: нет зарегистрированных пользователей и гости: 9


Вы не можете начинать темы
Вы не можете отвечать на сообщения
Вы не можете редактировать свои сообщения
Вы не можете удалять свои сообщения
Вы не можете добавлять вложения

Найти:
Перейти:  


Powered by phpBB © 2000, 2002, 2005, 2007 phpBB Group
Русская поддержка phpBB
Extended by Karma MOD © 2007—2012 m157y
Extended by Topic Tags MOD © 2012 m157y