Например TDA7294

Форум РадиоКот • Просмотр темы - Регулятор с термокомпенсацией на авто
Форум РадиоКот
Здесь можно немножко помяукать :)

Текущее время: Пн дек 15, 2025 00:22:27

Часовой пояс: UTC + 3 часа


ПРЯМО СЕЙЧАС:



Начать новую тему Ответить на тему  [ Сообщений: 54 ]    , , 3
Автор Сообщение
Не в сети
 Заголовок сообщения: Re: Регулятор с термокомпенсацией на авто
СообщениеДобавлено: Пн дек 01, 2025 03:25:30 
Открыл глаза

Зарегистрирован: Сб май 18, 2019 04:32:38
Сообщений: 48
Откуда: Юг Западной Сибири
Рейтинг сообщения: 0
Блин, одни лозунги, никакой конкретики.
Пардон, на это времени у меня нет.

_________________
Игнорирую троллей.


Вернуться наверх
 
Не в сети
 Заголовок сообщения: Re: Регулятор с термокомпенсацией на авто
СообщениеДобавлено: Пн дек 01, 2025 07:35:08 
Нашел транзистор. Понюхал.
Аватар пользователя

Карма: 1
Рейтинг сообщений: 2
Зарегистрирован: Ср апр 14, 2010 23:13:09
Сообщений: 190
Откуда: Тюменская обл.
Рейтинг сообщения: 0
Блин, одни лозунги, никакой конкретики.
Пардон, на это времени у меня нет.


Так ненужно изобретать ,,Паровоз,, ... всё уже изобретено ...

Или как говориться ,, охота пуще неволи ,,... тогда другое дело ...

Был у нас в Училище Преподаватель с большой буквы и был у него Москвич ....

Станочная база и термичка тоже на высоте .... и решил он улучшить свой АВТО , переделал переднюю подвеску , переставил задние рессоры с низа крепления моста на верх , составил чертежи переделки рычагов и шаровых и отправил их в журнал ,,За Рулём ,,... (типа что Вы там , чем занимаетесь , не пора ли сделать Авто с модификацией для Сельского жителя с увеличенным Клиренсом (дорожным просветом )...

Ответ пришёл в местное ГАИ .... что было дальше ... :))) догадайтесь Сами ...

Продублирую ...

Изображение


Вернуться наверх
 
Не в сети
 Заголовок сообщения: Re: Регулятор с термокомпенсацией на авто
СообщениеДобавлено: Пн дек 01, 2025 09:38:28 
Друг Кота
Аватар пользователя

Карма: 59
Рейтинг сообщений: 2218
Зарегистрирован: Чт янв 26, 2012 16:44:29
Сообщений: 19531
Откуда: Таксимо
Рейтинг сообщения: 0
Ага, захотел купить зиловское рр и датчик электролита, чото не могу нагуглить как хотт этот датчик выглядит

_________________
Мои поставщики запчастей с отличной репутацией
texnomag.ru
radioremont.com
pl-1.org
4ip.info
elitan.ru


Вернуться наверх
 
Не в сети
 Заголовок сообщения: Re: Регулятор с термокомпенсацией на авто
СообщениеДобавлено: Пн дек 01, 2025 10:29:06 
Нашел транзистор. Понюхал.
Аватар пользователя

Карма: 1
Рейтинг сообщений: 2
Зарегистрирован: Ср апр 14, 2010 23:13:09
Сообщений: 190
Откуда: Тюменская обл.
Рейтинг сообщения: 0
как хотт этот датчик выглядит


Как пробка от аккумулятора ... заворачивается вместо заводской ... :)))


Вернуться наверх
 
Эиком - электронные компоненты и радиодетали
Не в сети
 Заголовок сообщения: Re: Регулятор с термокомпенсацией на авто
СообщениеДобавлено: Пн дек 01, 2025 13:34:45 
Друг Кота
Аватар пользователя

Карма: 59
Рейтинг сообщений: 2218
Зарегистрирован: Чт янв 26, 2012 16:44:29
Сообщений: 19531
Откуда: Таксимо
Рейтинг сообщения: 0
Он пластиковый? А то чото мне все латунные впаривает гугл. Или там где был в продаже фоток нету. Как суслик блять. Он вроде есть но его нигде нету)))

_________________
Мои поставщики запчастей с отличной репутацией
texnomag.ru
radioremont.com
pl-1.org
4ip.info
elitan.ru


Вернуться наверх
 
Не в сети
 Заголовок сообщения: Re: Регулятор с термокомпенсацией на авто
СообщениеДобавлено: Пт дек 05, 2025 13:09:46 
Встал на лапы

Зарегистрирован: Ср июн 01, 2016 21:59:33
Сообщений: 129
Рейтинг сообщения: 0
я как бы тоже за простоту, но...
у диода ТКС при постоянном токе 2мв на градус
у аккума надо 3 мв на градус на ячейку
и получается 3*6 ячеек = 18 мв на градус.
это получится только с 9 диодами или с одним но с усилением в 9 раз.
мои опыты пока проведены с 4 диодами (самый стабильный вариант), с 9 диодами не очень стабильно, но как оказалось не при каждом токе такое получится, у диода her106 коридор стабильности 20-50 ма, я пробовал при 5 ма, а это оказывается для него самый не стабильный вариант (излом графика резкий). и с одним но на lm258, она шумит прилично порядка мв, а с усилением получается уже прилично.
Щас буду проводить эксперимент на 9 диодах и компаратором, а tl431 использовать как источник термостабильного тока.


Вложения:
схема.png [29.8 KiB]
Скачиваний: 25
Вернуться наверх
 
Не в сети
 Заголовок сообщения: Re: Регулятор с термокомпенсацией на авто
СообщениеДобавлено: Пт дек 05, 2025 14:17:18 
Электрический кот

Карма: 5
Рейтинг сообщений: 160
Зарегистрирован: Пн май 01, 2017 20:01:45
Сообщений: 1022
Рейтинг сообщения: 2
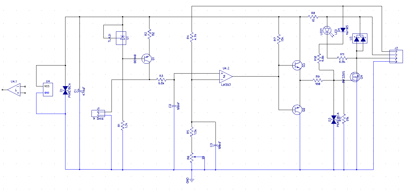
gavmer, я понимаю что вы не разработчик, но можно же сесть и подумать, вам_же_надо.
СпойлерИзображение

Если хотите супер-датчик, то берите транзистор с голым металлом типа TO220, коллектор на корпусе = + батареи.
Выставляете нужный вам термокоэф-т по падению на транзисторе из расчета 0.6В ~-2мВ/град, потом корректируете напряжение стабилизации R1. Подстроечник стоит брать многооборотный, либо два постоянных резистора.


Вложения:
sch0001.png [154.92 KiB]
Скачиваний: 143
Вернуться наверх
 
Не в сети
 Заголовок сообщения: Re: Регулятор с термокомпенсацией на авто
СообщениеДобавлено: Пт дек 05, 2025 15:46:06 
Встал на лапы

Зарегистрирован: Ср июн 01, 2016 21:59:33
Сообщений: 129
Рейтинг сообщения: 0
u37, хм, спасибо за совет, буду думать

Добавлено after 55 minutes 44 seconds:
u37, покрутил я эту идею, падение на транзисторе мало что зависит от тока, но и с источником стабильного тока сильно зависит от конкретного транзистора, так и от малейшего изменения тока, что будет иметь место так как сверхпрецезионный источник тока я точно не сделаю


Вернуться наверх
 
Не в сети
 Заголовок сообщения: Re: Регулятор с термокомпенсацией на авто
СообщениеДобавлено: Пт дек 05, 2025 16:13:13 
Электрический кот

Карма: 5
Рейтинг сообщений: 160
Зарегистрирован: Пн май 01, 2017 20:01:45
Сообщений: 1022
Рейтинг сообщения: 0
Это аналог связки диодов, не лучше и не хуже. Единственное отличие - его можно регулировать на нужное количество диодов.
От транзистора зависит, но зависит так-же, как и от диода. Если вы поставите 1n4148 вместо заявленных в схеме, то получите и бОльшую нестабильность по току и бОльшее падение напряжения. А если возьмете 5А диоды, то всё будет прямо наоборот. Разница? В ширине з....цы. Чем больше поверхность кристалла, тем меньше отностительный ток и - см. ВАХ диода. Для транзисторов тоже самое! ))
И, что самое интересное, от всего этого термокоэф-т -2мВ/град так и остается тем-же. Т.к. зависит не от размеров или каких-то условий, а от технологии pn перехода. К слову, очень часто как датчик на pn переходе ставят именно_транзистор в диодном включении. Попробуйте сунуть схему в кипяток, сами увидите дельту напряжений. В симуляторе для этого надо лишь поменять температуру симуляции, обычно она 25 градусов.
Так что, не нужен ИТ, это всё лишнее. ))


Вернуться наверх
 
Не в сети
 Заголовок сообщения: Re: Регулятор с термокомпенсацией на авто
СообщениеДобавлено: Пт дек 05, 2025 17:44:21 
Встал на лапы

Зарегистрирован: Ср июн 01, 2016 21:59:33
Сообщений: 129
Рейтинг сообщения: 0
u37, ну не знаю, в симуляторе как раз и говорит что в случае диодов изменение пары милиампер не сильно влияет, а в случае транзистора пара милиампер играет гораздо большую роль - это если его использовать как вы предложили, а если только база эмиттерный переход, то разница не заметна


Вернуться наверх
 
Не в сети
 Заголовок сообщения: Re: Регулятор с термокомпенсацией на авто
СообщениеДобавлено: Пт дек 05, 2025 18:12:07 
Электрический кот

Карма: 5
Рейтинг сообщений: 160
Зарегистрирован: Пн май 01, 2017 20:01:45
Сообщений: 1022
Рейтинг сообщения: 0
Про подстр. резистор не забывайте. Он тоже учавствует. Через него должно идти где-то 1/3-1/6 тока всего узла. Вы же пнули 50к и всё. ))


Вернуться наверх
 
Не в сети
 Заголовок сообщения: Re: Регулятор с термокомпенсацией на авто
СообщениеДобавлено: Пн дек 08, 2025 08:50:43 
Встал на лапы

Зарегистрирован: Ср июн 01, 2016 21:59:33
Сообщений: 129
Рейтинг сообщения: 0
u37, не забыл, эта схема может использоваться в составе более полной как замена стабилитрона, но сильно зависит от прочих параметров, ток, напряжение от 1/3-1/6 и т.д. сильно не стабильно


Вернуться наверх
 
Не в сети
 Заголовок сообщения: Re: Регулятор с термокомпенсацией на авто
СообщениеДобавлено: Пн дек 08, 2025 10:04:14 
Электрический кот

Карма: 5
Рейтинг сообщений: 160
Зарегистрирован: Пн май 01, 2017 20:01:45
Сообщений: 1022
Рейтинг сообщения: 0
Два варианта - 4 диода или 1 транзистор с делителем 1/4. Графики для температуры -30, 0 30, 60. Ток меняется в 4 раза.
СпойлерИзображение

В целевой схеме применения ток меняется не в 4 раза, а на несколько процентов, т.к. определяет напряжение стабилизации батареи и довольно бесмыссленен для напряжений больше или меньше рабочего диапазона стабилизации.


Вложения:
06.png [12.89 KiB]
Скачиваний: 79
Вернуться наверх
 
Не в сети
 Заголовок сообщения: Re: Регулятор с термокомпенсацией на авто
СообщениеДобавлено: Пн дек 08, 2025 18:10:02 
Встал на лапы

Зарегистрирован: Ср июн 01, 2016 21:59:33
Сообщений: 129
Рейтинг сообщения: 0
u37, если мои варианты не получатся, то попробую ваш, все таки практика рулит


Вернуться наверх
 
Показать сообщения за:  Сортировать по:  Вернуться наверх
Начать новую тему Ответить на тему  [ Сообщений: 54 ]    , , 3

Часовой пояс: UTC + 3 часа


Кто сейчас на форуме

Сейчас этот форум просматривают: нет зарегистрированных пользователей и гости: 22


Вы не можете начинать темы
Вы не можете отвечать на сообщения
Вы не можете редактировать свои сообщения
Вы не можете удалять свои сообщения
Вы не можете добавлять вложения

Найти:
Перейти:  


Powered by phpBB © 2000, 2002, 2005, 2007 phpBB Group
Русская поддержка phpBB
Extended by Karma MOD © 2007—2012 m157y
Extended by Topic Tags MOD © 2012 m157y