Например TDA7294

Форум РадиоКот • Просмотр темы - Одиссей 010 возможно ли аудиофильское счастье?
Форум РадиоКот
Здесь можно немножко помяукать :)

Текущее время: Сб дек 27, 2025 23:28:13

Часовой пояс: UTC + 3 часа


ПРЯМО СЕЙЧАС:



Начать новую тему Ответить на тему  [ Сообщений: 262 ]  1, , , , ...  
Автор Сообщение
Не в сети
 Заголовок сообщения: Одиссей 010 возможно ли аудиофильское счастье?
СообщениеДобавлено: Ср фев 28, 2024 22:06:03 
Друг Кота
Аватар пользователя

Карма: 41
Рейтинг сообщений: 2990
Зарегистрирован: Пн июл 23, 2018 10:36:20
Сообщений: 3486
Откуда: Казань
Рейтинг сообщения: 0
Иногда в жизни случается Одиссей 010, такое тоже бывает.
его УМ.
Изображение
не смотря на свою манументальность качеством работы мягко говоря не блещет.
Изображение
моделька в прицепе.
Будет ли счастьте? есть ли надежда?
Двайте разбавим серьзные трехпрограммные или около того темы чем нибудь полегче по части зависимостией и попробуем подарить Одиссею новую светлую жизнь.
Пы Сы.
хотелось бы загнать искажения под лавку


Вложения:
Ampl__010.7z [11 KiB]
Скачиваний: 104

_________________
ZZZ С Нами Бог ZZZ


Последний раз редактировалось SSkot Ср фев 28, 2024 22:42:15, всего редактировалось 2 раз(а).
Вернуться наверх
 
Не в сети
 Заголовок сообщения: Re: Одиссей 010 возможно ли аудиофильское счастье?
СообщениеДобавлено: Ср фев 28, 2024 22:12:53 
Нашел транзистор. Понюхал.

Зарегистрирован: Вт сен 26, 2017 16:17:41
Сообщений: 173
Рейтинг сообщения: 0
В чём Вопрос то Конкретный?


Вернуться наверх
 
Не в сети
 Заголовок сообщения: Re: Одиссей 010 возможно ли аудиофильское счастье?
СообщениеДобавлено: Чт фев 29, 2024 05:41:23 
Друг Кота

Карма: 35
Рейтинг сообщений: 570
Зарегистрирован: Вт дек 10, 2013 19:13:10
Сообщений: 3267
Рейтинг сообщения: 4
акустику нормальную купи


Вернуться наверх
 
Не в сети
 Заголовок сообщения: Re: Одиссей 010 возможно ли аудиофильское счастье?
СообщениеДобавлено: Чт фев 29, 2024 05:42:19 
Модератор
Аватар пользователя

Карма: 159
Рейтинг сообщений: 4074
Зарегистрирован: Пт янв 23, 2009 19:20:05
Сообщений: 45294
Рейтинг сообщения: 4
Медали: 1
Получил миской по аватаре (1)
...Думаю, проблемы в слишком замудреном выходном каскаде... Можно попробовать пересчитать на обычный повторитель, типа того, что в Радиотехнике-101... (я не спец, это чисто моё виденье проблемы...)


Вернуться наверх
 
Эиком - электронные компоненты и радиодетали
Не в сети
 Заголовок сообщения: Re: Одиссей 010 возможно ли аудиофильское счастье?
СообщениеДобавлено: Чт фев 29, 2024 06:57:50 
Друг Кота

Карма: 35
Рейтинг сообщений: 570
Зарегистрирован: Вт дек 10, 2013 19:13:10
Сообщений: 3267
Рейтинг сообщения: 4
R79 R80 попробуй уменьшить до 0,1... 0,15ом R55 R56 увеличить чтобы защита срабатывала
цепь из кучи диодов термостабилизации заменить одним транзистором и прикрутить на радиатор выходников через прокладку
схема включения как тут R13 подстроечник им ток покоя подбирать
если не поможет переделай ВК на классическую тройку повторителей

Добавлено after 20 minutes 30 seconds:
можно еще попробовать R64R65 уменьшить

Добавлено after 10 minutes 5 seconds:
вот такой вк в реале будет лучше звучать

Добавлено after 36 minutes 19 seconds:
чтобы термостабилизирующий транзистор не тащить на длинных проводах далеко к радиатору если этого не позволяет старая плата проще протянуть от платы к радиатору термотрубку или хотябы медную шинку а к ней крепить транзистор


Вложения:
pic39.jpg [104.07 KiB]
Скачиваний: 110
up-amp-bat-sereda-768x534.jpg [42.36 KiB]
Скачиваний: 103
Вернуться наверх
 
Не в сети
 Заголовок сообщения: Re: Одиссей 010 возможно ли аудиофильское счастье?
СообщениеДобавлено: Чт фев 29, 2024 09:04:46 
Друг Кота
Аватар пользователя

Карма: 127
Рейтинг сообщений: 6124
Зарегистрирован: Вс дек 25, 2011 18:43:00
Сообщений: 24323
Откуда: г.Москва
Рейтинг сообщения: 4
SSkot писал(а):
Будет ли счастьте?

..нет
SSkot писал(а):
есть ли надежда?

..нет
SSkot писал(а):
хотелось бы загнать искажения под лавку

..тоже нет.. :)

..ЭТО апсуждать - потеря времени, лутше давай про трехпрограмнеги.. :)))


Вернуться наверх
 
Не в сети
 Заголовок сообщения: Re: Одиссей 010 возможно ли аудиофильское счастье?
СообщениеДобавлено: Чт фев 29, 2024 09:33:41 
Друг Кота
Аватар пользователя

Карма: 41
Рейтинг сообщений: 2990
Зарегистрирован: Пн июл 23, 2018 10:36:20
Сообщений: 3486
Откуда: Казань
Рейтинг сообщения: 0
...лутше давай про трехпрограмнеги.. :)))


застряли мы на острове трехпрограмников под влиянием грумбубмбесов
Изображение

_________________
ZZZ С Нами Бог ZZZ


Вернуться наверх
 
Не в сети
 Заголовок сообщения: Re: Одиссей 010 возможно ли аудиофильское счастье?
СообщениеДобавлено: Чт фев 29, 2024 09:54:23 
Друг Кота
Аватар пользователя

Карма: 107
Рейтинг сообщений: 3804
Зарегистрирован: Пн фев 09, 2009 22:19:49
Сообщений: 24419
Откуда: Когда-то был прекрасный город для людей
Рейтинг сообщения: 4
Может быть, для разминки сначала ревизию конденсаторов сделать ?

У меня есть несколько знакомых, которые жалеют, что в свое время расстались с Одиссеем и до сих пор вспоминают его звук...

Зы. Мои пути с ним не пересекались


Вернуться наверх
 
Не в сети
 Заголовок сообщения: Re: Одиссей 010 возможно ли аудиофильское счастье?
СообщениеДобавлено: Чт фев 29, 2024 10:07:09 
Друг Кота
Аватар пользователя

Карма: 127
Рейтинг сообщений: 6124
Зарегистрирован: Вс дек 25, 2011 18:43:00
Сообщений: 24323
Откуда: г.Москва
Рейтинг сообщения: 4
Муркиз писал(а):
Зы. Мои пути с ним не пересекались

..мои пересекались.. :)

..начнем с того, что делал это чЮдо (кто б вы думали)..?..Киевский завод "Радиоприбор"...т.е - земляк он "Амфитону" и прочей несуразице..ну, почти..

..т.е, лейтмотив при создании сего девайса был примерно такой:

..представь: 31 января, раннее утро, трое ПТУ-шников после жуткого бодуна сидят в бытовке с жутким головняком и мечтают похмелитца..но, блин - нечем..!!!..и тут - о чудо - приходит в бытовку мастер, вываливает на стол 3 пузря 777 и ставит задачу - к вечеру штоб был усилитель..типо - приду, проверю.. :)

..хлопнули наши херои по стакану для просветления - и за работу...после обеда "Одиссей" был готов.. :)

..нечего там ловить - от слова совсем.. :facepalm:


Вернуться наверх
 
Не в сети
 Заголовок сообщения: Re: Одиссей 010 возможно ли аудиофильское счастье?
СообщениеДобавлено: Чт фев 29, 2024 10:24:49 
Друг Кота

Карма: 35
Рейтинг сообщений: 570
Зарегистрирован: Вт дек 10, 2013 19:13:10
Сообщений: 3267
Рейтинг сообщения: 4
надо было не Одиссеем назвать а Циклопом-010))))))))))))))))))))))))))))))))))))))))))))))))))))


Вернуться наверх
 
Не в сети
 Заголовок сообщения: Re: Одиссей 010 возможно ли аудиофильское счастье?
СообщениеДобавлено: Чт фев 29, 2024 10:32:39 
Друг Кота
Аватар пользователя

Карма: 41
Рейтинг сообщений: 2990
Зарегистрирован: Пн июл 23, 2018 10:36:20
Сообщений: 3486
Откуда: Казань
Рейтинг сообщения: 0
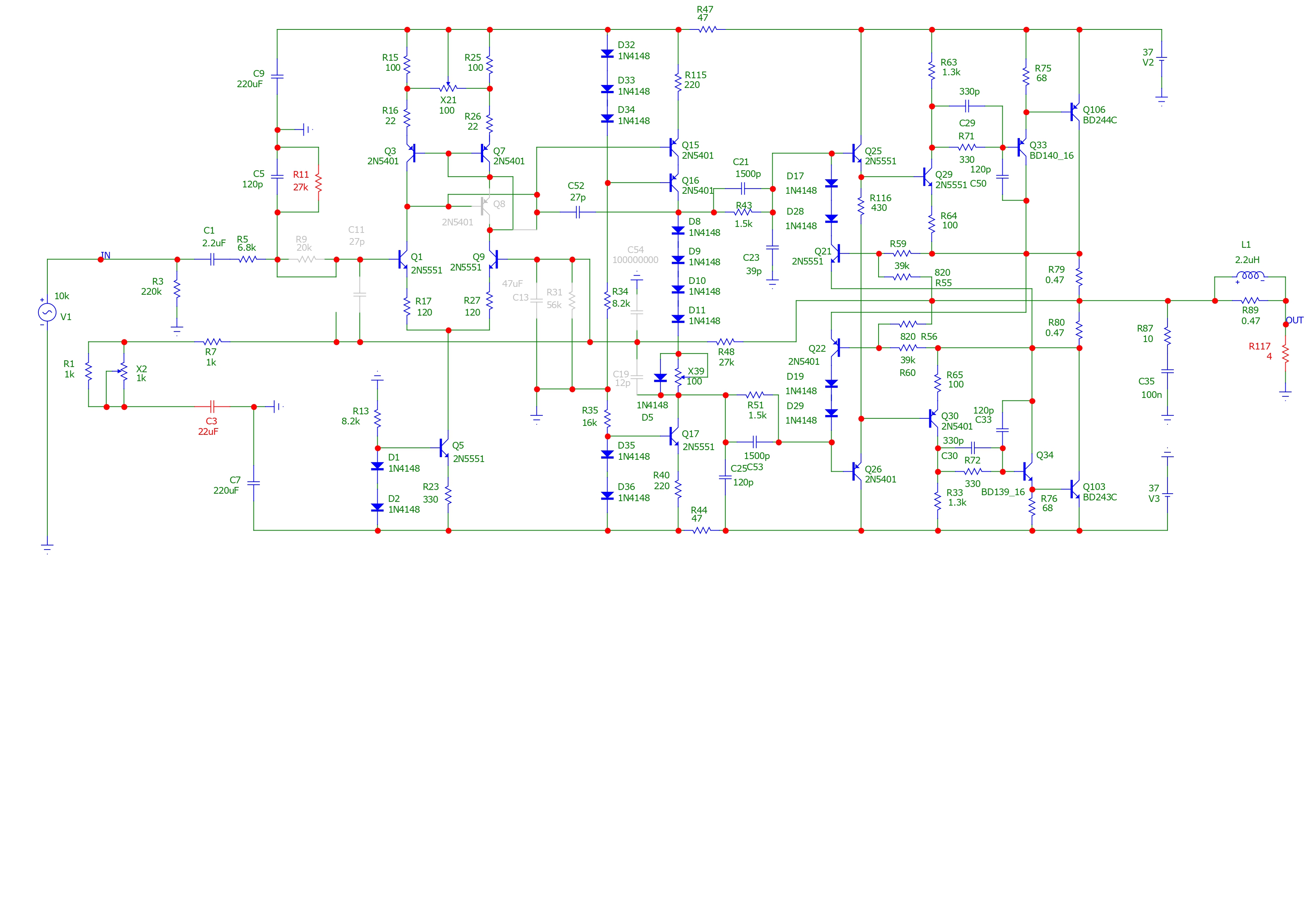
..нечего там ловить


Есть такое.
товаришь Nivaga предлагал некоторые изменения
Изображение
которые несколько уменьшили искажения, но не сказать что это победа.
Изображение
но жля итории пусть будет.


Вложения:
___Ampl010.7z [11.74 KiB]
Скачиваний: 98

_________________
ZZZ С Нами Бог ZZZ
Вернуться наверх
 
Не в сети
 Заголовок сообщения: Re: Одиссей 010 возможно ли аудиофильское счастье?
СообщениеДобавлено: Чт фев 29, 2024 11:16:05 
Друг Кота

Карма: 35
Рейтинг сообщений: 570
Зарегистрирован: Вт дек 10, 2013 19:13:10
Сообщений: 3267
Рейтинг сообщения: 4
прежде всего уменьши R79R80 до 0,1ом они сильно увеличивают искажения на вч


Вернуться наверх
 
Не в сети
 Заголовок сообщения: Re: Одиссей 010 возможно ли аудиофильское счастье?
СообщениеДобавлено: Чт фев 29, 2024 12:05:10 
Друг Кота
Аватар пользователя

Карма: 127
Рейтинг сообщений: 6124
Зарегистрирован: Вс дек 25, 2011 18:43:00
Сообщений: 24323
Откуда: г.Москва
Рейтинг сообщения: 4
ибуки писал(а):
прежде всего уменьши R79R80 до 0,1ом они сильно увеличивают искажения на вч

..любой резистор, включенный в цепь эмиттера схемы ОК в ВК увеличивает пороговое напряжение (Uэ-б), изменяет угол отсечки тока, и стало быть, и искажения - причем, абсолютно не важно, на какой частоте.. :) ..на любой.. :)

..вопрос в другом - что с ним, что без него - щасья все одно не видать.. :)..потому как выходной каскад кривой - кривее придумать сложно..и сильно опасаюсь, что в реальных условиях его вынесет сквозными токами.. :music:


Вернуться наверх
 
Не в сети
 Заголовок сообщения: Re: Одиссей 010 возможно ли аудиофильское счастье?
СообщениеДобавлено: Чт фев 29, 2024 12:18:34 
Друг Кота

Карма: 35
Рейтинг сообщений: 570
Зарегистрирован: Вт дек 10, 2013 19:13:10
Сообщений: 3267
Рейтинг сообщения: 4
ну на нч оос глубже и справляется а на вч не особо


Вернуться наверх
 
Не в сети
 Заголовок сообщения: Re: Одиссей 010 возможно ли аудиофильское счастье?
СообщениеДобавлено: Чт фев 29, 2024 13:24:05 
Друг Кота
Аватар пользователя

Карма: 127
Рейтинг сообщений: 6124
Зарегистрирован: Вс дек 25, 2011 18:43:00
Сообщений: 24323
Откуда: г.Москва
Рейтинг сообщения: 4
..ну и причем здесь резисторы, если "..ООС не справляется"..?.. :)


Вернуться наверх
 
Не в сети
 Заголовок сообщения: Re: Одиссей 010 возможно ли аудиофильское счастье?
СообщениеДобавлено: Чт фев 29, 2024 14:12:29 
Друг Кота

Карма: 35
Рейтинг сообщений: 570
Зарегистрирован: Вт дек 10, 2013 19:13:10
Сообщений: 3267
Рейтинг сообщения: 4
меньше резисторы меньше искажения исходного усилителя а оос их просто уменьшает еще больше,но так как ее глубина уменьшается с повышением частоты то на вч искажения имеют уровень выше порога заметности
уменьшите резисторы и увидите в симуляторе снижение искажений в несколько раз,то что ВК гамно я не спорю,но не изменяя его только так можно немного улучшить положение и забить на искажения тк все равно на обычной акустике разница будет небольшая


Вернуться наверх
 
Не в сети
 Заголовок сообщения: Re: Одиссей 010 возможно ли аудиофильское счастье?
СообщениеДобавлено: Чт фев 29, 2024 19:34:58 
Друг Кота
Аватар пользователя

Карма: 127
Рейтинг сообщений: 6124
Зарегистрирован: Вс дек 25, 2011 18:43:00
Сообщений: 24323
Откуда: г.Москва
Рейтинг сообщения: 4
..смотри, что ты писал:

ибуки писал(а):
прежде всего уменьши R79R80 до 0,1ом они сильно увеличивают искажения на вч


..теперь, что я:

ssc писал(а):
абсолютно не важно, на какой частоте.. ..на любой..


..теперь смотри - глубина ООС в рассматриваемом усилителе не меняется - до замены резисторов и после..
..увеличили резисторы - искажения тоже увеличились в N раз..с какого перепуга "..ООС должна справляться..", если ее глубина не изменилась - как была так и осталась..?.. :)))

..вопрос в другом - номинал 0,47 Ом несколько завышен для современных транзисторов, но тут вступает в силу желание сохранить (или хотя бы не ухудшить) термостабильность усилителя при высоких температурах кристалла, поскольку эти резисторы еще и местная ООС по току - это первое, второе - падение напряжения на этих резисторах используется для формирования управляющих напряжений различных систем защиты, а при малом сопротивлении оных нужные управляющие напряжения получить невозможно..

..идем дальше - увеличение порогового напряжения всегда можно компенсировать изменением рабочей точки, поскольку прямое следствие увеличения порогового напряжения - изменение угла отсечки выходного тока, то есть - уменьшение тока покоя усилителя, поэтому опять же вытекает следующее - компромисс между приростом искажений и тепловым режимом, в правильно спроектированном выходном каскаде и правильно выбранном токе покоя искажения слабо зависят от номиналов этих резисторов..

..остается последний момент - кроссоверные искажения, т.е, искажения возникающие при переключении плеч ВК..но это уже другой вопрос, потому как сюда входят много различных нюансов, в т.ч и паразитные импедансы самого транзистора, и рассматривать этот момент надо комплексно, в конкретном усилителе, а не в отдельно взятом ВК, хотя для понимания самих процессов и влияния элементов этого достаточно..


Вернуться наверх
 
Не в сети
 Заголовок сообщения: Re: Одиссей 010 возможно ли аудиофильское счастье?
СообщениеДобавлено: Чт фев 29, 2024 21:54:58 
Друг Кота

Карма: 35
Рейтинг сообщений: 570
Зарегистрирован: Вт дек 10, 2013 19:13:10
Сообщений: 3267
Рейтинг сообщения: 4
там примитивная термокомпенсация на диодах стоит я писал что надо ее переделать
в цепях защиты стоят делители напряжения так что управляющее напряжение для защиты можно повысить в несколько раз ,для защиты нужно 0,7в примерно те при токе 5а и резисторе 0,15ом это напряжение получится
таким образом резисторы 0,15 ом вполне можно поставить
вот как зависит входное сопротивление ВК от сопротивления этих резисторов,разница между 0,1 и 0,47ом хорошо видна
а что если шунтировать эти резисторы кондерами от материнок 3300мкфх6В?


Вложения:
Снимок.PNG [52.48 KiB]
Скачиваний: 83
Вернуться наверх
 
Не в сети
 Заголовок сообщения: Re: Одиссей 010 возможно ли аудиофильское счастье?
СообщениеДобавлено: Пт мар 01, 2024 10:19:37 
Вымогатель припоя
Аватар пользователя

Карма: 16
Рейтинг сообщений: 181
Зарегистрирован: Вт фев 03, 2015 05:55:35
Сообщений: 689
Откуда: г. Бердск
Рейтинг сообщения: 4
..нечего там ловить


Есть такое.
товаришь Nivaga предлагал некоторые изменения
Изображение
которые несколько уменьшили искажения, но не сказать что это победа.
Изображение
но жля итории пусть будет.

Изменения чисто косметические. Толку ни какого не будет.
Для приведения в чувство нужно избавиться от шиклаи в выходном каскаде и сделать нормальную коррекцию. Это позволить обеспечить устойчивость при увеличении глубины ООС примерно до 140 дБ 1 кГц и 90 дБ 20 кГц. Как следствие резко упадут искажения всех видов. Защиту лучше убрать. В том варианте как представлено в промышленном образце толку от защиты в общем то никакого, а искажения довольно сильно добавляет.


Вернуться наверх
 
Не в сети
 Заголовок сообщения: Re: Одиссей 010 возможно ли аудиофильское счастье?
СообщениеДобавлено: Пт мар 01, 2024 11:48:55 
Друг Кота

Карма: 35
Рейтинг сообщений: 570
Зарегистрирован: Вт дек 10, 2013 19:13:10
Сообщений: 3267
Рейтинг сообщения: 0
WP,к Вам вопрос,,,,
вот такая схема ,вся на импортном кремнии но в УН хочу поставить германий гт308в+гт404Г
УН по схеме ОК-ОБ,фазу не крутит,как впрочем и все остальные каскады
Не подскажете примерные номиналы кондеров коррекции(на схеме красным) тк симулятора пока нет и приборов то же
ток диффа 1 ма на транзистор, ток УНа 30ма ток ВК 1а(класс А)
PS и еще насколько важны частотные свойства гт404 в данной схеме?может все таки лучше 2SC5707 поставить,но хотелось бы ОК-ОБ на германии сделать


Вложения:
класс А.jpg [83.73 KiB]
Скачиваний: 93


Последний раз редактировалось ибуки Пт мар 01, 2024 12:18:26, всего редактировалось 2 раз(а).
Вернуться наверх
 
Показать сообщения за:  Сортировать по:  Вернуться наверх
Начать новую тему Ответить на тему  [ Сообщений: 262 ]  1, , , , ...  

Часовой пояс: UTC + 3 часа


Кто сейчас на форуме

Сейчас этот форум просматривают: нет зарегистрированных пользователей и гости: 19


Вы не можете начинать темы
Вы не можете отвечать на сообщения
Вы не можете редактировать свои сообщения
Вы не можете удалять свои сообщения
Вы не можете добавлять вложения

Найти:
Перейти:  


Powered by phpBB © 2000, 2002, 2005, 2007 phpBB Group
Русская поддержка phpBB
Extended by Karma MOD © 2007—2012 m157y
Extended by Topic Tags MOD © 2012 m157y