Например TDA7294

Форум РадиоКот • Просмотр темы - Ламповый усилитель начального уровня
Форум РадиоКот
Здесь можно немножко помяукать :)

Текущее время: Вс дек 14, 2025 20:18:04

Часовой пояс: UTC + 3 часа


ПРЯМО СЕЙЧАС:



Начать новую тему Ответить на тему  [ Сообщений: 7859 ]     ... , , , 391, ,  
Автор Сообщение
Не в сети
 Заголовок сообщения: Re: Ламповый усилитель начального уровня
СообщениеДобавлено: Чт июн 12, 2025 14:46:22 
Друг Кота

Карма: 35
Рейтинг сообщений: 570
Зарегистрирован: Вт дек 10, 2013 19:13:10
Сообщений: 3267
Рейтинг сообщения: 0
какой ФИ??? для сч вч секции??? ей даже ЗЯ 1л достаточно, и вообще ФИ это гулкий бас,большое время задержки,лучше ЗЯ и даже если объем мал(20,,,30л) ,но есть запас мощности(это касаемо нч звена),можно скорректировать завал и получить на много лучший звук,главное чтобы у динамика был хороший запас хода катушки


Вернуться наверх
 
Не в сети
 Заголовок сообщения: Re: Ламповый усилитель начального уровня
СообщениеДобавлено: Чт июн 12, 2025 14:56:58 
Друг Кота
Аватар пользователя

Карма: 11
Рейтинг сообщений: 35
Зарегистрирован: Чт июл 03, 2014 21:06:30
Сообщений: 3228
Рейтинг сообщения: 0
что значит развязано?все нормуль раздел 200гц первым порядком причем ширики включить через резисторы,усилитель четырехканальный

ну вот эти утверждения про массу подвижки...

диффузор - это не единая масса, а волновод, не работает, как единая масса

в особенности на СЧ

Добавлено after 1 minute 33 seconds:
мало того, что в системах с сосредоточенными параметрами никогда один параметр не влиял единолично, а все параметры были важны, а тут система с распределенными параметрами, и оказывается можно подвигу просто на весы кинуть, и нафиг вообще придумали все эти ваши микрофоны, они слышат не так, как ухо-мозг...

_________________
умная подпись такая с умным изречением, как у умных умников, на умном языке


Вернуться наверх
 
Не в сети
 Заголовок сообщения: Re: Ламповый усилитель начального уровня
СообщениеДобавлено: Сб июн 14, 2025 21:44:11 
Друг Кота
Аватар пользователя

Карма: 11
Рейтинг сообщений: 35
Зарегистрирован: Чт июл 03, 2014 21:06:30
Сообщений: 3228
Рейтинг сообщения: 0
можно скорректировать завал и получить на много лучший звук,главное чтобы у динамика был хороший запас хода катушки

я дополню: работа системы на скате частотной хар-ки ведет к наклону спектра гармоник,

то есть когда говорится, что "главное чтобы у динамика был хороший запас хода катушки", речь идет о том, что для неоптимально оформленного, ужатого очень малым ЗЯ динамика, требуется запас изначальной линейности

а это значит, что рабочий линейный ход будет в несколько раз меньше, а в особенности учитывая крутизну ската, 12 дБ/октава

такие системы неплохо компенсируются ЭМОС/ЭАОС

_________________
умная подпись такая с умным изречением, как у умных умников, на умном языке


Вернуться наверх
 
Не в сети
 Заголовок сообщения: Доработка схемы лампового усилителя на 6ф1п и 6п14п
СообщениеДобавлено: Вт июл 08, 2025 19:53:32 
Родился

Зарегистрирован: Вт июл 08, 2025 19:43:55
Сообщений: 6
Рейтинг сообщения: 0
Звук нормальный, но после 60-70% громкости начинает хрипеть, что можно исправить?


Вложения:
1751986933718.jpg [59.5 KiB]
Скачиваний: 80
Вернуться наверх
 
Эиком - электронные компоненты и радиодетали
Не в сети
 Заголовок сообщения: Re: Ламповый усилитель начального уровня
СообщениеДобавлено: Ср июл 09, 2025 11:59:54 
Друг Кота

Карма: 35
Рейтинг сообщений: 570
Зарегистрирован: Вт дек 10, 2013 19:13:10
Сообщений: 3267
Рейтинг сообщения: 0
вот так сделайте очень хорошо звучит
оранжевый кондер подберете по отсутствию возбуждения минимальной величины 100...330пикофарад
какой у Вас выходной трансформатор?Кт=??? и какое сопротивление нагрузки???
для 8ом нужно Кт=25

Добавлено after 45 minutes 15 seconds:
еще вариант -намотать поверх всех обмоток слой провода 0,15мм 200витков в направлении как у вторички и сделать так
при пентодном включении лампы очень важно точное согласование с нагрузкой,поэтому приведенное сопротивление нужно 5,,,5.2к(Кт=25 для 8ом и Ктр=37 для 4ом)
к Аноду подключайте вывод трансформатора первички который ближе к каркасу,будут лучше вч,это если намотка начинается с первички или ее секции,у твз-1-9 первой намотана вторичка и у него большой Кт для 8ом,нужно домотать еще секцию вторички поверх 26витков провода 0,6...0,7мм
вот привел вах 6ж9п в триоде
искажения при вых напряжении около 60вольт ,при 8вольтах которые нужны для раскачки 6п14п искажения ничтожно малы,практически одна вторая гармоника


Вложения:
6ж9п.PNG [122.08 KiB]
Скачиваний: 69
однотакт с КО.jpg [110.62 KiB]
Скачиваний: 81
однотакт мой.jpg [109.87 KiB]
Скачиваний: 90
Вернуться наверх
 
Не в сети
 Заголовок сообщения: Re: Ламповый усилитель начального уровня
СообщениеДобавлено: Ср июл 09, 2025 19:31:55 
Родился

Зарегистрирован: Вт июл 08, 2025 19:43:55
Сообщений: 6
Рейтинг сообщения: 0
Выходной китайский 5к на 4 и 8 ом, пробовал и от Урала 112. Колонки 10гдш.


Вложения:
IMG_20250709_193631_844.jpg [93.54 KiB]
Скачиваний: 62
Вернуться наверх
 
Не в сети
 Заголовок сообщения: Re: Ламповый усилитель начального уровня
СообщениеДобавлено: Ср июл 09, 2025 19:50:02 
Друг Кота

Карма: 35
Рейтинг сообщений: 570
Зарегистрирован: Вт дек 10, 2013 19:13:10
Сообщений: 3267
Рейтинг сообщения: 0
ставьте от Урала 112,он лучше тк есть отвод на первичке для Ультралинейного включения,вторую сетку подключите к этому отводу через резистор 150ом


Вернуться наверх
 
Не в сети
 Заголовок сообщения: Re: Ламповый усилитель начального уровня
СообщениеДобавлено: Ср июл 09, 2025 20:50:27 
Родился

Зарегистрирован: Вт июл 08, 2025 19:43:55
Сообщений: 6
Рейтинг сообщения: 0
Спасибо, попробую. Ещё вопрос. Собрал усь на 6н9с и 6п3с звук тихий, что можно изменить для увеличения громкости


Вложения:
1752082748812.jpg [43.97 KiB]
Скачиваний: 72
Screenshot_20250630-233944.jpg [51.56 KiB]
Скачиваний: 56
Вернуться наверх
 
Не в сети
 Заголовок сообщения: Re: Ламповый усилитель начального уровня
СообщениеДобавлено: Ср июл 09, 2025 21:09:41 
Друг Кота

Карма: 35
Рейтинг сообщений: 570
Зарегистрирован: Вт дек 10, 2013 19:13:10
Сообщений: 3267
Рейтинг сообщения: 0
тоже самое ,перевести в УЛ включение или пентодное с введением оос,в триоде мощность намного ниже
питание для 6п3с лучше поднять до 350,,,400в
еще совет -применять биампинг,от 150...300 и выше применять лампу а на НЧ поставить микросхему,70% мощности расходуется на нч компоненты,трансформатор то же упрощается
R3 R4 попробуйте снизить до 1,7...1,8к


Вернуться наверх
 
Не в сети
 Заголовок сообщения: Re: Ламповый усилитель начального уровня
СообщениеДобавлено: Ср июл 09, 2025 22:27:15 
Родился

Зарегистрирован: Вт июл 08, 2025 19:43:55
Сообщений: 6
Рейтинг сообщения: 0
Типо так? Спасибо, буду в выходные пробовать, R7 оставить или другой номинал?


Вложения:
1752089567534.jpg [191.92 KiB]
Скачиваний: 60
Вернуться наверх
 
Не в сети
 Заголовок сообщения: Re: Ламповый усилитель начального уровня
СообщениеДобавлено: Ср июл 09, 2025 23:07:40 
Друг Кота

Карма: 35
Рейтинг сообщений: 570
Зарегистрирован: Вт дек 10, 2013 19:13:10
Сообщений: 3267
Рейтинг сообщения: 0
поднимите питание до 380,,,400в тк 5к для 6п3с много
домотайте 200 витков 0,18 и включите как на схеме,если нет возможности домотать хоть вторичку включите катодной обмоткой иначе выходное сопротивление будет большим
либо надо вводить общую оос в катод первой лампы
исправил полярность обмоток


Вложения:
6п3с.jpg [146.75 KiB]
Скачиваний: 58


Последний раз редактировалось ибуки Чт июл 10, 2025 12:09:10, всего редактировалось 2 раз(а).
Вернуться наверх
 
Не в сети
 Заголовок сообщения: Re: Ламповый усилитель начального уровня
СообщениеДобавлено: Чт июл 10, 2025 00:01:59 
Родился

Зарегистрирован: Вт июл 08, 2025 19:43:55
Сообщений: 6
Рейтинг сообщения: 0
Ещё раз спасибо Вам, время будет попробую


Вернуться наверх
 
Не в сети
 Заголовок сообщения: Re: Ламповый усилитель начального уровня
СообщениеДобавлено: Чт июл 10, 2025 12:03:24 
Друг Кота

Карма: 35
Рейтинг сообщений: 570
Зарегистрирован: Вт дек 10, 2013 19:13:10
Сообщений: 3267
Рейтинг сообщения: 0
вот так с оос
в схеме на 6п14п с КО в посте от 9,07,25 полярность КО и вторички сменить на обратную,исправить не могу


Вложения:
6п3соос.jpg [153.31 KiB]
Скачиваний: 67
Вернуться наверх
 
Не в сети
 Заголовок сообщения: Re: Ламповый усилитель начального уровня
СообщениеДобавлено: Пт июл 11, 2025 07:03:11 
Друг Кота

Карма: 35
Рейтинг сообщений: 570
Зарегистрирован: Вт дек 10, 2013 19:13:10
Сообщений: 3267
Рейтинг сообщения: 0
вот еще хорошее сравнение


Вложения:
сравнение от Василича.jpg [137.87 KiB]
Скачиваний: 84
Вернуться наверх
 
Не в сети
 Заголовок сообщения: Re: Ламповый усилитель начального уровня
СообщениеДобавлено: Сб июл 12, 2025 07:58:21 
Друг Кота

Карма: 35
Рейтинг сообщений: 570
Зарегистрирован: Вт дек 10, 2013 19:13:10
Сообщений: 3267
Рейтинг сообщения: 0
вот такой драйвер имеет очень низкие искажения при большом размахе выходного напряжения
вот тут описание рис7 https://www.radiolamp.ru/shem/unch/23/
можно еще вот так поставить источник тока на гт311и,гт404


Вложения:
мю повторитель ит.jpg [9.67 KiB]
Скачиваний: 72
мю повторитель.gif [10.59 KiB]
Скачиваний: 61
Вернуться наверх
 
Не в сети
 Заголовок сообщения: Re: Ламповый усилитель начального уровня
СообщениеДобавлено: Вс июл 13, 2025 01:03:25 
Родился

Зарегистрирован: Вт июл 08, 2025 19:43:55
Сообщений: 6
Рейтинг сообщения: 0
Уменьшил катодные резисторы, напряжение поднял до 335в, стало громче, от ООС толку нет.


Вернуться наверх
 
Не в сети
 Заголовок сообщения: Re: Ламповый усилитель начального уровня
СообщениеДобавлено: Вс июл 13, 2025 20:26:19 
Друг Кота

Карма: 35
Рейтинг сообщений: 570
Зарегистрирован: Вт дек 10, 2013 19:13:10
Сообщений: 3267
Рейтинг сообщения: 0
Цитата:
от ООС толку нет.

должен быть,она снижает выходное сопротивление и искажения,вы в пентодном включении делали? в триодном да толку нет от оос,но и мощность в триодном мизерная,смотрите сравнение таблицу
триодное дает 2вт а пентодное с оос дает 6вт при одинаковых искажениях


Вернуться наверх
 
Не в сети
 Заголовок сообщения: Re: Ламповый усилитель начального уровня
СообщениеДобавлено: Пт июл 18, 2025 09:04:38 
Друг Кота

Карма: 35
Рейтинг сообщений: 570
Зарегистрирован: Вт дек 10, 2013 19:13:10
Сообщений: 3267
Рейтинг сообщения: 0
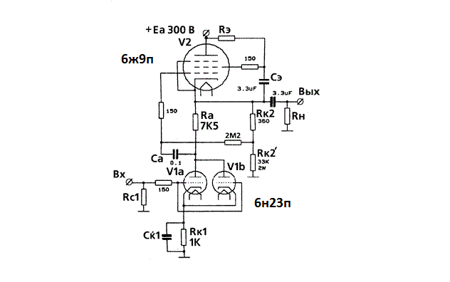
я бы вот такой собрал ,для новичков
катодная обмотка один слой провода 0,15мм,сколько влезет в один ряд,250 приблизительно
часть первички которая у анода наматываем первой,кладем прокладки из БУМАГИ,лучше от книг СССР, через каждый слой,число слоев должно быть целым,поэтому округляем число витков,примерно 1350
вторую секцию первички мотаем перевернув катушку,ее можно мотать без прокладок равномерно внавал,провод ПЭТВ-2
0,17мм,вторичка два слоя провода 0,65,железо 6см кв
между первой секцией первички и вторичкой кладем толстую БУМАЖНУЮ прокладку несколько слоев,между остальными обмотками кладем тонкую высоковольтную пленку ,можно скотч


Вложения:
6ж9п+6п14п ламповичек.png [25.63 KiB]
Скачиваний: 60
Вернуться наверх
 
Не в сети
 Заголовок сообщения: Re: Ламповый усилитель начального уровня
СообщениеДобавлено: Сб июл 19, 2025 14:54:26 
Опытный кот
Аватар пользователя

Карма: 2
Рейтинг сообщений: 64
Зарегистрирован: Пн июн 27, 2016 12:13:46
Сообщений: 777
Рейтинг сообщения: 0
ибуки,
ради интереса, пообщайтесь с молодежью, будет много открытий
это про вопросы про "новичков"


Вернуться наверх
 
Не в сети
 Заголовок сообщения: Re: Ламповый усилитель начального уровня
СообщениеДобавлено: Сб июл 19, 2025 16:28:01 
Друг Кота

Карма: 35
Рейтинг сообщений: 570
Зарегистрирован: Вт дек 10, 2013 19:13:10
Сообщений: 3267
Рейтинг сообщения: 0
их разве кроме смартфона что то интерисует?)))))))))))))))))) я про нормальных,а есть еще солевые и тп)))


Вернуться наверх
 
Показать сообщения за:  Сортировать по:  Вернуться наверх
Начать новую тему Ответить на тему  [ Сообщений: 7859 ]     ... , , , 391, ,  

Часовой пояс: UTC + 3 часа


Кто сейчас на форуме

Сейчас этот форум просматривают: нет зарегистрированных пользователей и гости: 36


Вы не можете начинать темы
Вы не можете отвечать на сообщения
Вы не можете редактировать свои сообщения
Вы не можете удалять свои сообщения
Вы не можете добавлять вложения

Найти:
Перейти:  


Powered by phpBB © 2000, 2002, 2005, 2007 phpBB Group
Русская поддержка phpBB
Extended by Karma MOD © 2007—2012 m157y
Extended by Topic Tags MOD © 2012 m157y