SSkot писал(а):
ущестьвует забавный ПУ Орбита 002, интересен он тем что коммутация сигналов и регулировка громкости выполнена на сигнальных реле и безусловно это плюс.
..спорно..
SSkot писал(а):
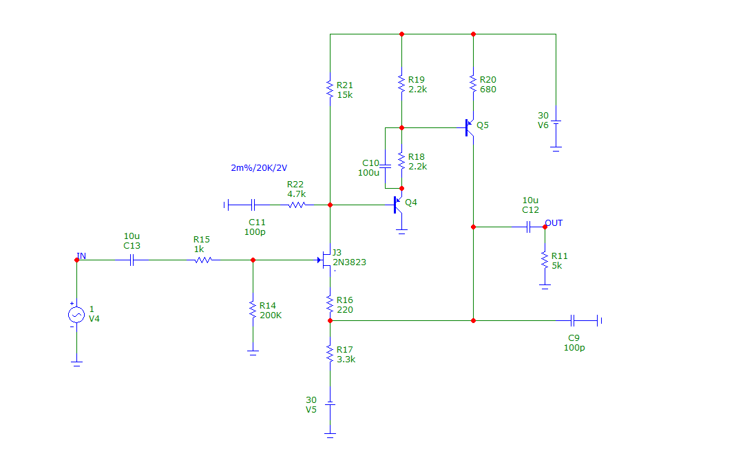
интересен тем что входной каскад выполнен на полевиках и может выдать амплитуду под 20В на выходе, никаким ОУ такого не снилось. но вот искажения с ростом амплитуды растут как на дрожах и достигают сотых %, что многовато по современным меркам.
..а говоришь - ОУ не снилось, а тут - искажения..просто питалово - 30В - это даже мало для такого питалова..
..а Q6 - зачем..?..какой в нем тайный смысл..?..
..нагрузи Q5 на источник тока - будет получше..
SSkot писал(а):
Проще всего видиться собрать оба модуля на хороших ОУ но хорошие ОУ довольно дороги.
..дело не в цене - в подделках, хорошие ОУ типо в оригинале в РФ щазз купить низзя - даже NE5532 перетирают, в мяве в теме про германевый усь выкладывал фотки синуса - перетёртые LM358, и такая картина практически по всем конторам..я вот нашел линейку неплохих оперов от JRC - они менее раскручены, брал, смотрел - точно не фейк..
SSkot писал(а):
буфер на ОУ дасть больше 12-14В
..а куда тебе - больше..?..концы имеют чуйку около 1В RMS - с головой хватает..
SSkot писал(а):
Буду рад здравым идеям.
..я бы не заморачивался - корпусок-то отстой..вот если б, к примеру, взять корпус от радиотехниковского усилка, в одном корпусе сваять тока пред, в другом - тока мощник - было бы прикольно и винтажно..
..как вот тут..

..можно даже и регулятор громкости моторизовать - понял, надо..лень вставать крутилки покрутить...
..честно - я продал, а деньги - пропил..на детальки..
