Например TDA7294

Форум РадиоКот • Просмотр темы - Не работает PicoPSU (или его клон)
Форум РадиоКот
Здесь можно немножко помяукать :)

Текущее время: Вт дек 16, 2025 11:02:25

Часовой пояс: UTC + 3 часа


ПРЯМО СЕЙЧАС:



Начать новую тему Ответить на тему  [ Сообщений: 8 ] 
Автор Сообщение
Не в сети
 Заголовок сообщения: Не работает PicoPSU (или его клон)
СообщениеДобавлено: Пн ноя 03, 2025 21:25:17 
Родился

Зарегистрирован: Пн ноя 03, 2025 21:13:54
Сообщений: 4
Рейтинг сообщения: 0
Всем привет, не уверен туда ли опубликовал, но тем не менее. :roll:
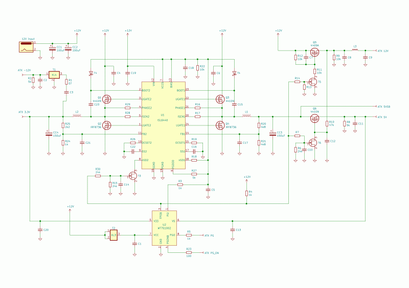
Есть такая штука как PicoPSU (или его клон), проблема такова: Есть стендбай (5в), но при замыкании PSON - ничего не происходит. Схема во вложении, посмотрел PSON идет на супервизор WT751002, у него есть инверсный сигнал выхода, при включении он идет сразу до питающего напряжения (т.е 12В), в даташите сказано мол если всё ок то должно быть к земле. Выходные напряжения (5,3.3,12) не появляется даже на момент. По схеме понятно что сигнал идёт через некие элементы T (не уверен что это), и на шим с транзюками 12в. Следовательно, т.к не появляется 12 вольт и другие - эти штуки либо не пускают сигнал, либо сам супервайзер решил стать картошкой. Дальше уже не знаю куда копать. Схема если что взята откуда то с другого сайта, но элементы на ней и на плате сходятся.
Изображение Кусок даташита супервизора
Изображение Схема моего экземпляра


Вернуться наверх
 
Не в сети
 Заголовок сообщения: Re: Не работает PicoPSU (или его клон)
СообщениеДобавлено: Пн ноя 03, 2025 22:35:49 
Мучитель микросхем
Аватар пользователя

Карма: 1
Рейтинг сообщений: 55
Зарегистрирован: Пт авг 26, 2016 07:02:30
Сообщений: 431
Откуда: Симферополь
Рейтинг сообщения: 0
Проверяйте полевые транзисторы, по всем каналам. Думаю супервизор нормальный, раз 5sb есть, то +5В канал работает, дежурка из него делается.
А что за история болезни вашего пациента?


Вернуться наверх
 
Не в сети
 Заголовок сообщения: Re: Не работает PicoPSU (или его клон)
СообщениеДобавлено: Пн ноя 03, 2025 22:47:26 
Друг Кота
Аватар пользователя

Карма: 59
Рейтинг сообщений: 2218
Зарегистрирован: Чт янв 26, 2012 16:44:29
Сообщений: 19543
Откуда: Таксимо
Рейтинг сообщения: 0
На 7 ноге супервизора сколько? Сколько ему по даташиту можно?

_________________
Мои поставщики запчастей с отличной репутацией
texnomag.ru
radioremont.com
pl-1.org
4ip.info
elitan.ru


Вернуться наверх
 
Не в сети
 Заголовок сообщения: Re: Не работает PicoPSU (или его клон)
СообщениеДобавлено: Вт ноя 04, 2025 00:40:34 
Родился

Зарегистрирован: Пн ноя 03, 2025 21:13:54
Сообщений: 4
Рейтинг сообщения: 0
vlasovzloy писал(а):
На 7 ноге супервизора сколько? Сколько ему по даташиту можно?
Ему вроде до 12в, там и есть 12.
vladzirka писал(а):
Проверяйте полевые транзисторы, по всем каналам. Думаю супервизор нормальный, раз 5sb есть, то +5В канал работает, дежурка из него делается.
А что за история болезни вашего пациента?
История болезни - фиг его знает, отдали недавно мини комп с этой штукой. Транзюки проверю - отпишусь


Вернуться наверх
 
Эиком - электронные компоненты и радиодетали
Не в сети
 Заголовок сообщения: Re: Не работает PicoPSU (или его клон)
СообщениеДобавлено: Вт ноя 04, 2025 15:15:48 
Родился

Зарегистрирован: Пн ноя 03, 2025 21:13:54
Сообщений: 4
Рейтинг сообщения: 0
Короче, прозвонил, пробитых вроде бы нет. Прозванивал мультиметром, без выпайки (к фену доступа пока нет).
Вот, фотка платы со всеми измерениями Изображение


Вернуться наверх
 
Не в сети
 Заголовок сообщения: Re: Не работает PicoPSU (или его клон)
СообщениеДобавлено: Вт ноя 04, 2025 19:30:26 
Мучитель микросхем
Аватар пользователя

Карма: 1
Рейтинг сообщений: 55
Зарегистрирован: Пт авг 26, 2016 07:02:30
Сообщений: 431
Откуда: Симферополь
Рейтинг сообщения: 0
А без компьютера этот преобразователь работает?


Вернуться наверх
 
Не в сети
 Заголовок сообщения: Re: Не работает PicoPSU (или его клон)
СообщениеДобавлено: Вт ноя 04, 2025 20:35:09 
Родился

Зарегистрирован: Пн ноя 03, 2025 21:13:54
Сообщений: 4
Рейтинг сообщения: 0
vladzirka, и с и без результат одинаков абсолютно

Причем, я не вижу даже мгновенного всплеска питаний 3.3в, 5в, 12в. Значит супервизор вообще никак не дает включение,если бы он включался и вырубался по UVP от какой нибудь одной дохлой линии то мы бы другие линии на милисекунду другую видели.. А у нас вообще тишина

Короче, выдолблю супервизор и замкну инверсный энейбл (который супервизор должен был бы давать) на землю. Если все напряжения появятся - ясен пень супервизор можно кидать под пресс. Если нет то будет понятно кто виноват примерно


Вернуться наверх
 
Не в сети
 Заголовок сообщения: Re: Не работает PicoPSU (или его клон)
СообщениеДобавлено: Ср ноя 05, 2025 19:32:11 
Мучитель микросхем
Аватар пользователя

Карма: 1
Рейтинг сообщений: 55
Зарегистрирован: Пт авг 26, 2016 07:02:30
Сообщений: 431
Откуда: Симферополь
Рейтинг сообщения: 0
Можно просто кинуть перемычку между 2 и 3 выводами супервизора, если заработает, проверьте +3,3В и +5В


Вернуться наверх
 
Показать сообщения за:  Сортировать по:  Вернуться наверх
Начать новую тему Ответить на тему  [ Сообщений: 8 ] 

Часовой пояс: UTC + 3 часа


Кто сейчас на форуме

Сейчас этот форум просматривают: нет зарегистрированных пользователей и гости: 8


Вы не можете начинать темы
Вы не можете отвечать на сообщения
Вы не можете редактировать свои сообщения
Вы не можете удалять свои сообщения
Вы не можете добавлять вложения

Найти:
Перейти:  
cron


Powered by phpBB © 2000, 2002, 2005, 2007 phpBB Group
Русская поддержка phpBB
Extended by Karma MOD © 2007—2012 m157y
Extended by Topic Tags MOD © 2012 m157y