Например TDA7294

Форум РадиоКот • Просмотр темы - Романтика 50РУ
Форум РадиоКот
Здесь можно немножко помяукать :)

Текущее время: Пт дек 26, 2025 16:28:57

Часовой пояс: UTC + 3 часа


ПРЯМО СЕЙЧАС:



Начать новую тему Ответить на тему  [ Сообщений: 11 ] 
Автор Сообщение
Не в сети
 Заголовок сообщения: Романтика 50РУ
СообщениеДобавлено: Пн авг 05, 2024 11:25:11 
Родился

Зарегистрирован: Вт авг 14, 2018 21:42:16
Сообщений: 9
Рейтинг сообщения: 0
Приветствую участников форума!
достался этот аппарат довольно в плачевном состоянии, практически все полупроводники и не только были уничтожены, но не суть, пару тройку недель вырванных из жизни и устройство ожило.
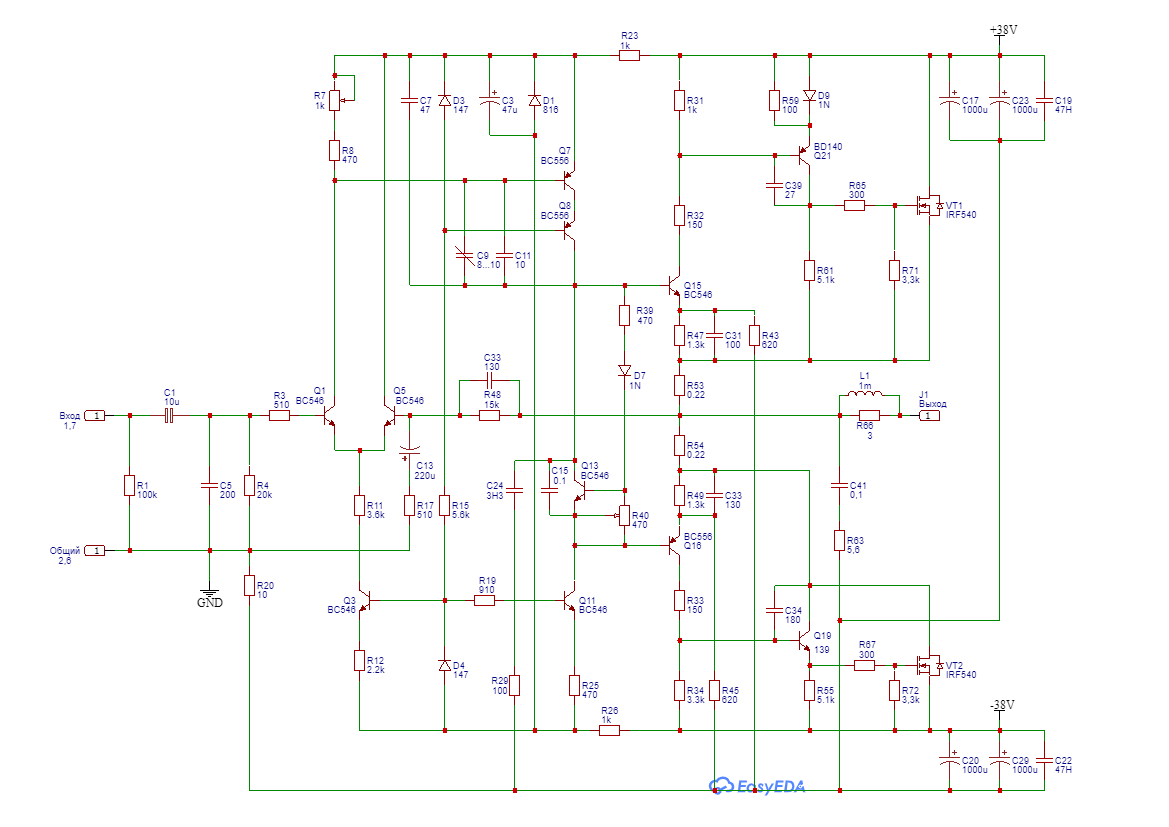
Осталась одна проблема, оконечник, на выходе стояли КП922, естественно вышедшие из строя, найти которые в наших краях не получилось, полистав форумы наткнулся на статью в журнале Радиоаматор №11 за 2005 год. Автор рекомендует заменить 922 импортными IRF540, что и было сделано, но столкнулся с проблемой, при включении усилителя транзисторы иногда вылетают, особенно после долгого простоя, подозреваю что нельзя просто так их менять без перестройки, есть подозрение что нужно пересчитать номиналы резисторов R71 и R72, либо вообще исключить их из схемы, но не смог найти информации как это правильно сделать. Надеюсь на Ваш опыт и помощь.


Вложения:
Schematic_Romantica-50RU_2024-08-05.png [83.99 KiB]
Скачиваний: 114
Вернуться наверх
 
Не в сети
 Заголовок сообщения: Re: Романтика 50РУ
СообщениеДобавлено: Пн авг 05, 2024 13:58:23 
Поставщик валерьянки для Кота

Карма: 48
Рейтинг сообщений: 508
Зарегистрирован: Вт фев 23, 2010 08:30:30
Сообщений: 2211
Откуда: Новосибирск
Рейтинг сообщения: 0
Ну естественно будут вылетать. При Ugs = 5V у IRF540 ток стока будет чуть больше 10А, а
у КП922 при том же напряжении на З-И ток стока будет меньше 1 А. Т.е в больше, чем в 10 раз. Пересчитывайте сопротивление вышеупомянутых резисторах


Вернуться наверх
 
Не в сети
 Заголовок сообщения: Re: Романтика 50РУ
СообщениеДобавлено: Пн авг 05, 2024 14:08:28 
Друг Кота
Аватар пользователя

Карма: 59
Рейтинг сообщений: 2218
Зарегистрирован: Чт янв 26, 2012 16:44:29
Сообщений: 19567
Откуда: Таксимо
Рейтинг сообщения: 0
В аналогах нету 540, 520 есть и то со звездочкой
https://rudatasheet.ru/transistors/kp922/
Еще не забываем про +-30 вольт затвора у 922
Мб есть резон оригинальные найти купить

_________________
Мои поставщики запчастей с отличной репутацией
texnomag.ru
radioremont.com
pl-1.org
4ip.info
elitan.ru


Вернуться наверх
 
Не в сети
 Заголовок сообщения: Re: Романтика 50РУ
СообщениеДобавлено: Пн авг 05, 2024 14:45:10 
Поставщик валерьянки для Кота

Карма: 48
Рейтинг сообщений: 508
Зарегистрирован: Вт фев 23, 2010 08:30:30
Сообщений: 2211
Откуда: Новосибирск
Рейтинг сообщения: 0
Проще играться с R39-R40. Исключить полевики и померить напряжения, там будет видно


Вернуться наверх
 
Эиком - электронные компоненты и радиодетали
Не в сети
 Заголовок сообщения: Re: Романтика 50РУ
СообщениеДобавлено: Пн авг 05, 2024 16:16:35 
Родился

Зарегистрирован: Вт авг 14, 2018 21:42:16
Сообщений: 9
Рейтинг сообщения: 0
спасибо, есть над чем поразмыслить, главное что ткнули носом в нужную сторону, конечно бы хотелось найти 922, но ходят слухи что с момента прекращения их выпуска, если они лежали новые, там начинается деградация кристала, плюс их надо подобрать для работы в квазикомплиментарной паре, что еще больше усугубляет шансы, я если честно и 540 подбирал (не уверен что правильно) начитался разных способов, и сделал что то среднее из всех вариантов и то есть сомнения, показания постоянно плавают, температура транзистора, емкость затвора, всё влияет на результат измерений, игрался весь вечер. Хотя из 15 экземпляров три очень сильно выделялись по параметрам, остальные более менее были рядом, хотя я к своему стыду не знаю какие отклонения считаются нормой в процентном соотношении естественно.
Еще вопросик, а где можно почитать про расчет усилителя по такой схеме, я долго рылся не нашел подобных схемных решений, хотя наверно плохо искал.


Вернуться наверх
 
Не в сети
 Заголовок сообщения: Re: Романтика 50РУ
СообщениеДобавлено: Пн авг 05, 2024 16:22:39 
Поставщик валерьянки для Кота

Карма: 48
Рейтинг сообщений: 508
Зарегистрирован: Вт фев 23, 2010 08:30:30
Сообщений: 2211
Откуда: Новосибирск
Рейтинг сообщения: 0
Схема стандартная. Тут и дифф. усилители, и эмиттерные повторители, и обычные усилители класса А.
А в общем эта схема является своеобразным операционным усилителем собранным на дискретных компонентах


Вернуться наверх
 
Не в сети
 Заголовок сообщения: Re: Романтика 50РУ
СообщениеДобавлено: Пн авг 05, 2024 16:23:37 
Родился

Зарегистрирован: Вт авг 14, 2018 21:42:16
Сообщений: 9
Рейтинг сообщения: 0
к стати, игра с R39-40, вообще очень увлекательна, этот узел вообще жил своей жизнью, пока не выкинул от туда КТ 315 и не поставил импортный 546, только после этих манипуляций "двухполюсник" начал давать напряжения похожие на правду))), честно говоря все устройство выглядит очень просто, но таит в своих глубинах много сюрпризов.


Вернуться наверх
 
Не в сети
 Заголовок сообщения: Re: Романтика 50РУ
СообщениеДобавлено: Пн авг 05, 2024 16:25:41 
Поставщик валерьянки для Кота

Карма: 48
Рейтинг сообщений: 508
Зарегистрирован: Вт фев 23, 2010 08:30:30
Сообщений: 2211
Откуда: Новосибирск
Рейтинг сообщения: 0
КТ315 на моей практике чемпион по разрыву Б от Э


Вернуться наверх
 
Не в сети
 Заголовок сообщения: Re: Романтика 50РУ
СообщениеДобавлено: Пн авг 05, 2024 16:27:48 
Родился

Зарегистрирован: Вт авг 14, 2018 21:42:16
Сообщений: 9
Рейтинг сообщения: 0
Да, простите, некорректно выразился, не вся схема, а именно выходной каскад на полевиках, который присовокупили к "классической" схеме))

Добавлено after 1 minute 45 seconds:
315 оказывается еще умеет на свет реагировать, да и судя по наблюдениям, умеет много чего)))


Вернуться наверх
 
Не в сети
 Заголовок сообщения: Re: Романтика 50РУ
СообщениеДобавлено: Пн авг 05, 2024 16:35:20 
Вымогатель припоя

Зарегистрирован: Пт май 20, 2022 12:28:46
Сообщений: 612
Рейтинг сообщения: 0
Santer1509 писал(а):
315 оказывается еще умеет на свет реагировать, да и судя по наблюдениям, умеет много чего)))
у любого маломощного транзистора есть замашки фотоприемника. На этом эффекте в журнале Радио в "радио-начинающим" в середине 80-х даже переговорное устройство было опубликовано. правда там 312й был в качестве приемника, кажется


Вернуться наверх
 
Не в сети
 Заголовок сообщения: Re: Романтика 50РУ
СообщениеДобавлено: Пн авг 05, 2024 23:20:56 
Родился

Зарегистрирован: Вт авг 14, 2018 21:42:16
Сообщений: 9
Рейтинг сообщения: 0
есть возможность приобрести TK12A50D, от TOSHIBA, там и с напряжением затвора порядок и с сопротивлением......

Добавлено after 12 minutes 22 seconds:
или IRFP450A


Вернуться наверх
 
Показать сообщения за:  Сортировать по:  Вернуться наверх
Начать новую тему Ответить на тему  [ Сообщений: 11 ] 

Часовой пояс: UTC + 3 часа


Кто сейчас на форуме

Сейчас этот форум просматривают: василий1971 и гости: 38


Вы не можете начинать темы
Вы не можете отвечать на сообщения
Вы не можете редактировать свои сообщения
Вы не можете удалять свои сообщения
Вы не можете добавлять вложения

Найти:
Перейти:  


Powered by phpBB © 2000, 2002, 2005, 2007 phpBB Group
Русская поддержка phpBB
Extended by Karma MOD © 2007—2012 m157y
Extended by Topic Tags MOD © 2012 m157y