Например TDA7294

Форум РадиоКот • Просмотр темы - Переделка простого УНЧ для германиевых
Форум РадиоКот
Здесь можно немножко помяукать :)

Текущее время: Ср дек 17, 2025 08:02:08

Часовой пояс: UTC + 3 часа


ПРЯМО СЕЙЧАС:



Начать новую тему Ответить на тему  [ Сообщений: 26 ]  1,  
Автор Сообщение
Не в сети
 Заголовок сообщения: Переделка простого УНЧ для германиевых
СообщениеДобавлено: Пн ноя 24, 2025 16:25:08 
Открыл глаза
Аватар пользователя

Зарегистрирован: Вс сен 28, 2025 22:53:37
Сообщений: 79
Откуда: Планета Мурляндия
Рейтинг сообщения: 0
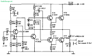
Схему нашел Изображение
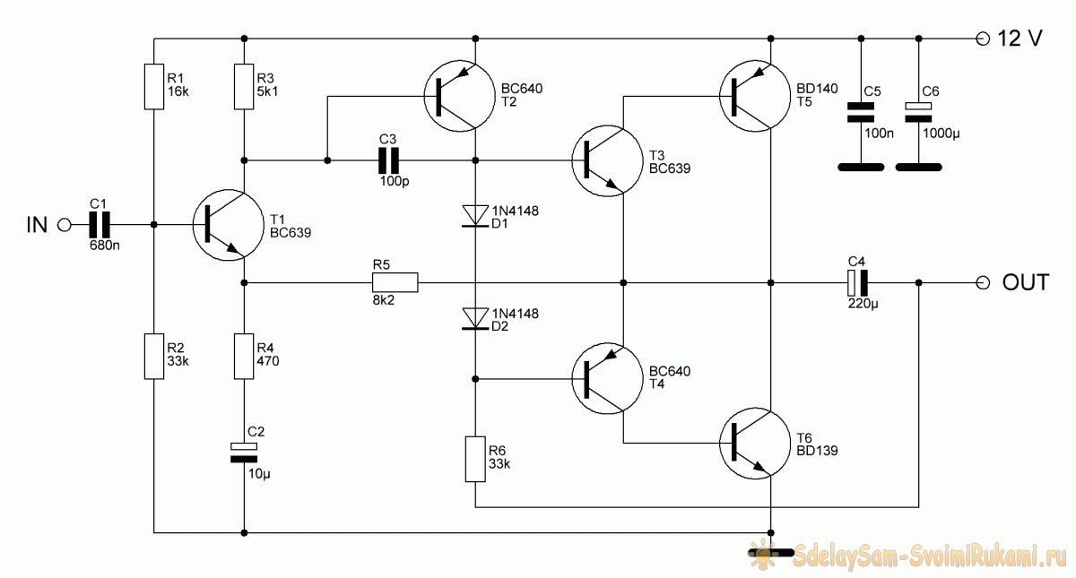
как ее переделать от 12 В и чтоб с таким выходным каскадом Изображение
на однополярке. Как рассчитывать резисторы по каким простым формулам чтоб оно собралось и работало а не хрипело гудело и тд.

а вот схема тут нет резюка 33к снизу почему то Изображение

_________________
Кто сказал мяу?


Вернуться наверх
 
Не в сети
 Заголовок сообщения: Re: Переделка простого УНЧ для германиевых
СообщениеДобавлено: Пн ноя 24, 2025 18:02:46 
Друг Кота
Аватар пользователя

Карма: 40
Рейтинг сообщений: 615
Зарегистрирован: Вс янв 24, 2010 13:14:02
Сообщений: 4717
Откуда: Омск
Рейтинг сообщения: 0
Че там переделывать то? Пропорционально уменьшить/увеличть резисторы 228 и 229, что бы ток через диоды остался прежним. Зако Ома в помощь.
А 33 ком, которого нет - это обратная связь, которая не всегда и не везде нужна.
Есть книжки разные по усилителям. Очень полезная штука.


Вернуться наверх
 
Не в сети
 Заголовок сообщения: Re: Переделка простого УНЧ для германиевых
СообщениеДобавлено: Пн ноя 24, 2025 20:02:54 
Открыл глаза
Аватар пользователя

Зарегистрирован: Вс сен 28, 2025 22:53:37
Сообщений: 79
Откуда: Планета Мурляндия
Рейтинг сообщения: -1
хлам то а не книжки каки то формулы на тыщу страниц и дифкаскады с двуполяркой. Мне нужно именно эта схема как ее настроить выбрать резисторы и тд
В изначальной схеме сигнал подается на край диода а у меня в центр диодов. Если я туда подключаю коллектор гул стоит еще больше.
Пробовал в мою схему подавать сигнал в диоды звук тихий но зато не единого шума нет.Наверное из за того что резистор оос не подключен.
Я хочу просто убрать эти диоды и поставить пнп транзистор не знаю как там еще резисторы нужны обвязки.
И куда амперметр подключать в разрыв чего?
Как Т1 настраивать смещение ? отключить оос с эмитера и с коллектора нагрузку подать синус смотреть чтоб срезов не было и настраивать подбором резисторов?
Как R3 подбирать на что ориентироваться ?
почему в одной схеме смещение базы 2 резистора а там тоже два но еще через резюк кондер - типо отфильтрованное напряжение ? А не лучше ли смещение сделать с делителя и с его точки резюком в базу -- следящая связь --- ? или источниктом тока запитать на пнп транзисторе?
можно ли схему настраивать без резистора оос и вообще что будет если его не ставить

_________________
Кто сказал мяу?


Вернуться наверх
 
В сети
 Заголовок сообщения: Re: Переделка простого УНЧ для германиевых
СообщениеДобавлено: Пн ноя 24, 2025 20:32:49 
Друг Кота
Аватар пользователя

Карма: 197
Рейтинг сообщений: 8593
Зарегистрирован: Пн ноя 30, 2009 03:00:01
Сообщений: 43099
Откуда: Нерезиновая
Рейтинг сообщения: 0
CatsPowerRus писал(а):
Как рассчитывать резисторы по каким простым формулам чтоб оно собралось и работало а не хрипело гудело и тд.

Вообще-то их подбирают при настройке, так как вы всё равно точно не рассчитаете резистор базового смещения, он зависит от коэффициента усиления транзистора, а получается, что у вас каскад "Дарлигтон" может иметь усиление:
S9013 имеет от 190 до 300, а П217, допустим, от 20 до 60, итого весь каскад- от 3800 до 18000 разница в 4,7 раза, и номинал базового резистора смещения будет так же различаться в 4,7 раза от минимального до максимального значения. Не всё можно точно посчитать!


Вернуться наверх
 
Эиком - электронные компоненты и радиодетали
Не в сети
 Заголовок сообщения: Re: Переделка простого УНЧ для германиевых
СообщениеДобавлено: Пн ноя 24, 2025 22:49:11 
Открыл глаза
Аватар пользователя

Зарегистрирован: Вс сен 28, 2025 22:53:37
Сообщений: 79
Откуда: Планета Мурляндия
Рейтинг сообщения: 0
Это понятно но нужны ответы в стиле - ставишь подстроечник туда сюда а амперметр в разрыв того сего меряешь напругу потом делаешь то се..На цепочке такойто собранно то се. подбором того сего меняется то се.
А то в одной схеме стоит база земля 10к в другой 4к7 а почему именно такой и как свой поставить и правильный надо знать а не от балды ставить вот и надо мне описание

Добавлено after 29 minutes 5 seconds:
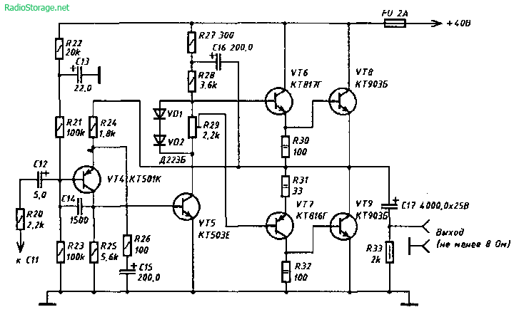
тут вольт добавка и какой лучше Изображение
а вот рег на транзисторе но тут почему то резистор снизу на общий Изображение

А на вопрос почему в эмитере кондер последовательно с резистором нифига поисковик не выдал...Впихивает мне паралельное только
мне чтоб собрать 1 схему мне что профессором стать проще уже готовое купить фиг кто толком поможет чо собрать пойду бухать лучше

_________________
Кто сказал мяу?


Вернуться наверх
 
Не в сети
 Заголовок сообщения: Re: Переделка простого УНЧ для германиевых
СообщениеДобавлено: Вт ноя 25, 2025 02:46:57 
Вымогатель припоя
Аватар пользователя

Карма: 3
Рейтинг сообщений: 36
Зарегистрирован: Чт мар 03, 2016 22:58:23
Сообщений: 508
Откуда: регион 37
Рейтинг сообщения: 7
Бухай дальше, это проще чем книги читать с формулами на тыщщу страниц. А для разовой конструкции действительно легче взять что-то готовое и не ипать моск


Вернуться наверх
 
Не в сети
 Заголовок сообщения: Re: Переделка простого УНЧ для германиевых
СообщениеДобавлено: Вт ноя 25, 2025 11:25:17 
Друг Кота
Аватар пользователя

Карма: 107
Рейтинг сообщений: 3801
Зарегистрирован: Пн фев 09, 2009 22:19:49
Сообщений: 24304
Откуда: Когда-то был прекрасный город для людей
Рейтинг сообщения: 0
Цитата:
А на вопрос почему в эмитере кондер последовательно с резистором нифига поисковик не выдал...


Правильно, поисковик учебников не читает. Хочешь узнать, что это и как работает, возьми учебник по схемотехнике усилительных устройств, там это до косточек разобрано, и как считается.

А повторять здесь , писать копию учебника вряд ли кому захочется - это ведь академическое знание . Без хитростей конкретной схемы.

И на профессора даже и не замахивайся. Это для него дошкольный вопрос. Но не то что инженер, но и техник это знает.


Вернуться наверх
 
Не в сети
 Заголовок сообщения: Re: Переделка простого УНЧ для германиевых
СообщениеДобавлено: Вт ноя 25, 2025 12:03:51 
Друг Кота
Аватар пользователя

Карма: 26
Рейтинг сообщений: 818
Зарегистрирован: Сб янв 28, 2006 22:47:24
Сообщений: 5695
Рейтинг сообщения: 0
Это понятно но нужны ответы в стиле - ставишь подстроечник туда сюда а амперметр в разрыв того сего меряешь напругу потом делаешь то се..
То есть кто-то должен долго и кропотливо изучать формулы на тысячах страниц, чтобы потом вам в готовом виде выложить практический итоговый результат??? :shock: Никто этим заниматься не станет.

_________________
Астролябия-сама меряет, было бы что мерять!!!


Вернуться наверх
 
Не в сети
 Заголовок сообщения: Re: Переделка простого УНЧ для германиевых
СообщениеДобавлено: Вт ноя 25, 2025 12:09:03 
Друг Кота
Аватар пользователя

Карма: 107
Рейтинг сообщений: 3801
Зарегистрирован: Пн фев 09, 2009 22:19:49
Сообщений: 24304
Откуда: Когда-то был прекрасный город для людей
Рейтинг сообщения: 0
Ну зачем так пугать - тысячи страниц... По этому вопросу там всего-то страницы три-четыре.


Вернуться наверх
 
В сети
 Заголовок сообщения: Re: Переделка простого УНЧ для германиевых
СообщениеДобавлено: Вт ноя 25, 2025 13:09:10 
Друг Кота
Аватар пользователя

Карма: 197
Рейтинг сообщений: 8593
Зарегистрирован: Пн ноя 30, 2009 03:00:01
Сообщений: 43099
Откуда: Нерезиновая
Рейтинг сообщения: 0
Муркиз писал(а):
По этому вопросу там всего-то страницы три-четыре.
из тысяч, которые нужно просмотреть? :))) :))) :)))
Берётся какая- нибудь книга для начинающих радиолюбителей, и читается. Борисов, например:
СпойлерИзображение


Вернуться наверх
 
Не в сети
 Заголовок сообщения: Re: Переделка простого УНЧ для германиевых
СообщениеДобавлено: Вт ноя 25, 2025 14:12:44 
Друг Кота
Аватар пользователя

Карма: 107
Рейтинг сообщений: 3801
Зарегистрирован: Пн фев 09, 2009 22:19:49
Сообщений: 24304
Откуда: Когда-то был прекрасный город для людей
Рейтинг сообщения: 0
А оглавления на что ?


Вернуться наверх
 
Не в сети
 Заголовок сообщения: Re: Переделка простого УНЧ для германиевых
СообщениеДобавлено: Вт ноя 25, 2025 14:16:34 
Друг Кота
Аватар пользователя

Карма: 26
Рейтинг сообщений: 818
Зарегистрирован: Сб янв 28, 2006 22:47:24
Сообщений: 5695
Рейтинг сообщения: 0
Ну не тысячи, но несколько сотен страниц все равно придется усвоить для понимания тех четырех.

_________________
Астролябия-сама меряет, было бы что мерять!!!


Вернуться наверх
 
Не в сети
 Заголовок сообщения: Re: Переделка простого УНЧ для германиевых
СообщениеДобавлено: Вт ноя 25, 2025 16:38:48 
Друг Кота
Аватар пользователя

Карма: 107
Рейтинг сообщений: 3801
Зарегистрирован: Пн фев 09, 2009 22:19:49
Сообщений: 24304
Откуда: Когда-то был прекрасный город для людей
Рейтинг сообщения: 0
Цитата:
А на вопрос почему в эмитере кондер последовательно с резистором нифига поисковик не выдал...


Ладно. Пусть будет по твоему. Конденсатор последовательно с резистором для того, чтобы постоянный ток через резистор не проходил.

Это исчерпает твое любопытство ?


Вернуться наверх
 
Не в сети
 Заголовок сообщения: Re: Переделка простого УНЧ для германиевых
СообщениеДобавлено: Вт ноя 25, 2025 16:43:45 
Открыл глаза
Аватар пользователя

Зарегистрирован: Вс сен 28, 2025 22:53:37
Сообщений: 79
Откуда: Планета Мурляндия
Рейтинг сообщения: 0
Как тогда питается транзистор эмитером через резистор оос-ный?

_________________
Кто сказал мяу?


Вернуться наверх
 
Не в сети
 Заголовок сообщения: Re: Переделка простого УНЧ для германиевых
СообщениеДобавлено: Вт ноя 25, 2025 16:49:48 
Друг Кота
Аватар пользователя

Карма: 107
Рейтинг сообщений: 3801
Зарегистрирован: Пн фев 09, 2009 22:19:49
Сообщений: 24304
Откуда: Когда-то был прекрасный город для людей
Рейтинг сообщения: 0
Ну вот и пошло поехало... И этот поток вопросов станет бесконечным ..

Если вопрос про "питается", то через сопротивление R3 он питается.

И учти- старик Хоттабыч исполняет только три желания !

Последний вопрос остался...


Вернуться наверх
 
Не в сети
 Заголовок сообщения: Re: Переделка простого УНЧ для германиевых
СообщениеДобавлено: Вт ноя 25, 2025 17:27:57 
Открыл глаза
Аватар пользователя

Зарегистрирован: Вс сен 28, 2025 22:53:37
Сообщений: 79
Откуда: Планета Мурляндия
Рейтинг сообщения: 0
Через R3 в коллектор идет питание ( как еще этот резистор расчитать если есть только вольт метр и амперметр ) и напряжение идет от плюса к минусу. Как же оно до минуса пойдет если там блокирует конденсатор ?
Что улучшиться или ухудшиться если вместо диодов поставить пнп например МП 40 с током макс 100 мА хватит ли его для раскачки пред и вых транзисторов куда цеплять амперметр и или вольметр для точной настройки чтоб не спалить ничего.
Да тут куча чего настраивать надо а в ваших этих хорвицах книжках совершенно другие схемы с всякими дифкаскадами и тд

Я в железе спаял уже а вот до ума бы довести.

_________________
Кто сказал мяу?


Вернуться наверх
 
Не в сети
 Заголовок сообщения: Re: Переделка простого УНЧ для германиевых
СообщениеДобавлено: Вт ноя 25, 2025 20:15:59 
Друг Кота
Аватар пользователя

Карма: 107
Рейтинг сообщений: 3801
Зарегистрирован: Пн фев 09, 2009 22:19:49
Сообщений: 24304
Откуда: Когда-то был прекрасный город для людей
Рейтинг сообщения: 0
Через R5 цепь замыкается по постоянному току на среднюю точку.

Каких диодов ? На схеме там нет ни одного диода.

Хорвиц и Хилл в качестве учебников не годятся, там обрывки узлов схем лишь даются, это лишь справочник для подкованного специалиста, который может отличить работоспособные схемы от абстрактных реализаций.


Вернуться наверх
 
Не в сети
 Заголовок сообщения: Re: Переделка простого УНЧ для германиевых
СообщениеДобавлено: Вт ноя 25, 2025 20:26:42 
Открыл глаза
Аватар пользователя

Зарегистрирован: Вс сен 28, 2025 22:53:37
Сообщений: 79
Откуда: Планета Мурляндия
Рейтинг сообщения: 0
В моих схемах диоды стоят для смещения... В кремнии ставят три а в германии два... я хочу вместо них транзистор поставить с базы которого между кол и эмит резюки стоять будут

_________________
Кто сказал мяу?


Вернуться наверх
 
Не в сети
 Заголовок сообщения: Re: Переделка простого УНЧ для германиевых
СообщениеДобавлено: Вт ноя 25, 2025 20:27:02 
Друг Кота
Аватар пользователя

Карма: 26
Рейтинг сообщений: 818
Зарегистрирован: Сб янв 28, 2006 22:47:24
Сообщений: 5695
Рейтинг сообщения: 0
Коллеги, а почему никто не поинтересовался где топикстартер
Схему нашел
?

_________________
Астролябия-сама меряет, было бы что мерять!!!


Вернуться наверх
 
Не в сети
 Заголовок сообщения: Re: Переделка простого УНЧ для германиевых
СообщениеДобавлено: Вт ноя 25, 2025 21:51:22 
Вымогатель припоя
Аватар пользователя

Карма: 3
Рейтинг сообщений: 36
Зарегистрирован: Чт мар 03, 2016 22:58:23
Сообщений: 508
Откуда: регион 37
Рейтинг сообщения: 0
А где он её нашёл?


Вернуться наверх
 
Показать сообщения за:  Сортировать по:  Вернуться наверх
Начать новую тему Ответить на тему  [ Сообщений: 26 ]  1,  

Часовой пояс: UTC + 3 часа


Кто сейчас на форуме

Сейчас этот форум просматривают: нет зарегистрированных пользователей и гости: 18


Вы не можете начинать темы
Вы не можете отвечать на сообщения
Вы не можете редактировать свои сообщения
Вы не можете удалять свои сообщения
Вы не можете добавлять вложения

Найти:
Перейти:  


Powered by phpBB © 2000, 2002, 2005, 2007 phpBB Group
Русская поддержка phpBB
Extended by Karma MOD © 2007—2012 m157y
Extended by Topic Tags MOD © 2012 m157y