Например TDA7294

Форум РадиоКот • Просмотр темы - Опознание радиоэлементов
Форум РадиоКот
Здесь можно немножко помяукать :)

Текущее время: Ср дек 17, 2025 02:35:19

Часовой пояс: UTC + 3 часа


ПРЯМО СЕЙЧАС:



Начать новую тему Ответить на тему  [ Сообщений: 21451 ]     ... , , , 1072,  
Автор Сообщение
Не в сети
 Заголовок сообщения: Re: Опознание радиоэлементов
СообщениеДобавлено: Вс ноя 30, 2025 11:40:12 
Открыл глаза

Зарегистрирован: Вт окт 29, 2019 17:20:07
Сообщений: 51
Рейтинг сообщения: 0
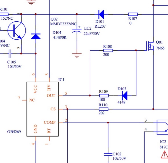
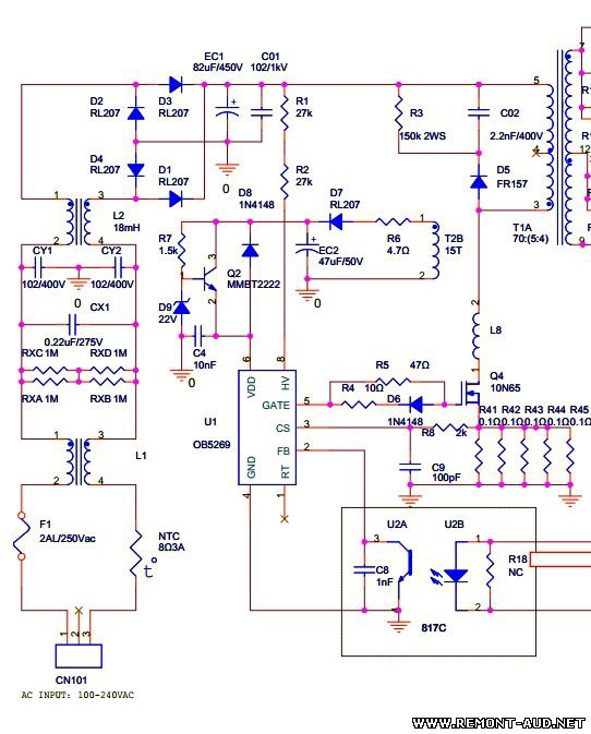
Кстати, вот про 47 ом. Там R908 с маркировкой предполагаю 100 было. То-ли это 10 ом, то-ли 100 ом...
Потому, что вот два куска включения шим - и 100 ом стоят... Не разберусь никак в трёх соснах...
RE: Померял маркировку 470 - 47 ом. Ну и кому верить??


Вложения:
ИЗ ОТВЕТА-2.jpg [105.43 KiB]
Скачиваний: 30
ИЗ ОТВЕТА-1.jpg [71.53 KiB]
Скачиваний: 25
Вернуться наверх
 
Не в сети
 Заголовок сообщения: Re: Опознание радиоэлементов
СообщениеДобавлено: Вс ноя 30, 2025 11:47:34 
Это не хвост, это антенна
Аватар пользователя

Карма: 23
Рейтинг сообщений: 417
Зарегистрирован: Пт фев 05, 2010 03:48:21
Сообщений: 1453
Откуда: 056.RU
Рейтинг сообщения: 1
Значить ШИМке писец. Транзистор проверьте тоже.

Добавлено after 1 minute 10 seconds:
Кстати, вот про 47 ом. Там R908 с маркировкой предполагаю 100 было. То-ли это 10 ом, то-ли 100 ом...
Потому, что вот два куска включения шим - и 100 ом стоят... Не разберусь никак в трёх соснах...
RE: Померял маркировку 470 - 47 ом. Ну и кому верить??

100 это 10 Ом.

Изображение

_________________
Кошка случайно подсказала!


Последний раз редактировалось reviver Вс ноя 30, 2025 12:02:12, всего редактировалось 2 раз(а).

Вернуться наверх
 
Не в сети
 Заголовок сообщения: Re: Опознание радиоэлементов
СообщениеДобавлено: Вс ноя 30, 2025 12:19:30 
Открыл глаза

Зарегистрирован: Вт окт 29, 2019 17:20:07
Сообщений: 51
Рейтинг сообщения: 0
Так ясный пень! Уже заменил и 17N650 и кучу 1 омных резюков, 9 штук в параллель..))

Добавлено after 1 minute 46 seconds:
Шимка только послезавтра. Есть ОВ3353, но чет сильно сомневаюсь на замену ее ставить...
"Меня терзают смутные сомнения",- ©

Добавлено after 18 minutes 48 seconds:
reviver, СПАСИБО БОЛЬШОЕ за схему! Кажись, один в один.


Вернуться наверх
 
Не в сети
 Заголовок сообщения: Re: Опознание радиоэлементов
СообщениеДобавлено: Чт дек 04, 2025 10:19:20 
Сверлит текстолит когтями
Аватар пользователя

Карма: 1
Рейтинг сообщений: 23
Зарегистрирован: Чт авг 21, 2014 11:11:48
Сообщений: 1264
Откуда: краснодарский край
Рейтинг сообщения: 0
Стоит в триколоровским приёмнике GS8306 в цепи питания головки между питанием 12-18в. и массой. надпись первая сточка LC,
вторая Z217 . Была утечка,показывал сопротивление ом тридцать. А приёмник показывал замыкание антенны,и отказывался дальше работать.
Была удалена эта хрень, замыкание пропало. Размером как средний смд диод. Ничего не гуглится,по этому компоненту. супрессор?


Вернуться наверх
 
Эиком - электронные компоненты и радиодетали
Не в сети
 Заголовок сообщения: Re: Опознание радиоэлементов
СообщениеДобавлено: Чт дек 04, 2025 12:59:48 
Родился

Зарегистрирован: Вт май 23, 2023 11:53:00
Сообщений: 6
Рейтинг сообщения: 0
В ремонте блок питания Cooler Master MWE 550. Поломка: стартует и тут же выключается. Маненько покопавшись увидел тепловизором нагрев до 85С* микросхемы стоящей на плате формирования 3.3в и 5в. Но определить не смог. На ней написано: N1S3131-SAG ниже FSKM2.51 ещё ниже H916R. Микросхема 8 ножек. Корпус SOIC8. Помогите определить.

Получилось определить, не увидел перед N букву I. Маркировка IN1s3131-SAG это трех канальный супервизор. Заменил на WT7510, блок питания заработал.


Вернуться наверх
 
Не в сети
 Заголовок сообщения: Re: Опознание радиоэлементов
СообщениеДобавлено: Чт дек 04, 2025 15:30:35 
Опытный кот
Аватар пользователя

Карма: 11
Рейтинг сообщений: 512
Зарегистрирован: Пн сен 28, 2015 10:55:00
Сообщений: 868
Откуда: МО
Рейтинг сообщения: 0
Получилось определить, не увидел перед N букву I. Маркировка IN1s3131-SAG это трех канальный супервизор. Заменил на WT7510, блок питания заработал.


Отличное подтверждение просьбы не словами описывать искомую деталь, а выкладывать фото в хорошем разрешении. И ещё раз ссылкой https://www.radiokot.ru/forum/viewtopic ... 2#p4765552

_________________
Мои поделки часов https://www.youtube.com/channel/UC2qfoz ... subscriber
На Рутубе https://rutube.ru/channel/64515754/
Куплю корпус от калькулятора ЭКВМ 24-71 , он же Электроника 24-71 , или указанный калькулятор с целым корпусом.


Вернуться наверх
 
Не в сети
 Заголовок сообщения: Re: Опознание радиоэлементов
СообщениеДобавлено: Чт дек 04, 2025 20:13:49 
Родился

Зарегистрирован: Вт май 23, 2023 11:53:00
Сообщений: 6
Рейтинг сообщения: 0
Получилось определить, не увидел перед N букву I. Маркировка IN1s3131-SAG это трех канальный супервизор. Заменил на WT7510, блок питания заработал.


Отличное подтверждение просьбы не словами описывать искомую деталь, а выкладывать фото в хорошем разрешении. И ещё раз ссылкой https://www.radiokot.ru/forum/viewtopic ... 2#p4765552

Пожалуйста ! Только что вы там увидите ? И не надо писать что фото плохое у меня лучше не получается. ножек 8. Одна обломилась. И отличное подтверждение давать ссылку на эту же страницу где надо всё прочитать что бы угадать что вы хотите :shock: Вы мне напоминаете участников других форумов (которые сейчас заблокированы для россии) которые только возмущались а пользы от них ноль !


Вложения:
1.jpeg [46.36 KiB]
Скачиваний: 39
Вернуться наверх
 
Не в сети
 Заголовок сообщения: Re: Опознание радиоэлементов
СообщениеДобавлено: Чт дек 04, 2025 20:36:25 
Опытный кот
Аватар пользователя

Карма: 11
Рейтинг сообщений: 512
Зарегистрирован: Пн сен 28, 2015 10:55:00
Сообщений: 868
Откуда: МО
Рейтинг сообщения: 0
я не знаю с какой целью вы скопировали картинку с какого там сайта, вот с озона , если найдёте отличия, с меня стакан :)
Изображение

ссылко https://www.ozon.ru/product/pf6200-s-so ... martcamera

ну а за подлог и враньё , наверно бан был бы справедливо ;) да товарищи модераторы?

_________________
Мои поделки часов https://www.youtube.com/channel/UC2qfoz ... subscriber
На Рутубе https://rutube.ru/channel/64515754/
Куплю корпус от калькулятора ЭКВМ 24-71 , он же Электроника 24-71 , или указанный калькулятор с целым корпусом.


Вернуться наверх
 
Не в сети
 Заголовок сообщения: Re: Опознание радиоэлементов
СообщениеДобавлено: Чт дек 04, 2025 21:12:53 
Родился

Зарегистрирован: Вт май 23, 2023 11:53:00
Сообщений: 6
Рейтинг сообщения: 0
я не знаю с какой целью вы скопировали картинку с какого там сайта, вот с озона , если найдёте отличия, с меня стакан :)
Изображение

ссылко https://www.ozon.ru/product/pf6200-s-so ... martcamera

ну а за подлог и враньё , наверно бан был бы справедливо ;) да товарищи модераторы?

Ну вы точно с заблокированных сайтов (намёк ясен). Толку от вас ноль. Как я уже писал вы только и можете обсирать, осуждать, посылать, подстрекать а суть форума не выполнять ! А суть форума помогать ! И если даже меня забанят это как раз будет подтверждение моих догаток кто ты !

Добавлено after 3 minutes 26 seconds:
я не знаю с какой целью вы скопировали картинку с какого там сайта, вот с озона , если найдёте отличия, с меня стакан :)
Изображение

ссылко https://www.ozon.ru/product/pf6200-s-so ... martcamera

ну а за подлог и враньё , наверно бан был бы справедливо ;) да товарищи модераторы?

Ну вы точно с заблокированных сайтов (намёк ясен). Толку от вас ноль. Как я уже писал вы только и можете обсирать, осуждать, посылать, подстрекать а суть форума не выполнять ! А суть форума помогать ! И если даже меня забанят это как раз будет подтверждение моих догаток кто ты !

Ты сам не понимаешь свой приказное поведение. Фото ему я обязан предоставить :)) А по на писаному мною ты не понимаешь :))) И за что банить ? За то что ты неспособен понимать написаное ? Нехватало одной буквы что бы определить что за микросхема а ты даже и так не смог подсказать что за микросхема. За то раследование и дибаты на весь форум устроил :shock: :))


Вернуться наверх
 
Не в сети
 Заголовок сообщения: Re: Опознание радиоэлементов
СообщениеДобавлено: Чт дек 04, 2025 21:24:49 
Опытный кот
Аватар пользователя

Карма: 11
Рейтинг сообщений: 512
Зарегистрирован: Пн сен 28, 2015 10:55:00
Сообщений: 868
Откуда: МО
Рейтинг сообщения: 0
Вопрос есть от меня толк или нет - риторический, открою страшную тайну, пытаясь помочь Вам я искал элемент с отсутствующей буквой // намекая Вам, о размещении фото с настоящей микросхемой. Но как говорится, ... в итоге ... не делай добра ... :) Всё, дальше срача не будет и не уговаривайте, с лгунишками неинтересно, надеюсь другие, кому нужна помощь, а не бла-бла, учтут это урок :)

_________________
Мои поделки часов https://www.youtube.com/channel/UC2qfoz ... subscriber
На Рутубе https://rutube.ru/channel/64515754/
Куплю корпус от калькулятора ЭКВМ 24-71 , он же Электроника 24-71 , или указанный калькулятор с целым корпусом.


Последний раз редактировалось AirCat Пт дек 05, 2025 16:30:29, всего редактировалось 1 раз.

Вернуться наверх
 
Не в сети
 Заголовок сообщения: Re: Опознание радиоэлементов
СообщениеДобавлено: Чт дек 04, 2025 21:34:07 
Родился

Зарегистрирован: Вт май 23, 2023 11:53:00
Сообщений: 6
Рейтинг сообщения: 0
Вопрос есть от меня толк или нет - риторический, открою страшную тайну, пытаясь помочь Вам я искал элемент с отсутствующей буквой // намекая Вам, о размещении фото с настоящей микросхемой. Но как говорится, ... в итоге ... не делай добра ... :) Всё, дальше срача не будет и не уговаривайте, надеюсь другие, кому нужна помощь, а не бла-бла, учтут это урок :)

Дааааа тяжело у вас умом. Вы с первым вашим ответом чем помогли ??? Не чем ! А только с умничали. Урок: повторю с вас толку ноль ! Я к стати полистал сайт и для себя просто убедился что вы в основном умничаете и просто вынуждаете людей плюнуть на сайт и обратиться на другие сайты где люди помогают друг другу. Это намёк модераторам что из-за таких как вы люди меньше хотят общяться на тех или иных форумах !


Вернуться наверх
 
Не в сети
 Заголовок сообщения: Re: Опознание радиоэлементов
СообщениеДобавлено: Чт дек 04, 2025 21:51:16 
Друг Кота
Аватар пользователя

Карма: 25
Рейтинг сообщений: 600
Зарегистрирован: Чт окт 24, 2013 13:57:53
Сообщений: 3740
Откуда: Пермский край
Рейтинг сообщения: 0
Подскажите пожалуйста.
Есть стабилизатор напряжения с надписью
LM2940T
-5.0 P+
Общий провод на нём плюс или минус?


Вложения:
IMG_20251204_234612.jpg [44.67 KiB]
Скачиваний: 38

_________________
Большинство задач решаются удивительно просто - надо взять и сделать
Вернуться наверх
 
Не в сети
 Заголовок сообщения: Re: Опознание радиоэлементов
СообщениеДобавлено: Пт дек 05, 2025 06:28:47 
Друг Кота
Аватар пользователя

Карма: 67
Рейтинг сообщений: 1066
Зарегистрирован: Чт сен 18, 2008 12:27:21
Сообщений: 19973
Откуда: Столица Мира Санкт-Петербург
Рейтинг сообщения: 0
Медали: 1
Получил миской по аватаре (1)
По даташиту слева вход, справа выход, общий посередине.

_________________
[ Всё дело не столько в вашей глупости, сколько в моей гениальности ] [ Правильно заданный вопрос содержит в себе половину ответа ]
Измерить нннада?


Вернуться наверх
 
Не в сети
 Заголовок сообщения: Re: Опознание радиоэлементов
СообщениеДобавлено: Пт дек 05, 2025 06:38:21 
Друг Кота
Аватар пользователя

Карма: 25
Рейтинг сообщений: 600
Зарегистрирован: Чт окт 24, 2013 13:57:53
Сообщений: 3740
Откуда: Пермский край
Рейтинг сообщения: 0
Распиновку знаю.
На средней ноге плюс или минус. Смущает надпись -5.0.

_________________
Большинство задач решаются удивительно просто - надо взять и сделать


Вернуться наверх
 
Не в сети
 Заголовок сообщения: Re: Опознание радиоэлементов
СообщениеДобавлено: Пт дек 05, 2025 07:25:18 
Друг Кота
Аватар пользователя

Карма: 197
Рейтинг сообщений: 8593
Зарегистрирован: Пн ноя 30, 2009 03:00:01
Сообщений: 43098
Откуда: Нерезиновая
Рейтинг сообщения: 0
Zub@stik писал(а):
LM2940T -5.0 P+

:dont_know:
Это стабилизатор напряжения 5 вольт 1 ампер с низким падением напряжения
СпойлерИзображение
Вложение:
LM2940-5_0.JPG [127.97 KiB]
Скачиваний: 198


Вернуться наверх
 
Не в сети
 Заголовок сообщения: Re: Опознание радиоэлементов
СообщениеДобавлено: Пт дек 05, 2025 08:42:35 
Друг Кота
Аватар пользователя

Карма: 25
Рейтинг сообщений: 600
Зарегистрирован: Чт окт 24, 2013 13:57:53
Сообщений: 3740
Откуда: Пермский край
Рейтинг сообщения: 0
Подумал может модификация какая-то.
Делаем вывод, на средней ноге, минус.

_________________
Большинство задач решаются удивительно просто - надо взять и сделать


Вернуться наверх
 
Не в сети
 Заголовок сообщения: Re: Опознание радиоэлементов
СообщениеДобавлено: Пт дек 05, 2025 09:29:40 
Друг Кота
Аватар пользователя

Карма: 31
Рейтинг сообщений: 880
Зарегистрирован: Пт сен 10, 2021 15:19:36
Сообщений: 6109
Откуда: Протвино
Рейтинг сообщения: 0
когда есть сомнение - такие штуки легко проверяются лабораторником, с резистором 100+R на общей ноге и такимже в качестве нагрузки.


Вернуться наверх
 
Не в сети
 Заголовок сообщения: Re: Опознание радиоэлементов
СообщениеДобавлено: Пн дек 08, 2025 09:20:00 
Открыл глаза

Зарегистрирован: Пт авг 01, 2014 15:16:43
Сообщений: 56
Откуда: Королев
Рейтинг сообщения: 0
Здравствуйте.
В ЛЕД автолампе, видимо, сгорела эта микросхема т.к. на выходе на светодиоды только 1.2В:
Изображение
Если напрямую на светодиоды дать 12В, горят
Маркировка - 6524A, ниже дата, видимо.
Поиском практически ничего нет, только вот такую нашел похожую:

https://www.chipdip.ru/product/stm6524a ... 8004829736

Она, нет?
Всем неравнодушным спасибо, с наступающим!


Вернуться наверх
 
Не в сети
 Заголовок сообщения: Re: Опознание радиоэлементов
СообщениеДобавлено: Пн дек 08, 2025 09:34:14 
Опытный кот
Аватар пользователя

Карма: 11
Рейтинг сообщений: 512
Зарегистрирован: Пн сен 28, 2015 10:55:00
Сообщений: 868
Откуда: МО
Рейтинг сообщения: 0
нет, это совсем разные микросхемы по назначению
что за лампа, кто производитель?

_________________
Мои поделки часов https://www.youtube.com/channel/UC2qfoz ... subscriber
На Рутубе https://rutube.ru/channel/64515754/
Куплю корпус от калькулятора ЭКВМ 24-71 , он же Электроника 24-71 , или указанный калькулятор с целым корпусом.


Вернуться наверх
 
Не в сети
 Заголовок сообщения: Re: Опознание радиоэлементов
СообщениеДобавлено: Пн дек 08, 2025 10:25:45 
Открыл глаза

Зарегистрирован: Пт авг 01, 2014 15:16:43
Сообщений: 56
Откуда: Королев
Рейтинг сообщения: 0
Производитель - Wattstar, информации о нем нет почти никакой. Лампа H7
Сборка качественная, недешевые, светят хорошо, СТЛ в норме, встречку не слепит. Жалко, хотел восстановить, но не могу найти такую микрушку


Вернуться наверх
 
Показать сообщения за:  Сортировать по:  Вернуться наверх
Начать новую тему Ответить на тему  [ Сообщений: 21451 ]     ... , , , 1072,  

Часовой пояс: UTC + 3 часа


Кто сейчас на форуме

Сейчас этот форум просматривают: нет зарегистрированных пользователей и гости: 10


Вы не можете начинать темы
Вы не можете отвечать на сообщения
Вы не можете редактировать свои сообщения
Вы не можете удалять свои сообщения
Вы не можете добавлять вложения

Найти:
Перейти:  


Powered by phpBB © 2000, 2002, 2005, 2007 phpBB Group
Русская поддержка phpBB
Extended by Karma MOD © 2007—2012 m157y
Extended by Topic Tags MOD © 2012 m157y