Например TDA7294

Форум РадиоКот • Просмотр темы - Можно ли вот так делать? (SOA 2N7000)
Форум РадиоКот
Здесь можно немножко помяукать :)

Текущее время: Вт дек 16, 2025 13:26:07

Часовой пояс: UTC + 3 часа


ПРЯМО СЕЙЧАС:



Начать новую тему Ответить на тему  [ Сообщений: 14 ] 
Автор Сообщение
Не в сети
 Заголовок сообщения: Можно ли вот так делать? (SOA 2N7000)
СообщениеДобавлено: Пт окт 24, 2025 01:54:27 
Открыл глаза

Зарегистрирован: Вт окт 21, 2025 14:16:40
Сообщений: 40
Рейтинг сообщения: 0
Накидал схемку для того чтобы иногда заряжать гейты тяжёлых мосфетов.
Прогнал через мультисим и засомневался: можно ли так делать? На эмуляторе в качестве тестовой нагрузки конденсатор 100 нф.
При включении на шунте 30 мОм ожидается вот такое безобразие, как на второй приложенной картинке. Там красный график - напряжение на шунте по питанию. Синий - выходное напряжение.

Вопрос "можно ли так делать" скорее относится к конденсаторам в 10 нФ у ножек 2N7000 и BS250. Переживут ли мосфеты момент включения?

Как понять, или посчитать, переживут ли транзисторы?


Вложения:
Комментарий к файлу: На шунте по Vcc при включении будет вот такое безобразие.
Триггер_NNNPPP__шунт_30mR_VCC10.png [18.07 KiB]
Скачиваний: 348
Комментарий к файлу: Триггер, с помощью которого я планирую заряжать гейты тяжёлых мосфетов
Триггер_NNNPPP.png [9.99 KiB]
Скачиваний: 90
Вернуться наверх
 
Не в сети
 Заголовок сообщения: Re: Можно ли вот так делать? (SOA 2N7000)
СообщениеДобавлено: Вт окт 28, 2025 09:00:39 
Говорящий с текстолитом

Карма: 20
Рейтинг сообщений: 497
Зарегистрирован: Чт авг 10, 2017 20:57:51
Сообщений: 1642
Рейтинг сообщения: 0
Ничего не понял ..... :dont_know:
по порядку:
XentaAbsenta писал(а):
Накидал схемку для того чтобы иногда заряжать гейты
Изображение
XentaAbsenta писал(а):
На эмуляторе

есть "эмулятор" а есть "симулятор"
XentaAbsenta писал(а):
При включении на шунте 30 мОм ожидается вот такое безобразие, как на второй приложенной картинке. Там красный график - напряжение на шунте по питанию. Синий - выходное напряжение.

И мы должны 'достраивать" схему? - Я не буду.
XentaAbsenta писал(а):
конденсаторам в 10 нФ у ножек 2N7000 и BS250

То-же самое. У тебя три пары 2N7000 и BS250 И три конденсатора.
XentaAbsenta писал(а):
Триггер, с помощью которого я планирую заряжать гейты тяжёлых мосфетов

Триггер !!!!, что-бы создать себе проблемы? :dont_know:

На схеме зеленый провод уходить где-то в небо .......
Где вход?
Где выход?
Ничего не понимаю.
Может поэтому никто не отвечает.


Вернуться наверх
 
Не в сети
 Заголовок сообщения: Re: Можно ли вот так делать? (SOA 2N7000)
СообщениеДобавлено: Вт окт 28, 2025 09:13:38 
Друг Кота
Аватар пользователя

Карма: 107
Рейтинг сообщений: 3801
Зарегистрирован: Пн фев 09, 2009 22:19:49
Сообщений: 24299
Откуда: Когда-то был прекрасный город для людей
Рейтинг сообщения: 0
Нет, так делать точно нельзя ! Схема должна быть схемой, соответствовать техническим нормам и быть однозначно воспринимаемой.

А по существу - даже при том, что непонятно, где там усы, а где хвост, и за что тянуть - если там и есть цепь заряда, то цепи разряда конденсаторов не наблюдается. А если есть, то пятерка за маскировку !


Вернуться наверх
 
Не в сети
 Заголовок сообщения: Re: Можно ли вот так делать? (SOA 2N7000)
СообщениеДобавлено: Вт окт 28, 2025 19:12:16 
Открыл глаза

Зарегистрирован: Вт окт 21, 2025 14:16:40
Сообщений: 40
Рейтинг сообщения: 0
Я просто выкинул всё не относящееся к делу - думал, чем меньше деталей, тем легче проанализировать. Тащемта здесь вопрос про SOA Single pulse: в момент переключения через канал будет течь 2 А в течении короткого времени (десятки - сотни нс) с быстрым падением. Это за границами SOA этих мосфетов.
Зелёный провод - вход, по нему триггер переключается.

Если надо, то вернусь с работы - закину полную схему.

Добавлено after 7 hours 14 minutes:


Я пока ещё на работе - не дошёл до дома, но у меня появился ещё один вопрос: а нужна ли для этого вопроса вообще схема? Тащемта вопрос можно и без схемы сформулировать: а можно ли параллельно мосфетам, работающим в ключевом режиме ставить конденсаторы? Вопрос возник из-за того, что при переключении ток в каналах будет ограничен только сопротивлением канала - это риск вылета за SOA.
Кусочек схемы я привёл чтобы продемонстрировать суть вопроса. Но её можно было бы и не приводить.

Муркиз писал(а):
А по существу - даже при том, что непонятно, где там усы, а где хвост, и за что тянуть


А разве не очевидно, что тянуть за зелёный провод в небо? Из формулировки вопроса не понятно, что вопрос про момент включения, когда ещё не потянули?

Муркиз писал(а):
А если есть, то пятерка за маскировку !


Это не маскировка, а попытка минимизировать кол-во информации, вываливаемой на читателя. Это привычка общения на темы связанные с разработкой ПО: всю программу в любом случае никто читать не будет - жизни не хватит. Обсуждают отдельные фрагменты, несущие какой-то конкретный смысл.


Вернуться наверх
 
Эиком - электронные компоненты и радиодетали
Не в сети
 Заголовок сообщения: Re: Можно ли вот так делать? (SOA 2N7000)
СообщениеДобавлено: Вт окт 28, 2025 22:35:37 
Друг Кота
Аватар пользователя

Карма: 107
Рейтинг сообщений: 3801
Зарегистрирован: Пн фев 09, 2009 22:19:49
Сообщений: 24299
Откуда: Когда-то был прекрасный город для людей
Рейтинг сообщения: 0
Неудачная попытка.

Допустим, я догадался, что зелёный провод входной. Но догадка - это не уверенность, даже при условии, что другие варианты назначения отпадают. Но схема явно обгрызена, и что отпущено - неизвестно.

А должна быть функционально законченной.

Ну там , допустим, линии питания можно сократить, не отрисовывая БП, но не функциональную часть.


Вернуться наверх
 
Не в сети
 Заголовок сообщения: Re: Можно ли вот так делать? (SOA 2N7000)
СообщениеДобавлено: Ср окт 29, 2025 01:08:55 
Друг Кота
Аватар пользователя

Карма: 182
Рейтинг сообщений: 8322
Зарегистрирован: Пт фев 04, 2011 17:57:51
Сообщений: 20010
Откуда: Рыбинск
Рейтинг сообщения: 0
Медали: 1
Лучший человек Форума 2017 (1)
XentaAbsenta писал(а):
схемку для того чтобы иногда заряжать гейты тяжёлых мосфетов.
"Иногда" гейты легко и просто через резистор заряжаются, 2-5-10нФ не весть какая огромная емкость. Даже на частоте в сотни герц это делается просто. А вот если его раз тысяч так сто в секунду нужно разрядить и зарядить, то тут и нужен драйвер.


Вернуться наверх
 
Не в сети
 Заголовок сообщения: Re: Можно ли вот так делать? (SOA 2N7000)
СообщениеДобавлено: Ср окт 29, 2025 01:41:52 
Открыл глаза

Зарегистрирован: Вт окт 21, 2025 14:16:40
Сообщений: 40
Рейтинг сообщения: 0
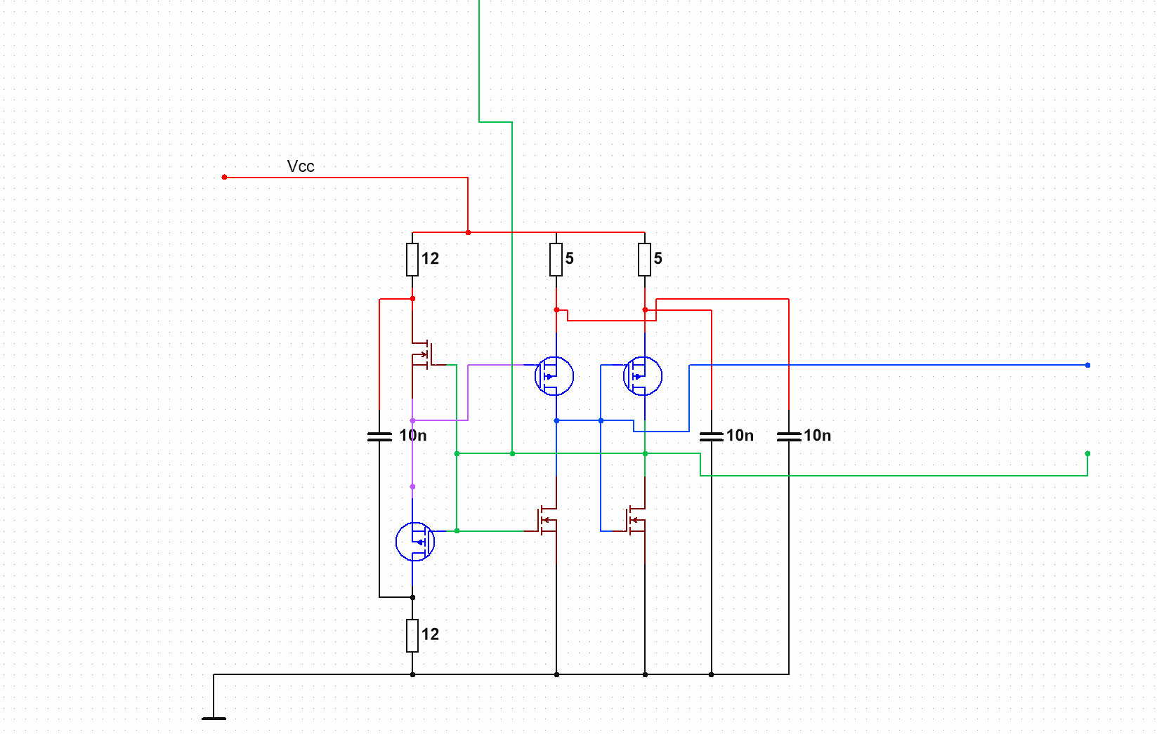
Изображение

Добавлено after 25 minutes 25 seconds:
Я не нашёл в библиотеке СИМУЛЯТОРА трёхпозиционного переключателя, поэтому там переключатели key=2 и key=3 считать одним.
Симулятор потому, что не менее 70% времени я наблюдаю, как оно пытается справиться со своей ошибкой симуляции. Это Multisim 14.1.

Своих мосфетов я тоже там не нашёл, поэтому здесь на схеме BST110.
Чтобы наблюдать переходные процессы во время включения, нужно поставить TMAX=1e-007, TSTEP=1e-011, TSTOP=2,
на вкладке Analysis options:

1) поставить переключатель в положение - Continue without discarding previous data
(не удалять предыдущие точки)

2) Maximum number of points = 65536000

Добавлено after 2 minutes 11 seconds:
Martin76,

Насколько мне известно, резистор гейта определяется именно возможностями драйвера: у драйвера есть максимальный выходной ток, а в даташите мосфета указывают рекомендованный резистор гейта (в том смысле, что это рекомендация).

Поправь, если ошибаюсь.


Вернуться наверх
 
Не в сети
 Заголовок сообщения: Re: Можно ли вот так делать? (SOA 2N7000)
СообщениеДобавлено: Ср окт 29, 2025 07:36:28 
Говорящий с текстолитом

Карма: 20
Рейтинг сообщений: 497
Зарегистрирован: Чт авг 10, 2017 20:57:51
Сообщений: 1642
Рейтинг сообщения: 0
Смотрим на схему.
Зеленый - выход, НО - ОН ЖЕ И ВХОД!!!!!!!
Какой ток должен выдержит открытый Q6 чтобы переключить выход в плюс?

XentaAbsenta, скажи какая задумка, что требуется? Придумаем что-то.


Вернуться наверх
 
Не в сети
 Заголовок сообщения: Re: Можно ли вот так делать? (SOA 2N7000)
СообщениеДобавлено: Ср окт 29, 2025 18:24:42 
Открыл глаза

Зарегистрирован: Вт окт 21, 2025 14:16:40
Сообщений: 40
Рейтинг сообщения: 0
Он должен выдержать 2А в течении примерно 60 нс - в основном у меня получалось время примерно такого порядка, это если резистивная нагрузка.


Конечная цель именно этой схемы - включить 10 - 12 В с хорошим фронтом ( 30 - 40 нс). Идея такая: сделать выносную кнопку (не переключатель, как на схеме, а кнопку), при замыкании которой триггер переключается на плюсовой выход.
Выход схемы я планирую использовать для открытия очень тяжёлых мосфетов - 100 нф в схеме это для пилотной реализации, посмотреть как оно будет на практике. Тяжёлые мосфеты хотелось бы открыть сильно быстрее 500 нс - чтобы за это время переходные процессы уже закончились.

До этого я уже заказал драйвера (MC34151 - десять штук сразу). Они должны были приехать ещё месяц назад....

В самом конце пути у меня должна быть возможность разряжать конденсаторы в низкоомную нагрузку - хочу вливать 0.33 Дж за 5 мкс.


Вернуться наверх
 
Не в сети
 Заголовок сообщения: Re: Можно ли вот так делать? (SOA 2N7000)
СообщениеДобавлено: Ср окт 29, 2025 20:01:38 
Говорящий с текстолитом

Карма: 20
Рейтинг сообщений: 497
Зарегистрирован: Чт авг 10, 2017 20:57:51
Сообщений: 1642
Рейтинг сообщения: 0
Я мосфет тяжелее 20-25нФ не встречал

Для заряда 100нФ за 50нС требуется вых. ток порядка 20А. 2N7000 явно не подходить

Посмотри
Вложение:
TC4451-52.pdf [768.37 KiB]
Скачиваний: 26
42nS нa 22nF


Вернуться наверх
 
Не в сети
 Заголовок сообщения: Re: Можно ли вот так делать? (SOA 2N7000)
СообщениеДобавлено: Чт окт 30, 2025 00:40:52 
Открыл глаза

Зарегистрирован: Вт окт 21, 2025 14:16:40
Сообщений: 40
Рейтинг сообщения: 0
Я мосфет тяжелее 20-25нФ не встречал


Речь не об одном мосфете

diplodok писал(а):
Для заряда 100нФ за 50нС требуется вых. ток порядка 20А. 2N7000 явно не подходить


Считать заряд конденсатора, а потом делить заряд на время меня ещё в школе учили - я понимаю, что для такого времени этого транзистора точно не хватит: у него сопротивление канала 5 Ом. А ещё я умею парсить в даташитах нанокулоны - это слегка облегчает задачу - не надо самому считать.

100 нФ в этой схеме быдо добавлено просто поиграться - посмотреть возможности схемы. Изначально тут вопрос был о другом: можно ли для таких транзисторов параллельно, напрямую включать конденсаторы. Он возник из-за того, что я непонимаю, как и для каких условий считался SOA Single pulse. Увы, но имитаторы интеллека мне с этим помочь не смогли.
У меня на эту тему множество вопросов уже образовалось. Например, если я сделаю тотем-поле на мосфетах с примерно одинаковыми параметрами, то из-за большей задержки на выключение чем на включение у меня будет сквозняк на пару десятков наносекунд. Как мне понять, что у меня всё нафиг не сгорит при этом, учитывая, что я не хочу ставить резисторы в тотем-поле?


Я планировал расширять эту схему - сделать выходное тотем поле на мосфетах: разница в скрокостях включения и выключения по моей задумке должна более крутой фронт. За счёт выходного тотем-поля я планировал увеличить выходной ток.
Не сделал потому, что не смог подобрать мосфеты в библиотеке мультисима. Как запихнуть туда имеющиеся у меня на руках я не знаю :(

Добавлено after 2 minutes 52 seconds:
Посмотри
Вложение:
TC4451-52.pdf
42nS нa 22nF


Круто! Но сколько же я их буду ждать? Ещё месяц?
Я не настолько богат, чтобы в чипе и дипе закупаться.


Вернуться наверх
 
Не в сети
 Заголовок сообщения: Re: Можно ли вот так делать? (SOA 2N7000)
СообщениеДобавлено: Чт окт 30, 2025 01:03:28 
Электрический кот

Карма: 5
Рейтинг сообщений: 160
Зарегистрирован: Пн май 01, 2017 20:01:45
Сообщений: 1026
Рейтинг сообщения: 0
С али в Москву доставка за 7-10 дней. То-же через ozon - 22-30 дней.

Что до "темы" - вы бы закончили с времянками и выложили общий проект. От того, что вы поймете, как неправильно реализовать какие-то узлы, построение всей системы не сложится.
Или вы думаете, что дальше будет проще? Ага, конечно. Переключать токи в несколько кА с вашим временем, это как попытка забивать гвоздь, когда после удара молотка начинает прыгать всё здание. Мне кажется, вы даже примерно не представляете, что такое огромный ток и наносекундные интервалы. Вполне может закончится тем, что придется делать трансформаторный драйвер. Банально потому, что в схеме вообще нет "общего" (земли). То, что вы считаете землей, при прохождении тока в несколько кА превратится в ямы и горы в десятки вольт.


Вернуться наверх
 
Не в сети
 Заголовок сообщения: Re: Можно ли вот так делать? (SOA 2N7000)
СообщениеДобавлено: Сб ноя 01, 2025 19:02:57 
Открыл глаза

Зарегистрирован: Вт окт 21, 2025 14:16:40
Сообщений: 40
Рейтинг сообщения: 0
С али в Москву доставка за 7-10 дней. То-же через ozon - 22-30 дней.


Может быть когда-то так и было, а может в Питер их пешком несут: https://track24.ru/?code=AMLGD5090601096YQ


Вернуться наверх
 
Не в сети
 Заголовок сообщения: Re: Можно ли вот так делать? (SOA 2N7000)
СообщениеДобавлено: Сб ноя 01, 2025 19:08:46 
Электрический кот

Карма: 5
Рейтинг сообщений: 160
Зарегистрирован: Пн май 01, 2017 20:01:45
Сообщений: 1026
Рейтинг сообщения: 0
Только это совсем не служба aliexpress shipping.
СпойлерИзображение


Вложения:
666.png [106.82 KiB]
Скачиваний: 153
Вернуться наверх
 
Показать сообщения за:  Сортировать по:  Вернуться наверх
Начать новую тему Ответить на тему  [ Сообщений: 14 ] 

Часовой пояс: UTC + 3 часа


Кто сейчас на форуме

Сейчас этот форум просматривают: renatique и гости: 36


Вы не можете начинать темы
Вы не можете отвечать на сообщения
Вы не можете редактировать свои сообщения
Вы не можете удалять свои сообщения
Вы не можете добавлять вложения

Найти:
Перейти:  


Powered by phpBB © 2000, 2002, 2005, 2007 phpBB Group
Русская поддержка phpBB
Extended by Karma MOD © 2007—2012 m157y
Extended by Topic Tags MOD © 2012 m157y