Например TDA7294

Форум РадиоКот • Просмотр темы - Тиристор отказывается работать с конденсатором в выпрямителе
Форум РадиоКот
Здесь можно немножко помяукать :)

Текущее время: Вс дек 21, 2025 12:57:02

Часовой пояс: UTC + 3 часа


ПРЯМО СЕЙЧАС:



Начать новую тему Ответить на тему  [ Сообщений: 12 ] 
Автор Сообщение
Не в сети
 Заголовок сообщения: Тиристор отказывается работать с конденсатором в выпрямителе
СообщениеДобавлено: Пт дек 26, 2008 15:38:49 
Первый раз сказал Мяу!
Аватар пользователя

Зарегистрирован: Вс авг 31, 2008 19:02:43
Сообщений: 25
Откуда: Нижний Тагил
Рейтинг сообщения: 0
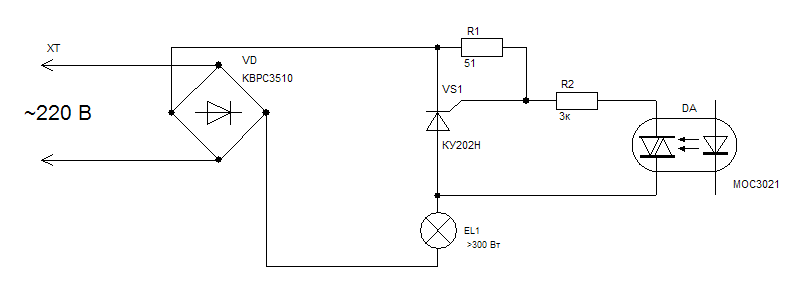
Нужно собрать ключ, срабатывающий от оптопары. В наличии имеются только КУ202Н и MOC3021.

Так всё работает:
Изображение
(цифрофой тестер показывает напряжение 210 В на концах моста)

Но если добавить конденсатор (устранение пульсаций+ увеличение напряжения)
Изображение
(тут показывает 300 В)

то тиристор после включения перестаёт выключаться. По номиналу максимальное напряжение тиристора 400 В.
Почему такое происходит? И что можно сделать?


Вложения:
Test.rar [1.22 KiB]
Скачиваний: 350
Test_2.GIF [5.75 KiB]
Скачиваний: 748
Test_1.GIF [4.93 KiB]
Скачиваний: 993
Вернуться наверх
 
Не в сети
 Заголовок сообщения:
СообщениеДобавлено: Пт дек 26, 2008 16:03:23 
Модератор
Аватар пользователя

Карма: 162
Рейтинг сообщений: 2428
Зарегистрирован: Пн июл 07, 2008 10:46:09
Сообщений: 10735
Откуда: Россия
Рейтинг сообщения: 0
Тиристор не выключится на постоянном токе. Он выключается только тогда, когда между анодом и катодом будет напряжение около нуля. Такой уж у него принцип работы... :))

_________________
Если хотите, чтобы жизнь улыбалась вам, подарите ей своё хорошее настроение


Последний раз редактировалось Света Пт дек 26, 2008 16:05:07, всего редактировалось 1 раз.

Вернуться наверх
 
Не в сети
 Заголовок сообщения:
СообщениеДобавлено: Пт дек 26, 2008 16:04:04 
Модератор
Аватар пользователя

Карма: 14
Рейтинг сообщений: 37
Зарегистрирован: Чт дек 11, 2008 14:52:26
Сообщений: 11492
Откуда: град Нижний
Рейтинг сообщения: 0
Тиристор закроется только тогда, когда напряжения на нём спадёт до нуля.. :)


Вернуться наверх
 
Не в сети
 Заголовок сообщения:
СообщениеДобавлено: Пт дек 26, 2008 16:07:12 
Первый раз сказал Мяу!
Аватар пользователя

Зарегистрирован: Вс авг 31, 2008 19:02:43
Сообщений: 25
Откуда: Нижний Тагил
Рейтинг сообщения: 0
Спасибо, тема исчерпана :oops:


Вернуться наверх
 
Эиком - электронные компоненты и радиодетали
Не в сети
 Заголовок сообщения:
СообщениеДобавлено: Пт дек 26, 2008 16:22:24 
Друг Кота
Аватар пользователя

Карма: 8
Рейтинг сообщений: 22
Зарегистрирован: Пн фев 04, 2008 18:52:30
Сообщений: 3240
Откуда: Россия, Омск
Рейтинг сообщения: 0
Собственно, получается то, что долно быть.

_________________
Всё хорошо в меру.


Вернуться наверх
 
Не в сети
 Заголовок сообщения:
СообщениеДобавлено: Пт дек 26, 2008 17:23:15 
Первый раз сказал Мяу!
Аватар пользователя

Зарегистрирован: Вс авг 31, 2008 19:02:43
Сообщений: 25
Откуда: Нижний Тагил
Рейтинг сообщения: 0
evg писал(а):
Собственно, получается то, что долно быть.

С этим рабобрался... Вот только почему-то нигде не прочитал про такую особенность тиристора :roll:


Вернуться наверх
 
Не в сети
 Заголовок сообщения:
СообщениеДобавлено: Пт дек 26, 2008 18:10:10 
Модератор
Аватар пользователя

Карма: 162
Рейтинг сообщений: 2428
Зарегистрирован: Пн июл 07, 2008 10:46:09
Сообщений: 10735
Откуда: Россия
Рейтинг сообщения: 0
Вообще-то правильней говорить о таком параметре тиристоров, как ток удержания. Вот для КУ202 он равен 300 мА.

_________________
Если хотите, чтобы жизнь улыбалась вам, подарите ей своё хорошее настроение


Вернуться наверх
 
Не в сети
 Заголовок сообщения:
СообщениеДобавлено: Пт дек 26, 2008 18:22:34 
Мучитель микросхем

Зарегистрирован: Ср авг 27, 2008 19:46:39
Сообщений: 436
Рейтинг сообщения: 0
Batanik писал(а):
Вот только почему-то нигде не прочитал про такую особенность тиристора :roll:
Странно... :o Вроде старый ИРБИС говорил об этом и на форуме не раз на его статьи ссылались...:
Thomas писал(а):
evg писал(а):

_________________
Бойцовый Кот нигде не пропадет! © А. и Б. Стругацкие "Парень из преисподней"


Вернуться наверх
 
Не в сети
 Заголовок сообщения:
СообщениеДобавлено: Пт дек 26, 2008 19:26:13 
Мучитель микросхем
Аватар пользователя

Зарегистрирован: Вс окт 26, 2008 17:28:57
Сообщений: 426
Откуда: Украина г.Ровно
Рейтинг сообщения: 0
Batanik :Нужно собрать ключ, срабатывающий от оптопары. Почему такое происходит? И что можно сделать?
Почему происходит-написали. А что можно сделать? Нужно сделать правильное управление тиристором с оптопары (схема до оптопары, ее не видно), и тогда мерцать не будет, и конденсатор не понадобится.


Вернуться наверх
 
Не в сети
 Заголовок сообщения:
СообщениеДобавлено: Пт дек 26, 2008 19:50:43 
Открыл глаза

Зарегистрирован: Вт июл 01, 2008 20:09:38
Сообщений: 49
Откуда: г. Москва
Рейтинг сообщения: 0
Зачем такая большая ёмкость для лампочки , ёмкость можно уменьшить до 10мкфХ450в


Вернуться наверх
 
Не в сети
 Заголовок сообщения:
СообщениеДобавлено: Пт дек 26, 2008 20:10:25 
Друг Кота

Карма: 17
Рейтинг сообщений: 166
Зарегистрирован: Пт авг 25, 2006 09:26:19
Сообщений: 5232
Откуда: Москва
Рейтинг сообщения: 0
Batanik писал(а):
С этим рабобрался... Вот только почему-то нигде не прочитал про такую особенность тиристора :roll:


Об этом и читать не нужно, достаточно взглянуть на график вольтамперной характеристики тиристора.


Вернуться наверх
 
Не в сети
 Заголовок сообщения:
СообщениеДобавлено: Сб дек 27, 2008 11:26:26 
Первый раз сказал Мяу!
Аватар пользователя

Зарегистрирован: Вс авг 31, 2008 19:02:43
Сообщений: 25
Откуда: Нижний Тагил
Рейтинг сообщения: 0
Thomas писал(а):
Странно... :o Вроде старый ИРБИС говорил об этом и на форуме не раз на его статьи ссылались...:
Thomas писал(а):
evg писал(а):
Более полный вариант статьи (с некоторыми изменениями в схеме 2-го пробника ;) ) здесь: http://irbislab.ru/modules.php?name=Con ... page&pid=9 :))

К сожалению, я ещё не до конца изучил местную обучалку. О тиристорах в другом месте читал.

anatol22 писал(а):
Почему происходит-написали. А что можно сделать? Нужно сделать правильное управление тиристором с оптопары (схема до оптопары, ее не видно), и тогда мерцать не будет, и конденсатор не понадобится.

Пульсации скорее в моей голове... :roll:
Конденсатор нужен, в основном, для повышения напряжения. Оптопара управляется микроконтроллером, там всё в порядке.

мастер-ломастер писал(а):
Зачем такая большая ёмкость для лампочки , ёмкость можно уменьшить до 10мкфХ450в

Другого не было...


Всем спасибо за комментарии!


Вернуться наверх
 
Показать сообщения за:  Сортировать по:  Вернуться наверх
Начать новую тему Ответить на тему  [ Сообщений: 12 ] 

Часовой пояс: UTC + 3 часа


Кто сейчас на форуме

Сейчас этот форум просматривают: SergeyNS и гости: 22


Вы не можете начинать темы
Вы не можете отвечать на сообщения
Вы не можете редактировать свои сообщения
Вы не можете удалять свои сообщения
Вы не можете добавлять вложения

Найти:
Перейти:  


Powered by phpBB © 2000, 2002, 2005, 2007 phpBB Group
Русская поддержка phpBB
Extended by Karma MOD © 2007—2012 m157y
Extended by Topic Tags MOD © 2012 m157y